Suppr超能文献

IQGAP3促进表皮生长因子受体-细胞外信号调节激酶(EGFR-ERK)信号传导以及肺癌细胞的生长和转移。

IQGAP3 promotes EGFR-ERK signaling and the growth and metastasis of lung cancer cells.

作者信息

Yang Ying, Zhao Wei, Xu Qing-Wen, Wang Xiao-Song, Zhang Yu, Zhang Jun

机构信息

Department of Immunology, School of Basic Medical Sciences, Key Laboratory of Medical Immunology of Ministry of Public Health, Peking University Health Science Center, Beijing, P. R. China.

出版信息

PLoS One. 2014 May 21;9(5):e97578. doi: 10.1371/journal.pone.0097578. eCollection 2014.

Abstract

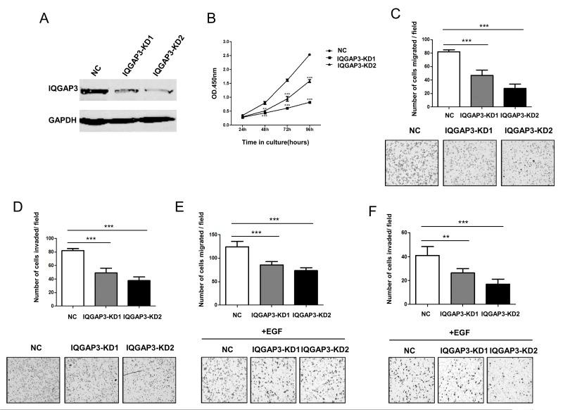
Proteins of the IQGAP family display complicated and often contradictory activities in tumorigenesis. IQGAP1 has well documented oncogenic potential and IQGAP2 has putative tumor-suppressive function. IQGAP3 is the latest addition to this family and its role in cancer development remains to be defined. Here we demonstrate IQGAP3 expression is markedly increased in lung cancer tissues at both mRNA and protein levels. Overexpression of IQGAP3 promoted tumor cell growth, and migration and invasion, whereas knockdown of IQGAP3 exhibited opposite effects. Moreover, suppression of IQGAP3 in a lung cancer cell line caused a reduction in the tumorigenicity of these cells in lung tissue after intravenous injection. Furthermore, we showed that IQGAP3 is able to interact with ERK1 and enhance its phosphorylation following treatment with EGF. These data suggest that IQGAP3 may contribute to the pathogenesis of lung cancer by modulating EGFR-ERK signaling.

摘要

IQGAP家族的蛋白质在肿瘤发生过程中表现出复杂且常常相互矛盾的活性。IQGAP1具有充分记录的致癌潜力,而IQGAP2具有假定的肿瘤抑制功能。IQGAP3是该家族的最新成员,其在癌症发展中的作用仍有待确定。在此,我们证明IQGAP3在肺癌组织中的mRNA和蛋白质水平均显著增加。IQGAP3的过表达促进肿瘤细胞生长、迁移和侵袭,而IQGAP3的敲低则表现出相反的效果。此外,在肺癌细胞系中抑制IQGAP3会导致静脉注射后这些细胞在肺组织中的致瘤性降低。此外,我们表明IQGAP3能够与ERK1相互作用,并在EGF处理后增强其磷酸化。这些数据表明IQGAP3可能通过调节EGFR-ERK信号通路促进肺癌的发病机制。

https://cdn.ncbi.nlm.nih.gov/pmc/blobs/db8e/4029748/6686f868db1e/pone.0097578.g001.jpg

文献AI研究员

20分钟写一篇综述,助力文献阅读效率提升50倍。

立即体验

用中文搜PubMed

大模型驱动的PubMed中文搜索引擎

马上搜索

文档翻译

学术文献翻译模型,支持多种主流文档格式。

立即体验