Suppr超能文献

移动元件驱动金黄色葡萄球菌核心基因组中的重组热点。

Mobile elements drive recombination hotspots in the core genome of Staphylococcus aureus.

作者信息

Everitt Richard G, Didelot Xavier, Batty Elizabeth M, Miller Ruth R, Knox Kyle, Young Bernadette C, Bowden Rory, Auton Adam, Votintseva Antonina, Larner-Svensson Hanna, Charlesworth Jane, Golubchik Tanya, Ip Camilla L C, Godwin Heather, Fung Rowena, Peto Tim E A, Walker A Sarah, Crook Derrick W, Wilson Daniel J

机构信息

1] Nuffield Department of Medicine, University of Oxford, John Radcliffe Hospital, Oxford OX3 9DU, UK [2].

1] Department of Statistics, University of Oxford, 1 South Parks Road, Oxford OX1 3TG, UK [2].

出版信息

Nat Commun. 2014 May 23;5:3956. doi: 10.1038/ncomms4956.

Abstract

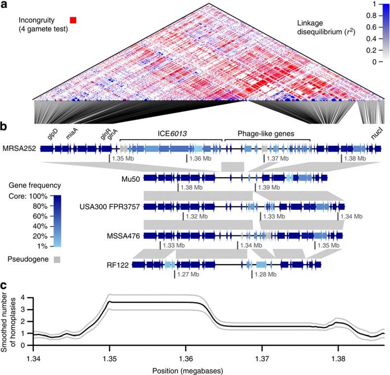
Horizontal gene transfer is an important driver of bacterial evolution, but genetic exchange in the core genome of clonal species, including the major pathogen Staphylococcus aureus, is incompletely understood. Here we reveal widespread homologous recombination in S. aureus at the species level, in contrast to its near-complete absence between closely related strains. We discover a patchwork of hotspots and coldspots at fine scales falling against a backdrop of broad-scale trends in rate variation. Over megabases, homoplasy rates fluctuate 1.9-fold, peaking towards the origin-of-replication. Over kilobases, we find core recombination hotspots of up to 2.5-fold enrichment situated near fault lines in the genome associated with mobile elements. The strongest hotspots include regions flanking conjugative transposon ICE6013, the staphylococcal cassette chromosome (SCC) and genomic island νSaα. Mobile element-driven core genome transfer represents an opportunity for adaptation and challenges our understanding of the recombination landscape in predominantly clonal pathogens, with important implications for genotype-phenotype mapping.

摘要

水平基因转移是细菌进化的重要驱动力,但包括主要病原体金黄色葡萄球菌在内的克隆物种核心基因组中的基因交换仍未被完全理解。在这里,我们揭示了金黄色葡萄球菌在物种水平上广泛存在的同源重组,这与其在密切相关菌株之间几乎完全不存在同源重组形成了对比。我们发现在细尺度上存在热点和冷点的拼凑分布,这与速率变化的大规模趋势形成对比。在数百万碱基对的范围内,平行进化率波动1.9倍,朝着复制起点方向达到峰值。在数千碱基对的范围内,我们发现与移动元件相关的基因组断层线附近存在高达2.5倍富集的核心重组热点。最强的热点包括接合转座子ICE6013、葡萄球菌盒式染色体(SCC)和基因组岛νSaα侧翼的区域。移动元件驱动的核心基因组转移为适应提供了机会,并挑战了我们对主要为克隆性病原体中重组格局的理解,对基因型-表型映射具有重要意义。

https://cdn.ncbi.nlm.nih.gov/pmc/blobs/3678/4050234/822655aa4eeb/ncomms4956-f1.jpg

文献AI研究员

20分钟写一篇综述,助力文献阅读效率提升50倍。

立即体验

用中文搜PubMed

大模型驱动的PubMed中文搜索引擎

马上搜索

文档翻译

学术文献翻译模型,支持多种主流文档格式。

立即体验