Suppr超能文献

RPM-1定位于不同的亚细胞区室,并调节GABA能运动神经元的轴突长度。

RPM-1 is localized to distinct subcellular compartments and regulates axon length in GABAergic motor neurons.

作者信息

Opperman Karla J, Grill Brock

机构信息

Department of Neuroscience, The Scripps Research Institute - Florida, 130 Scripps Way, Jupiter, FL 33458, USA.

出版信息

Neural Dev. 2014 May 10;9:10. doi: 10.1186/1749-8104-9-10.

Abstract

BACKGROUND

The PAM/Highwire/RPM-1 (PHR) proteins are conserved signaling proteins that regulate axon length and synapse formation during development. Loss of function in Caenorhabditis elegans rpm-1 results in axon termination and synapse formation defects in the mechanosensory neurons. An explanation for why these two phenotypes are observed in a single neuronal cell has remained absent. Further, it is uncertain whether the axon termination phenotypes observed in the mechanosensory neurons of rpm-1 mutants are unique to this specific type of neuron, or more widespread defects that occur with loss of function in rpm-1.

RESULTS

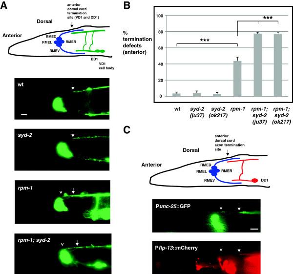
Here, we show that RPM-1 is localized to both the mature axon tip and the presynaptic terminals of individual motor neurons and individual mechanosensory neurons. Genetic analysis indicated that GABAergic motor neurons, like the mechanosensory neurons, have both synapse formation and axon termination defects in rpm-1 mutants. RPM-1 functions in parallel with the active zone component SYD-2 (Liprin) to regulate not only synapse formation, but also axon termination in motor neurons. Our analysis of rpm-1-/-; syd-2-/- double mutants also revealed a role for RPM-1 in axon extension. The MAP3K DLK-1 partly mediated RPM-1 function in both axon termination and axon extension, and the relative role of DLK-1 was dictated by the anatomical location of the neuron in question.

CONCLUSIONS

Our findings show that axon termination defects are a core phenotype caused by loss of function in rpm-1, and not unique to the mechanosensory neurons. We show in motor neurons and in mechanosensory neurons that RPM-1 is localized to multiple, distinct subcellular compartments in a single cell. Thus, RPM-1 might be differentially regulated or RPM-1 might differentially control signals in distinct subcellular compartments to regulate multiple developmental outcomes in a single neuron. Our findings provide further support for the previously proposed model that PHR proteins function to coordinate axon outgrowth and termination with synapse formation.

摘要

背景

PAM/Highwire/RPM-1(PHR)蛋白是保守的信号蛋白,在发育过程中调节轴突长度和突触形成。秀丽隐杆线虫rpm-1功能丧失会导致机械感觉神经元出现轴突终止和突触形成缺陷。对于为何在单个神经元细胞中会观察到这两种表型,一直没有解释。此外,尚不确定在rpm-1突变体的机械感觉神经元中观察到的轴突终止表型是这种特定类型神经元所特有的,还是rpm-1功能丧失时更广泛出现的缺陷。

结果

在此,我们表明RPM-1定位于单个运动神经元和单个机械感觉神经元的成熟轴突末端和突触前终端。遗传分析表明,与机械感觉神经元一样,GABA能运动神经元在rpm-1突变体中也存在突触形成和轴突终止缺陷。RPM-1与活性区成分SYD-2(脂锚定蛋白)并行发挥作用,不仅调节突触形成,还调节运动神经元的轴突终止。我们对rpm-1-/-;syd-2-/-双突变体的分析还揭示了RPM-1在轴突延伸中的作用。丝裂原活化蛋白激酶激酶激酶DLK-1在轴突终止和轴突延伸中部分介导RPM-1的功能,并且DLK-1的相对作用由所讨论神经元的解剖位置决定。

结论

我们的研究结果表明,轴突终止缺陷是rpm-1功能丧失导致的核心表型,并非机械感觉神经元所特有。我们在运动神经元和机械感觉神经元中均表明,RPM-1定位于单个细胞内多个不同的亚细胞区室。因此,RPM-1可能受到不同的调节,或者RPM-1可能在不同的亚细胞区室中差异地控制信号,以调节单个神经元中的多种发育结果。我们的研究结果为先前提出的PHR蛋白功能是协调轴突生长和终止与突触形成的模型提供了进一步支持。

https://cdn.ncbi.nlm.nih.gov/pmc/blobs/1717/4077836/7f8f0e67f4c9/1749-8104-9-10-1.jpg

文献AI研究员

20分钟写一篇综述,助力文献阅读效率提升50倍。

立即体验

用中文搜PubMed

大模型驱动的PubMed中文搜索引擎

马上搜索

文档翻译

学术文献翻译模型,支持多种主流文档格式。

立即体验