Wang Chaokui, Tian Yuan, Ye Zi, Kijlstra Aize, Zhou Yan, Yang Peizeng
Arthritis Res Ther. 2014 May 28;16(3):R117. doi: 10.1186/ar4570.
Interleukin 27 (IL-27) is an important regulator of the proinflammatory T-cell response. In this study, we investigated its role in the pathogenesis of Behçet's disease (BD).
IL-27 mRNA in peripheral blood mononuclear cells (PBMCs) was examined by performing RT-PCRs. Cytokine levels in sera or supernatants of PBMCs, naïve CD4(+) T cells, dendritic cells (DCs) and DC/T cells were determined by enzyme-linked immunosorbent assay. We used RNA interference in naïve CD4(+) T cells to study the role of interferon regulatory factor 8 (IRF8) in the inhibitory effect of IL-27 on Th17 cell differentiation. Flow cytometry was used to evaluate the frequency of IL-17- and interferon γ-producing T cells.
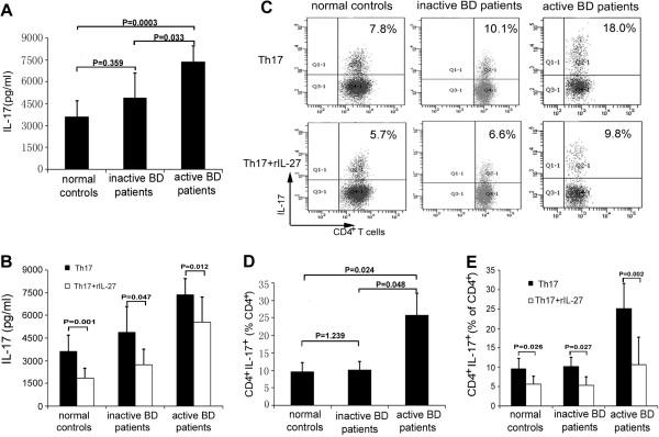
The expression of IL-27p28 mRNA by PBMCs and IL-27 in the sera and supernatants of cultured PBMCs were markedly decreased in patients with active BD. A higher frequency of IL-17-producing CD4(+) T (Th17) cells and increased IL-17 production under Th17 polarizing conditions were observed in patients with active BD. IL-27 significantly inhibited Th17 cell differentiation. Downregulation of IRF8 by RNA interference abrogated the suppressive effect of IL-27 on Th17 differentiation. IL-27 inhibited the production of IL-1β, IL-6 and IL-23, but promoted IL-10 production, by DCs. IL-27-treated DCs inhibited both the Th1 and Th17 cell responses.
The results of the present study suggest that a decreased IL-27 expression is associated with disease activity in BD patients. Low IL-27 expression may result in a higher Th1 and Th17 cell response and thereby promote the autoinflammatory reaction observed in BD. Manipulation of IL-27 may offer a new treatment modality for this disease.
白细胞介素27(IL - 27)是促炎性T细胞反应的重要调节因子。在本研究中,我们调查了其在白塞病(BD)发病机制中的作用。
通过逆转录聚合酶链反应(RT - PCR)检测外周血单个核细胞(PBMC)中的IL - 27 mRNA。采用酶联免疫吸附测定法测定血清或PBMC、初始CD4(+) T细胞、树突状细胞(DC)和DC/T细胞培养上清液中的细胞因子水平。我们在初始CD4(+) T细胞中使用RNA干扰来研究干扰素调节因子8(IRF8)在IL - 27对Th17细胞分化的抑制作用中的作用。采用流式细胞术评估产生白细胞介素17和干扰素γ的T细胞频率。
活动期BD患者PBMC中IL - 27p28 mRNA的表达以及培养的PBMC血清和上清液中的IL - 27均显著降低。在活动期BD患者中观察到产生白细胞介素17的CD4(+) T(Th17)细胞频率更高,并且在Th17极化条件下白细胞介素17的产生增加。IL - 27显著抑制Th17细胞分化。RNA干扰导致的IRF8下调消除了IL - 27对Th17分化的抑制作用。IL - 27抑制DC产生白细胞介素1β、白细胞介素6和白细胞介素23,但促进白细胞介素10的产生。经IL - 27处理的DC抑制Th1和Th17细胞反应。
本研究结果表明,IL - 27表达降低与BD患者的疾病活动相关。低IL - 27表达可能导致更高的Th1和Th17细胞反应,从而促进BD中观察到的自身炎症反应。对IL - 27的调控可能为这种疾病提供一种新的治疗方式。