• 文献检索
  • 文档翻译
  • 深度研究
  • 学术资讯
  • Suppr Zotero 插件Zotero 插件
  • 邀请有礼
  • 套餐&价格
  • 历史记录
应用&插件
Suppr Zotero 插件Zotero 插件浏览器插件Mac 客户端Windows 客户端微信小程序
定价
高级版会员购买积分包购买API积分包
服务
文献检索文档翻译深度研究API 文档MCP 服务
关于我们
关于 Suppr公司介绍联系我们用户协议隐私条款
关注我们

Suppr 超能文献

核心技术专利:CN118964589B侵权必究
粤ICP备2023148730 号-1Suppr @ 2026

文献检索

告别复杂PubMed语法,用中文像聊天一样搜索,搜遍4000万医学文献。AI智能推荐,让科研检索更轻松。

立即免费搜索

文件翻译

保留排版,准确专业,支持PDF/Word/PPT等文件格式,支持 12+语言互译。

免费翻译文档

深度研究

AI帮你快速写综述,25分钟生成高质量综述,智能提取关键信息,辅助科研写作。

立即免费体验

网格蛋白介导的内吞作用过程中肌动蛋白和发动蛋白2的动态变化及相互作用。

Actin and dynamin2 dynamics and interplay during clathrin-mediated endocytosis.

作者信息

Grassart Alexandre, Cheng Aaron T, Hong Sun Hae, Zhang Fan, Zenzer Nathan, Feng Yongmei, Briner David M, Davis Gregory D, Malkov Dmitry, Drubin David G

机构信息

Department of Molecular and Cell Biology, University of California, Berkeley, Berkeley, CA 94720.

Cell-Based Assays/Reporter Cell Lines, Sigma-Aldrich Research Biotech, St. Louis, MO 63103.

出版信息

J Cell Biol. 2014 Jun 9;205(5):721-35. doi: 10.1083/jcb.201403041. Epub 2014 Jun 2.

DOI:10.1083/jcb.201403041
PMID:24891602
原文链接:https://pmc.ncbi.nlm.nih.gov/articles/PMC4050722/
Abstract

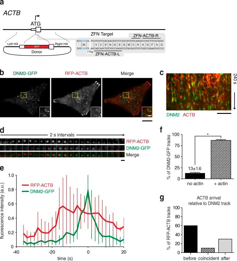
Clathrin-mediated endocytosis (CME) involves the recruitment of numerous proteins to sites on the plasma membrane with prescribed timing to mediate specific stages of the process. However, how choreographed recruitment and function of specific proteins during CME is achieved remains unclear. Using genome editing to express fluorescent fusion proteins at native levels and live-cell imaging with single-molecule sensitivity, we explored dynamin2 stoichiometry, dynamics, and functional interdependency with actin. Our quantitative analyses revealed heterogeneity in the timing of the early phase of CME, with transient recruitment of 2-4 molecules of dynamin2. In contrast, considerable regularity characterized the final 20 s of CME, during which ∼26 molecules of dynamin2, sufficient to make one ring around the vesicle neck, were typically recruited. Actin assembly generally preceded dynamin2 recruitment during the late phases of CME, and promoted dynamin recruitment. Collectively, our results demonstrate precise temporal and quantitative regulation of the dynamin2 recruitment influenced by actin polymerization.

摘要

网格蛋白介导的内吞作用(CME)涉及众多蛋白质在规定时间被募集到质膜上的位点,以介导该过程的特定阶段。然而,在CME过程中,特定蛋白质是如何进行编排募集和发挥功能的仍不清楚。我们利用基因组编辑在天然水平表达荧光融合蛋白,并通过具有单分子灵敏度的活细胞成像,探究了发动蛋白2的化学计量、动力学以及与肌动蛋白的功能相互依赖性。我们的定量分析揭示了CME早期阶段时间上的异质性,即有2 - 4个发动蛋白2分子短暂募集。相比之下,CME最后20秒具有相当的规律性,在此期间通常会募集约26个发动蛋白2分子,足以在囊泡颈部形成一圈。在CME后期,肌动蛋白组装通常先于发动蛋白2募集,并促进发动蛋白的募集。总体而言,我们的结果表明肌动蛋白聚合作用影响了发动蛋白2募集的精确时间和定量调控。

https://cdn.ncbi.nlm.nih.gov/pmc/blobs/e022/4050722/3a896bcf0580/JCB_201403041R_Fig6.jpg
https://cdn.ncbi.nlm.nih.gov/pmc/blobs/e022/4050722/243acd20b91f/JCB_201403041R_Fig1.jpg
https://cdn.ncbi.nlm.nih.gov/pmc/blobs/e022/4050722/61b8054fe350/JCB_201403041R_Fig2.jpg
https://cdn.ncbi.nlm.nih.gov/pmc/blobs/e022/4050722/48b6bddec81c/JCB_201403041R_Fig3.jpg
https://cdn.ncbi.nlm.nih.gov/pmc/blobs/e022/4050722/935818117165/JCB_201403041R_Fig4.jpg
https://cdn.ncbi.nlm.nih.gov/pmc/blobs/e022/4050722/992906de35b2/JCB_201403041_Fig5.jpg
https://cdn.ncbi.nlm.nih.gov/pmc/blobs/e022/4050722/3a896bcf0580/JCB_201403041R_Fig6.jpg
https://cdn.ncbi.nlm.nih.gov/pmc/blobs/e022/4050722/243acd20b91f/JCB_201403041R_Fig1.jpg
https://cdn.ncbi.nlm.nih.gov/pmc/blobs/e022/4050722/61b8054fe350/JCB_201403041R_Fig2.jpg
https://cdn.ncbi.nlm.nih.gov/pmc/blobs/e022/4050722/48b6bddec81c/JCB_201403041R_Fig3.jpg
https://cdn.ncbi.nlm.nih.gov/pmc/blobs/e022/4050722/935818117165/JCB_201403041R_Fig4.jpg
https://cdn.ncbi.nlm.nih.gov/pmc/blobs/e022/4050722/992906de35b2/JCB_201403041_Fig5.jpg
https://cdn.ncbi.nlm.nih.gov/pmc/blobs/e022/4050722/3a896bcf0580/JCB_201403041R_Fig6.jpg

相似文献

1
Actin and dynamin2 dynamics and interplay during clathrin-mediated endocytosis.网格蛋白介导的内吞作用过程中肌动蛋白和发动蛋白2的动态变化及相互作用。
J Cell Biol. 2014 Jun 9;205(5):721-35. doi: 10.1083/jcb.201403041. Epub 2014 Jun 2.
2
Quantitative and Statistical Study of the Dynamics of Clathrin-Dependent and -Independent Endocytosis Reveal a Differential Role of EndophilinA2.网格蛋白依赖型和非依赖型胞吞作用动力学的定量和统计研究揭示了内吞作用中内吞素 A2 的差异作用。
Cell Rep. 2018 Feb 6;22(6):1574-1588. doi: 10.1016/j.celrep.2018.01.039.
3
Real-time analysis of clathrin-mediated endocytosis during cell migration.细胞迁移过程中网格蛋白介导的内吞作用的实时分析
J Cell Sci. 2003 Mar 1;116(Pt 5):847-55. doi: 10.1242/jcs.00289.
4
Dynamin2 and cortactin regulate actin assembly and filament organization.发动蛋白2和皮层肌动蛋白调节肌动蛋白组装和丝组织。
Curr Biol. 2002 Oct 29;12(21):1852-7. doi: 10.1016/s0960-9822(02)01228-9.
5
Machine-Learning-Based Analysis in Genome-Edited Cells Reveals the Efficiency of Clathrin-Mediated Endocytosis.基于机器学习的基因编辑细胞分析揭示了网格蛋白介导的内吞作用效率。
Cell Rep. 2015 Sep 29;12(12):2121-30. doi: 10.1016/j.celrep.2015.08.048. Epub 2015 Sep 17.
6
Dynamin2 organizes lamellipodial actin networks to orchestrate lamellar actomyosin.发动蛋白2组织片状伪足肌动蛋白网络以协调片状肌动球蛋白。
PLoS One. 2014 Apr 7;9(4):e94330. doi: 10.1371/journal.pone.0094330. eCollection 2014.
7
4D cell biology: big data image analytics and lattice light-sheet imaging reveal dynamics of clathrin-mediated endocytosis in stem cell-derived intestinal organoids.4D 细胞生物学:大数据图像分析和晶格层光片成像揭示了干细胞衍生的肠类器官中网格蛋白介导的内吞作用的动态。
Mol Biol Cell. 2018 Nov 26;29(24):2959-2968. doi: 10.1091/mbc.E18-06-0375. Epub 2018 Sep 6.
8
Platelet-activating factor-induced clathrin-mediated endocytosis requires beta-arrestin-1 recruitment and activation of the p38 MAPK signalosome at the plasma membrane for actin bundle formation.血小板活化因子诱导的网格蛋白介导的内吞作用需要β-抑制蛋白-1在质膜上募集并激活p38丝裂原活化蛋白激酶信号体以形成肌动蛋白束。
J Immunol. 2006 Jun 1;176(11):7039-50. doi: 10.4049/jimmunol.176.11.7039.
9
A feedback loop between dynamin and actin recruitment during clathrin-mediated endocytosis.网格蛋白介导的内吞作用过程中,动力蛋白与肌动蛋白募集之间的反馈循环。
PLoS Biol. 2012;10(4):e1001302. doi: 10.1371/journal.pbio.1001302. Epub 2012 Apr 10.
10
A high precision survey of the molecular dynamics of mammalian clathrin-mediated endocytosis.哺乳动物网格蛋白介导的胞吞作用的分子动力学的高精度测量。
PLoS Biol. 2011 Mar;9(3):e1000604. doi: 10.1371/journal.pbio.1000604. Epub 2011 Mar 22.

引用本文的文献

1
Dynamin-like Proteins Combine Mechano-constriction and Membrane Remodeling to Enable Two-Step Mitochondrial Fission via a "Snap-through" Instability.类发动蛋白结合机械收缩和膜重塑,通过“快速通过”不稳定性实现线粒体的两步分裂。
J Am Chem Soc. 2025 Jul 16;147(28):24258-24274. doi: 10.1021/jacs.5c06352. Epub 2025 Jul 8.
2
Human transporter de-oligomerization regulates copper uptake into cells.人类转运体去寡聚化调节细胞对铜的摄取。
Res Sq. 2024 Dec 9:rs.3.rs-5456520. doi: 10.21203/rs.3.rs-5456520/v1.
3
Nanoscale dynamics of Dynamin 1 helices reveals squeeze-twist deformation mode critical for membrane fission.

本文引用的文献

1
Dynamin triple knockout cells reveal off target effects of commonly used dynamin inhibitors.动力蛋白三重敲除细胞揭示了常用动力蛋白抑制剂的脱靶效应。
J Cell Sci. 2013 Nov 15;126(Pt 22):5305-12. doi: 10.1242/jcs.138578. Epub 2013 Sep 17.
2
The transience of transient overexpression.瞬时过表达的短暂性。
Nat Methods. 2013 Aug;10(8):715-21. doi: 10.1038/nmeth.2534.
3
Advances in analysis of low signal-to-noise images link dynamin and AP2 to the functions of an endocytic checkpoint.低信噪图像分析的进展将动力蛋白和 AP2 与内吞作用检查点的功能联系起来。
Dynamin 1 螺旋的纳米尺度动力学揭示了对于膜裂变至关重要的挤压-扭曲变形模式。
Proc Natl Acad Sci U S A. 2024 Dec 3;121(49):e2321514121. doi: 10.1073/pnas.2321514121. Epub 2024 Nov 27.
4
Intersectin1 promotes clathrin-mediated endocytosis by organizing and stabilizing endocytic protein interaction networks.相交蛋白1通过组织和稳定内吞蛋白相互作用网络来促进网格蛋白介导的内吞作用。
Cell Rep. 2024 Dec 24;43(12):114989. doi: 10.1016/j.celrep.2024.114989. Epub 2024 Nov 22.
5
Endosomal actin branching, fission, and receptor recycling require FCHSD2 recruitment by MICAL-L1.内体肌动蛋白分支、分裂和受体循环需要 FCHSD2 通过 MICAL-L1 的募集。
Mol Biol Cell. 2024 Nov 1;35(11):ar144. doi: 10.1091/mbc.E24-07-0324. Epub 2024 Oct 9.
6
Dynamins combine mechano-constriction and membrane remodeling to enable two-step mitochondrial fission via a 'snap-through' instability.发动蛋白结合机械收缩和膜重塑,通过“突然转变”不稳定性实现线粒体两步裂变。
bioRxiv. 2024 Aug 20:2024.08.19.608723. doi: 10.1101/2024.08.19.608723.
7
Persistence of quantal synaptic vesicle recycling in virtual absence of dynamins.在几乎没有发动蛋白的情况下量子化突触小泡循环的持续性
J Physiol. 2024 Aug 14. doi: 10.1113/JP286711.
8
Mesoscopic elasticity controls dynamin-driven fission of lipid tubules.介观弹性控制动力蛋白驱动的脂质小管裂变。
Sci Rep. 2024 Jun 18;14(1):14003. doi: 10.1038/s41598-024-64685-2.
9
Dynamin-dependent entry of Chlamydia trachomatis is sequentially regulated by the effectors TarP and TmeA.动力蛋白依赖性沙眼衣原体进入是由效应蛋白 TarP 和 TmeA 顺序调节的。
Nat Commun. 2024 Jun 10;15(1):4926. doi: 10.1038/s41467-024-49350-6.
10
Comparing Multifunctional Viral and Eukaryotic Proteins for Generating Scission Necks in Membranes.比较多功能病毒蛋白和真核生物蛋白在生成膜分裂颈中的作用。
ACS Nano. 2024 Jun 18;18(24):15545-15556. doi: 10.1021/acsnano.4c00277. Epub 2024 Jun 5.
Dev Cell. 2013 Aug 12;26(3):279-91. doi: 10.1016/j.devcel.2013.06.019. Epub 2013 Jul 25.
4
Mechanics of dynamin-mediated membrane fission.动力蛋白介导的膜裂变的机制。
Annu Rev Biophys. 2013;42:629-49. doi: 10.1146/annurev-biophys-050511-102247.
5
Dynamin: expanding its scope to the cytoskeleton.动力蛋白:将其作用范围扩展到细胞骨架。
Int Rev Cell Mol Biol. 2013;302:187-219. doi: 10.1016/B978-0-12-407699-0.00003-0.
6
The first five seconds in the life of a clathrin-coated pit.网格蛋白包被凹陷形成的最初五秒。
Cell. 2012 Aug 3;150(3):495-507. doi: 10.1016/j.cell.2012.05.047.
7
Stochastic model of clathrin-coated pit assembly.网格蛋白包被小窝组装的随机模型。
Biophys J. 2012 Jun 20;102(12):2725-30. doi: 10.1016/j.bpj.2012.05.010. Epub 2012 Jun 19.
8
A feedback loop between dynamin and actin recruitment during clathrin-mediated endocytosis.网格蛋白介导的内吞作用过程中,动力蛋白与肌动蛋白募集之间的反馈循环。
PLoS Biol. 2012;10(4):e1001302. doi: 10.1371/journal.pbio.1001302. Epub 2012 Apr 10.
9
Dynamin, a membrane-remodelling GTPase.动力蛋白,一种膜重塑 GTP 酶。
Nat Rev Mol Cell Biol. 2012 Jan 11;13(2):75-88. doi: 10.1038/nrm3266.
10
Determinants of endocytic membrane geometry, stability, and scission.内吞膜几何形状、稳定性和断裂的决定因素。
Proc Natl Acad Sci U S A. 2011 Nov 1;108(44):E979-88. doi: 10.1073/pnas.1113413108. Epub 2011 Oct 17.