Rennert Robert C, Sorkin Michael, Januszyk Michael, Duscher Dominik, Kosaraju Revanth, Chung Michael T, Lennon James, Radiya-Dixit Anika, Raghvendra Shubha, Maan Zeshaan N, Hu Michael S, Rajadas Jayakumar, Rodrigues Melanie, Gurtner Geoffrey C
Stem Cell Res Ther. 2014 Jun 18;5(3):79. doi: 10.1186/scrt468.
Pathophysiologic changes associated with diabetes impair new blood vessel formation and wound healing. Mesenchymal stem cells derived from adipose tissue (ASCs) have been used clinically to promote healing, although it remains unclear whether diabetes impairs their functional and therapeutic capacity.
In this study, we examined the impact of diabetes on the murine ASC niche as well as on the potential of isolated cells to promote neovascularization in vitro and in vivo. A novel single-cell analytical approach was used to interrogate ASC heterogeneity and subpopulation dynamics in this pathologic setting.
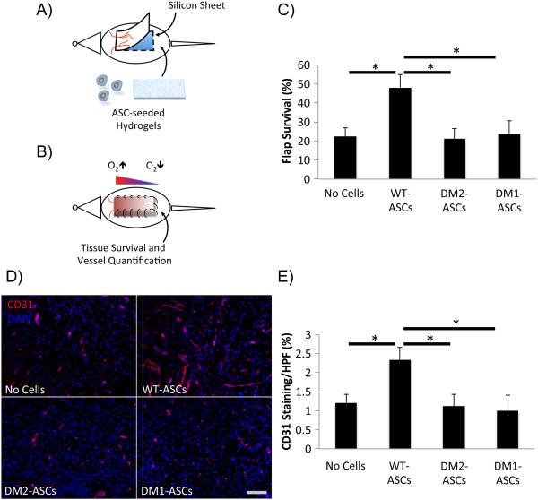
Our results demonstrate that diabetes alters the ASC niche in situ and that diabetic ASCs are compromised in their ability to establish a vascular network both in vitro and in vivo. Moreover, these diabetic cells were ineffective in promoting soft tissue neovascularization and wound healing. Single-cell transcriptional analysis identified a subpopulation of cells which was diminished in both type 1 and type 2 models of diabetes. These cells were characterized by the high expression of genes known to be important for new blood vessel growth.
Perturbations in specific cellular subpopulations, visible only on a single-cell level, represent a previously unreported mechanism for the dysfunction of diabetic ASCs. These data suggest that the utility of autologous ASCs for cell-based therapies in patients with diabetes may be limited and that interventions to improve cell function before application are warranted.
与糖尿病相关的病理生理变化会损害新血管形成和伤口愈合。源自脂肪组织的间充质干细胞(ASC)已在临床上用于促进愈合,尽管糖尿病是否会损害其功能和治疗能力尚不清楚。
在本研究中,我们研究了糖尿病对小鼠ASC微环境的影响以及分离细胞在体外和体内促进新血管形成的潜力。一种新颖的单细胞分析方法被用于探究这种病理环境下ASC的异质性和亚群动态。
我们的结果表明,糖尿病会原位改变ASC微环境,并且糖尿病ASC在体外和体内建立血管网络的能力均受损。此外,这些糖尿病细胞在促进软组织新血管形成和伤口愈合方面无效。单细胞转录分析确定了一个细胞亚群,在1型和2型糖尿病模型中均减少。这些细胞的特征是高表达已知对新血管生长重要的基因。
仅在单细胞水平上可见的特定细胞亚群的扰动代表了糖尿病ASC功能障碍的一种先前未报道的机制。这些数据表明,自体ASC在糖尿病患者基于细胞的治疗中的效用可能有限,并且在应用前进行改善细胞功能的干预是必要的。