Suppr超能文献

基因组重排和普遍存在的减数分裂驱动导致裂殖酵母的杂种不育。

Genome rearrangements and pervasive meiotic drive cause hybrid infertility in fission yeast.

作者信息

Zanders Sarah E, Eickbush Michael T, Yu Jonathan S, Kang Ji-Won, Fowler Kyle R, Smith Gerald R, Malik Harmit Singh

机构信息

Division of Basic Sciences, Fred Hutchinson Cancer Research Center, Seattle, United States.

Division of Basic Sciences, Fred Hutchinson Cancer Research Center, Seattle, United States University of Washington, Seattle, United States.

出版信息

Elife. 2014 Jun 24;3:e02630. doi: 10.7554/eLife.02630.

Abstract

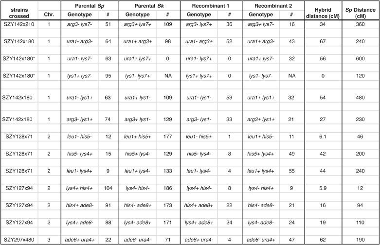
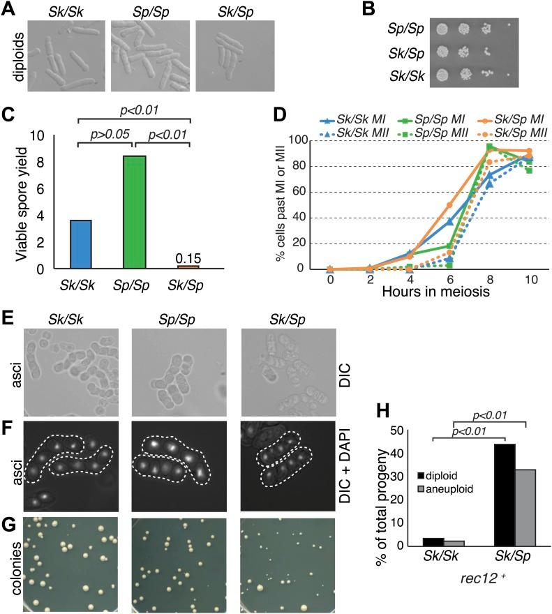
Hybrid sterility is one of the earliest postzygotic isolating mechanisms to evolve between two recently diverged species. Here we identify causes underlying hybrid infertility of two recently diverged fission yeast species Schizosaccharomyces pombe and S. kambucha, which mate to form viable hybrid diploids that efficiently complete meiosis, but generate few viable gametes. We find that chromosomal rearrangements and related recombination defects are major but not sole causes of hybrid infertility. At least three distinct meiotic drive alleles, one on each S. kambucha chromosome, independently contribute to hybrid infertility by causing nonrandom spore death. Two of these driving loci are linked by a chromosomal translocation and thus constitute a novel type of paired meiotic drive complex. Our study reveals how quickly multiple barriers to fertility can arise. In addition, it provides further support for models in which genetic conflicts, such as those caused by meiotic drive alleles, can drive speciation.DOI: http://dx.doi.org/10.7554/eLife.02630.001.

摘要

杂种不育是两个最近分化的物种之间最早进化出的合子后隔离机制之一。在此,我们确定了两个最近分化的裂殖酵母物种粟酒裂殖酵母和康布茶裂殖酵母杂种不育的潜在原因,这两个物种杂交可形成能有效完成减数分裂的可存活杂种二倍体,但产生的可存活配子很少。我们发现染色体重排和相关的重组缺陷是杂种不育的主要但非唯一原因。至少三个不同的减数分裂驱动等位基因,每个位于康布茶裂殖酵母的一条染色体上,通过导致非随机的孢子死亡独立地导致杂种不育。其中两个驱动位点通过染色体易位相连,因此构成了一种新型的配对减数分裂驱动复合体。我们的研究揭示了生育力的多种障碍能够多么迅速地出现。此外,它为诸如由减数分裂驱动等位基因引起的那些遗传冲突能够推动物种形成的模型提供了进一步支持。DOI: http://dx.doi.org/10.7554/eLife.02630.001

https://cdn.ncbi.nlm.nih.gov/pmc/blobs/669d/4066438/c16d4ba0505f/elife02630f001.jpg

文献AI研究员

20分钟写一篇综述,助力文献阅读效率提升50倍。

立即体验

用中文搜PubMed

大模型驱动的PubMed中文搜索引擎

马上搜索

文档翻译

学术文献翻译模型,支持多种主流文档格式。

立即体验