Peng X, Gong F, Chen Y, Jiang Y, Liu J, Yu M, Zhang S, Wang M, Xiao G, Liao H
Department of Medical Oncology, Cancer Center, State Key Laboratory of Biotherapy, West China Hospital, Sichuan University, Chengdu 610041, People's Republic of China.
Department of Gynecology and Obstetrics, Second West China Hospital; and State Key Laboratory of Biotherapy and Cancer Center, West China Hospital, Sichuan University, Chengdu 610041, People's Republic of China.
Cell Death Dis. 2014 Aug 14;5(8):e1367. doi: 10.1038/cddis.2014.297.
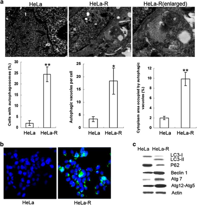
Paclitaxel is one of the most effective chemotherapy drugs for advanced cervical cancer. However, acquired resistance of paclitaxel represents a major barrier to successful anticancer treatment. In this study, paclitaxel-resistant HeLa sublines (HeLa-R cell lines) were established by continuous exposure and increased autophagy level was observed in HeLa-R cells. 3-Methyladenine or ATG7 siRNA, autophagy inhibitors, could restore sensitivity of HeLa-R cells to paclitaxel compared with parental HeLa cells. To determine the underlying molecular mechanism, differentially expressed proteins between HeLa and HeLa-R cells were identified by two-dimensional gel electrophoresis coupled with electrospray ionization quadrupole time-of-flight MS/MS. We found glycolysis-associated proteins were upregulated in HeLa-R cell lines. Inhibition of glycolysis by 2-deoxy-D-glucose or koningic acid could decrease autophagy and enhance sensitivity of HeLa-R cells to paclitaxel. Moreover, glycolysis could activate HIF1-α. Downregulation of HIF1-α by specific siRNA could decrease autophagy and resensitize HeLa-R cells to paclitaxel. Taken together, a possible Warburg effect activated HIF1-α-mediated signaling-induced autophagic pathway is proposed, which may provide new insight into paclitaxel chemoresistance.
紫杉醇是治疗晚期宫颈癌最有效的化疗药物之一。然而,紫杉醇的获得性耐药是抗癌治疗成功的主要障碍。在本研究中,通过持续暴露建立了紫杉醇耐药的HeLa亚系(HeLa-R细胞系),并观察到HeLa-R细胞中自噬水平升高。与亲本HeLa细胞相比,自噬抑制剂3-甲基腺嘌呤或ATG7 siRNA可恢复HeLa-R细胞对紫杉醇的敏感性。为了确定潜在的分子机制,通过二维凝胶电泳结合电喷雾电离四极杆飞行时间串联质谱法鉴定了HeLa和HeLa-R细胞之间差异表达的蛋白质。我们发现糖酵解相关蛋白在HeLa-R细胞系中上调。用2-脱氧-D-葡萄糖或 koningic 酸抑制糖酵解可减少自噬并增强HeLa-R细胞对紫杉醇的敏感性。此外,糖酵解可激活HIF1-α。通过特异性siRNA下调HIF1-α可减少自噬并使HeLa-R细胞对紫杉醇重新敏感。综上所述,我们提出了一种可能的Warburg效应激活HIF1-α介导的信号诱导自噬途径,这可能为紫杉醇化疗耐药提供新的见解。