Suppr超能文献

Laf4/Aff3是一种与智力残疾相关的基因,小鼠大脑皮质中的细胞迁移需要该基因。

Laf4/Aff3, a gene involved in intellectual disability, is required for cellular migration in the mouse cerebral cortex.

作者信息

Moore Justin M, Oliver Peter L, Finelli Mattéa J, Lee Sheena, Lickiss Tom, Molnár Zoltán, Davies Kay E

机构信息

MRC Functional Genomics Unit, University of Oxford, Oxford, United Kingdom.

Department of Physiology, Anatomy and Genetics, University of Oxford, Oxford, United Kingdom.

出版信息

PLoS One. 2014 Aug 27;9(8):e105933. doi: 10.1371/journal.pone.0105933. eCollection 2014.

Abstract

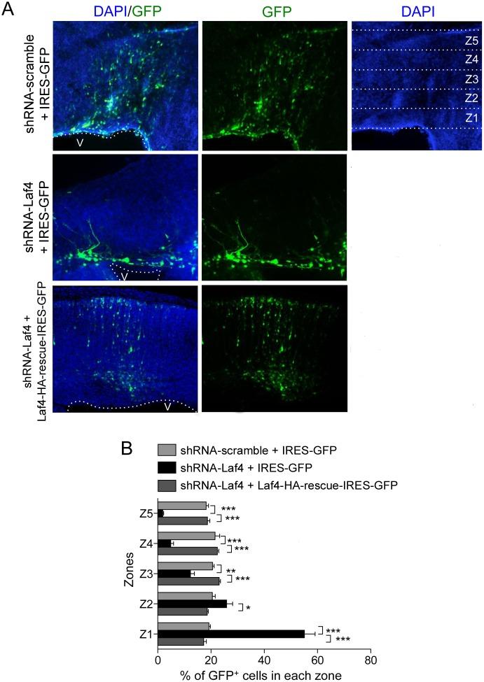
Members of the AFF (AF4/FMR2) family of putative transcription factors are involved in infant acute leukaemia and intellectual disability (ID), although very little is known about their transcriptional targets. For example, deletion of human lymphoid nuclear protein related to AF4/AFF member 3 (LAF4/AFF3) is known to cause severe neurodevelopmental defects, and silencing of the gene is also associated with ID at the folate-sensitive fragile site (FSFS) FRA2A; yet the normal function of this gene in the nervous system is unclear. The aim of this study was to further investigate the function of Laf4 in the brain by focusing on its role in the cortex. By manipulating expression levels in organotypic slices, we demonstrate here that Laf4 is required for normal cellular migration in the developing cortex and have subsequently identified Mdga2, an important structural protein in neurodevelopment, as a target of Laf4 transcriptional activity. Furthermore, we show that the migration deficit caused by loss of Laf4 can be partially rescued by Mdga2 over-expression, revealing an important functional relationship between these genes. Our study demonstrates the key transcriptional role of Laf4 during early brain development and reveals a novel function for the gene in the process of cortical cell migration relevant to the haploinsufficiency and silencing observed in human neurodevelopmental disorders.

摘要

假定的转录因子AFF(AF4/FMR2)家族成员与婴儿急性白血病和智力残疾(ID)有关,尽管对其转录靶点了解甚少。例如,已知与AF4/AFF成员3相关的人类淋巴核蛋白(LAF4/AFF3)缺失会导致严重的神经发育缺陷,该基因的沉默也与叶酸敏感脆性位点(FSFS)FRA2A处的ID相关;然而,该基因在神经系统中的正常功能尚不清楚。本研究的目的是通过关注Laf4在皮层中的作用,进一步研究其在大脑中的功能。通过操纵器官型切片中的表达水平,我们在此证明Laf4是发育中皮层正常细胞迁移所必需的,随后已确定神经发育中的一种重要结构蛋白Mdga2是Laf4转录活性的靶点。此外,我们表明Mdga2的过表达可以部分挽救因Laf4缺失导致的迁移缺陷,揭示了这些基因之间重要的功能关系。我们的研究证明了Laf4在早期大脑发育过程中的关键转录作用,并揭示了该基因在皮层细胞迁移过程中的新功能,这与人类神经发育障碍中观察到的单倍剂量不足和基因沉默有关。

https://cdn.ncbi.nlm.nih.gov/pmc/blobs/1f2b/4146563/271ed66d4503/pone.0105933.g001.jpg

文献AI研究员

20分钟写一篇综述,助力文献阅读效率提升50倍。

立即体验

用中文搜PubMed

大模型驱动的PubMed中文搜索引擎

马上搜索

文档翻译

学术文献翻译模型,支持多种主流文档格式。

立即体验