Viganò Selena, Banga Riddhima, Bellanger Florence, Pellaton Céline, Farina Alex, Comte Denis, Harari Alexandre, Perreau Matthieu
Division of Immunology and Allergy, Department of Medicine, Lausanne University Hospital, Lausanne, Switzerland.
Division of Immunology and Allergy, Department of Medicine, Lausanne University Hospital, Lausanne, Switzerland; Swiss Vaccine Research Institute, Lausanne University Hospital, University of Lausanne, Lausanne, Switzerland.
PLoS Pathog. 2014 Sep 25;10(9):e1004380. doi: 10.1371/journal.ppat.1004380. eCollection 2014 Sep.
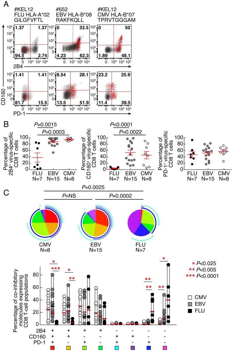
Expression of co-inhibitory molecules is generally associated with T-cell dysfunction in chronic viral infections such as HIV or HCV. However, their relative contribution in the T-cell impairment remains unclear. In the present study, we have evaluated the impact of the expression of co-inhibitory molecules such as 2B4, PD-1 and CD160 on the functions of CD8 T-cells specific to influenza, EBV and CMV. We show that CD8 T-cell populations expressing CD160, but not PD-1, had reduced proliferation capacity and perforin expression, thus indicating that the functional impairment in CD160(+) CD8 T cells may be independent of PD-1 expression. The blockade of CD160/CD160-ligand interaction restored CD8 T-cell proliferation capacity, and the extent of restoration directly correlated with the ex vivo proportion of CD160(+) CD8 T cells suggesting that CD160 negatively regulates TCR-mediated signaling. Furthermore, CD160 expression was not up-regulated upon T-cell activation or proliferation as compared to PD-1. Taken together, these results provide evidence that CD160-associated CD8 T-cell functional impairment is independent of PD-1 expression.
共抑制分子的表达通常与慢性病毒感染(如HIV或HCV)中的T细胞功能障碍相关。然而,它们在T细胞损伤中的相对作用仍不清楚。在本研究中,我们评估了共抑制分子如2B4、PD-1和CD160的表达对流感、EBV和CMV特异性CD8 T细胞功能的影响。我们发现,表达CD160而非PD-1的CD8 T细胞群体增殖能力和穿孔素表达降低,这表明CD160(+) CD8 T细胞的功能损伤可能独立于PD-1表达。阻断CD160/CD160配体相互作用可恢复CD8 T细胞增殖能力,恢复程度与CD160(+) CD8 T细胞的体外比例直接相关,提示CD160负向调节TCR介导的信号传导。此外,与PD-1相比,T细胞活化或增殖后CD160表达未上调。综上所述,这些结果提供了证据表明与CD160相关的CD8 T细胞功能损伤独立于PD-1表达。