Shandong Provincial Key laboratory of Animal Cells and Developmental Biology, School of Life Science, Shandong University, Jinan 250100, China.
Institute of Organic Chemistry, School of Chemistry and Chemical Engineering, Shandong University, Jinan 250100, China ; School of Biological Science and Biotechnology, University of Jinan, Jinan 250022, China.
Nanoscale Res Lett. 2014 Sep 3;9(1):461. doi: 10.1186/1556-276X-9-461. eCollection 2014.
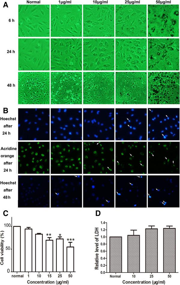
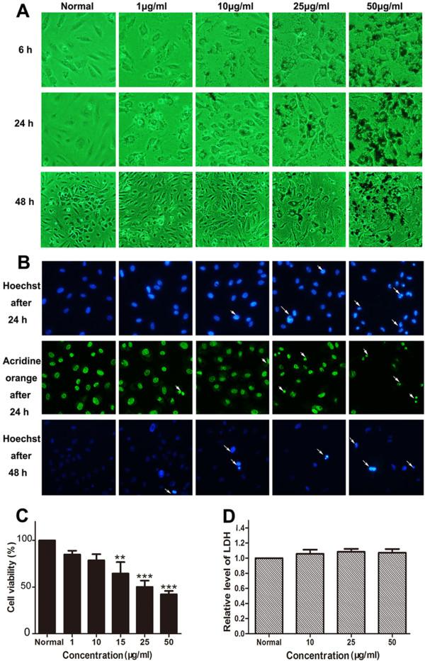
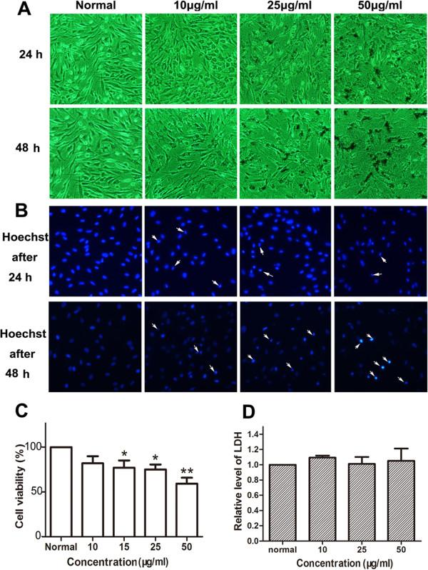
Magnetic nanoparticles (MNPs) have been popularly used in many fields. Recently, many kinds of MNPs are modified as new absorbents, which have attracted considerable attention and are promising to be applied in waste water. In our previous study, we synthesized two novel MNPs surface-coated with glycine or lysine, which could efficiently remove many anionic and cationic dyes under severe conditions. It should be considered that MNP residues in water may exert some side effects on human health. In the present study, we evaluated the potential nanotoxicity of MNPs in human endothelial cells, macrophages, and rat bone marrow stromal cells. The results showed that the two kinds of nanoparticles were consistently absorbed into the cell cytoplasm. The concentration of MNPs@Gly that could distinctly decrease survival was 15 μg/ml in human umbilical vascular endothelial cells (HUVECs) or bone marrow stromal cells (BMSCs) and 10 μg/ml in macrophages. While the concentration of MNPs@Lys that obviously reduced viability was 15 μg/ml in HUVECs or macrophages and 50 μg/ml in BMSCs. Furthermore, cell nucleus staining and cell integrity assay indicated that the nanoparticles induced cell apoptosis, but not necrosis even at a high concentration. Altogether, these data suggest that the amino acid-coated magnetic nanoparticles exert relatively high cytotoxicity. By contrast, lysine-coated magnetic nanoparticles are more secure than glycine-coated magnetic nanoparticles.
磁性纳米粒子(MNPs)在许多领域得到了广泛应用。最近,许多类型的 MNPs 被修饰为新型吸附剂,引起了相当大的关注,并有望应用于废水处理。在我们之前的研究中,我们合成了两种新型 MNPs,表面包覆着甘氨酸或赖氨酸,在苛刻的条件下可以有效地去除许多阴离子和阳离子染料。应该考虑到水中的 MNP 残留可能会对人体健康产生一些副作用。在本研究中,我们评估了 MNPs 在人内皮细胞、巨噬细胞和大鼠骨髓基质细胞中的潜在纳米毒性。结果表明,两种纳米粒子都一致地被吸收到细胞质中。明显降低细胞存活率的 MNPs@Gly 浓度在人脐静脉内皮细胞(HUVECs)或骨髓基质细胞(BMSCs)中为 15μg/ml,在巨噬细胞中为 10μg/ml。而明显降低细胞活力的 MNPs@Lys 浓度在 HUVECs 或巨噬细胞中为 15μg/ml,在 BMSCs 中为 50μg/ml。此外,细胞核染色和细胞完整性检测表明,这些纳米粒子诱导细胞凋亡,而不是坏死,即使在高浓度下也是如此。总的来说,这些数据表明,氨基酸包覆的磁性纳米粒子具有相对较高的细胞毒性。相比之下,赖氨酸包覆的磁性纳米粒子比甘氨酸包覆的磁性纳米粒子更安全。