• 文献检索
  • 文档翻译
  • 深度研究
  • 学术资讯
  • Suppr Zotero 插件Zotero 插件
  • 邀请有礼
  • 套餐&价格
  • 历史记录
应用&插件
Suppr Zotero 插件Zotero 插件浏览器插件Mac 客户端Windows 客户端微信小程序
定价
高级版会员购买积分包购买API积分包
服务
文献检索文档翻译深度研究API 文档MCP 服务
关于我们
关于 Suppr公司介绍联系我们用户协议隐私条款
关注我们

Suppr 超能文献

核心技术专利:CN118964589B侵权必究
粤ICP备2023148730 号-1Suppr @ 2026

文献检索

告别复杂PubMed语法,用中文像聊天一样搜索,搜遍4000万医学文献。AI智能推荐,让科研检索更轻松。

立即免费搜索

文件翻译

保留排版,准确专业,支持PDF/Word/PPT等文件格式,支持 12+语言互译。

免费翻译文档

深度研究

AI帮你快速写综述,25分钟生成高质量综述,智能提取关键信息,辅助科研写作。

立即免费体验

miR-34b/c和miR-449基因座缺失小鼠的少弱畸精子症与不育症

Oligoasthenoteratozoospermia and infertility in mice deficient for miR-34b/c and miR-449 loci.

作者信息

Comazzetto Stefano, Di Giacomo Monica, Rasmussen Kasper Dindler, Much Christian, Azzi Chiara, Perlas Emerald, Morgan Marcos, O'Carroll Dónal

机构信息

European Molecular Biology Laboratory (EMBL), Mouse Biology Unit, Monterotondo Scalo, Italy.

出版信息

PLoS Genet. 2014 Oct 16;10(10):e1004597. doi: 10.1371/journal.pgen.1004597. eCollection 2014 Oct.

DOI:10.1371/journal.pgen.1004597
PMID:25329700
原文链接:https://pmc.ncbi.nlm.nih.gov/articles/PMC4199480/
Abstract

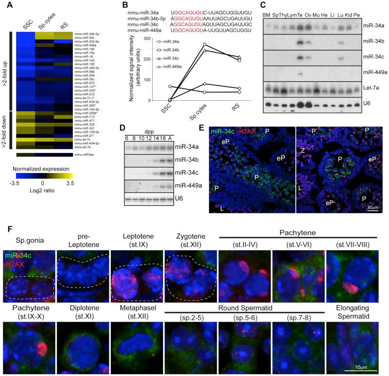
Male fertility requires the continuous production of high quality motile spermatozoa in abundance. Alterations in all three metrics cause oligoasthenoteratozoospermia, the leading cause of human sub/infertility. Post-mitotic spermatogenesis inclusive of several meiotic stages and spermiogenesis (terminal spermatozoa differentiation) are transcriptionally inert, indicating the potential importance for the post-transcriptional microRNA (miRNA) gene-silencing pathway therein. We found the expression of miRNA generating enzyme Dicer within spermatogenesis peaks in meiosis with critical functions in spermatogenesis. In an expression screen we identified two miRNA loci of the miR-34 family (miR-34b/c and miR-449) that are specifically and highly expressed in post-mitotic male germ cells. A reduction in several miRNAs inclusive of miR-34b/c in spermatozoa has been causally associated with reduced fertility in humans. We found that deletion of both miR34b/c and miR-449 loci resulted in oligoasthenoteratozoospermia in mice. MiR-34bc/449-deficiency impairs both meiosis and the final stages of spermatozoa maturation. Analysis of miR-34bc-/-;449-/- pachytene spermatocytes revealed a small cohort of genes deregulated that were highly enriched for miR-34 family target genes. Our results identify the miR-34 family as the first functionally important miRNAs for spermatogenesis whose deregulation is causal to oligoasthenoteratozoospermia and infertility.

摘要

男性生育能力需要持续大量产生高质量的活动精子。这三个指标的改变都会导致少弱畸精子症,这是人类亚生育力/不育症的主要原因。包括几个减数分裂阶段的有丝分裂后精子发生和精子形成(终末精子分化)在转录上是惰性的,这表明转录后微小RNA(miRNA)基因沉默途径在其中具有潜在重要性。我们发现miRNA生成酶Dicer在精子发生过程中的表达在减数分裂时达到峰值,对精子发生具有关键作用。在一项表达筛选中,我们鉴定出miR-34家族的两个miRNA位点(miR-34b/c和miR-449),它们在有丝分裂后雄性生殖细胞中特异性高表达。精子中包括miR-34b/c在内的几种miRNA减少与人类生育力下降存在因果关系。我们发现删除miR34b/c和miR-449位点都会导致小鼠出现少弱畸精子症。miR-34bc/449缺陷会损害减数分裂和精子成熟的最后阶段。对miR-34bc-/-;449-/-粗线期精母细胞的分析显示,一小部分基因失调,这些基因高度富集为miR-34家族靶基因。我们的结果确定miR-34家族是精子发生中首个具有重要功能的miRNA,其失调是少弱畸精子症和不育症的病因。

https://cdn.ncbi.nlm.nih.gov/pmc/blobs/d6a5/4199480/86d42f2e9910/pgen.1004597.g005.jpg
https://cdn.ncbi.nlm.nih.gov/pmc/blobs/d6a5/4199480/e370d14516a0/pgen.1004597.g001.jpg
https://cdn.ncbi.nlm.nih.gov/pmc/blobs/d6a5/4199480/a48e31cbfcb0/pgen.1004597.g002.jpg
https://cdn.ncbi.nlm.nih.gov/pmc/blobs/d6a5/4199480/c2540bb36284/pgen.1004597.g003.jpg
https://cdn.ncbi.nlm.nih.gov/pmc/blobs/d6a5/4199480/4163c38226f3/pgen.1004597.g004.jpg
https://cdn.ncbi.nlm.nih.gov/pmc/blobs/d6a5/4199480/86d42f2e9910/pgen.1004597.g005.jpg
https://cdn.ncbi.nlm.nih.gov/pmc/blobs/d6a5/4199480/e370d14516a0/pgen.1004597.g001.jpg
https://cdn.ncbi.nlm.nih.gov/pmc/blobs/d6a5/4199480/a48e31cbfcb0/pgen.1004597.g002.jpg
https://cdn.ncbi.nlm.nih.gov/pmc/blobs/d6a5/4199480/c2540bb36284/pgen.1004597.g003.jpg
https://cdn.ncbi.nlm.nih.gov/pmc/blobs/d6a5/4199480/4163c38226f3/pgen.1004597.g004.jpg
https://cdn.ncbi.nlm.nih.gov/pmc/blobs/d6a5/4199480/86d42f2e9910/pgen.1004597.g005.jpg

相似文献

1
Oligoasthenoteratozoospermia and infertility in mice deficient for miR-34b/c and miR-449 loci.miR-34b/c和miR-449基因座缺失小鼠的少弱畸精子症与不育症
PLoS Genet. 2014 Oct 16;10(10):e1004597. doi: 10.1371/journal.pgen.1004597. eCollection 2014 Oct.
2
Dicer1 depletion in male germ cells leads to infertility due to cumulative meiotic and spermiogenic defects.Dicer1 在雄性生殖细胞中的缺失导致累积的减数分裂和精子发生缺陷,从而导致不育。
PLoS One. 2011;6(10):e25241. doi: 10.1371/journal.pone.0025241. Epub 2011 Oct 5.
3
Altered microRNA expression profiles of human spermatozoa in patients with different spermatogenic impairments.人类精子中不同生精障碍患者的微小 RNA 表达谱改变。
Fertil Steril. 2013 Apr;99(5):1249-1255.e16. doi: 10.1016/j.fertnstert.2012.11.054. Epub 2013 Jan 8.
4
Spermatozoa from patients with seminal alterations exhibit a differential micro-ribonucleic acid profile.精液异常患者的精子表现出不同的微小核糖核酸谱。
Fertil Steril. 2015 Sep;104(3):591-601. doi: 10.1016/j.fertnstert.2015.06.015. Epub 2015 Jul 2.
5
MicroRNA expression profiles in testicular biopsies of patients with impaired spermatogenesis.精子发生受损患者睾丸活检组织中的微小RNA表达谱
Andrology. 2016 Nov;4(6):1020-1027. doi: 10.1111/andr.12246. Epub 2016 Aug 27.
6
MicroRNA signature in various cell types of mouse spermatogenesis: evidence for stage-specifically expressed miRNA-221, -203 and -34b-5p mediated spermatogenesis regulation.小鼠精子发生过程中各种细胞类型的 microRNA 特征:证据表明 miRNA-221、-203 和 -34b-5p 的表达具有阶段特异性,可调节精子发生。
Biol Cell. 2012 Nov;104(11):677-92. doi: 10.1111/boc.201200014. Epub 2012 Sep 24.
7
The RNase III enzyme DROSHA is essential for microRNA production and spermatogenesis.RNase III 酶 DROSHA 对于 microRNA 的产生和精子发生至关重要。
J Biol Chem. 2012 Jul 20;287(30):25173-90. doi: 10.1074/jbc.M112.362053. Epub 2012 Jun 4.
8
Genetic Deficiency of Mtdh Gene in Mice Causes Male Infertility via Impaired Spermatogenesis and Alterations in the Expression of Small Non-coding RNAs.小鼠中Mtdh基因的遗传缺陷通过精子发生受损和小非编码RNA表达改变导致雄性不育。
J Biol Chem. 2015 May 8;290(19):11853-64. doi: 10.1074/jbc.M114.627653. Epub 2015 Mar 18.
9
New insights into the expression profile of MicroRNA-34c and P53 in infertile men spermatozoa and testicular tissue.MicroRNA-34c和P53在不育男性精子及睾丸组织中表达谱的新见解。
Cell Mol Biol (Noisy-le-grand). 2017 Aug 30;63(8):77-83. doi: 10.14715/cmb/2017.63.8.17.
10
Expression and Methylation Pattern of hsa-miR-34 Family in Sperm Samples of Infertile Men.不育男性精子样本中hsa-miR-34家族的表达及甲基化模式
Reprod Sci. 2020 Jan;27(1):301-308. doi: 10.1007/s43032-019-00025-4. Epub 2020 Jan 1.

引用本文的文献

1
Sperm abnormality: Differential expression of microRNAs.精子异常:微小RNA的差异表达
J Assist Reprod Genet. 2025 Jun 30. doi: 10.1007/s10815-025-03562-x.
2
MicroRNA-34a-5p induces cell cycle arrest and leads to spermatogenesis failure by targeting CDC25A.微小RNA-34a-5p通过靶向细胞周期蛋白磷酸酶25A(CDC25A)诱导细胞周期停滞并导致精子发生失败。
Cell Mol Life Sci. 2025 May 26;82(1):212. doi: 10.1007/s00018-025-05738-1.
3
Role of miRNAs in Bovine Oocyte Maturation and Reproductive Regulation.微小RNA在牛卵母细胞成熟及生殖调控中的作用

本文引用的文献

1
Multiple epigenetic mechanisms and the piRNA pathway enforce LINE1 silencing during adult spermatogenesis.多种表观遗传机制和 piRNA 通路在成年精子发生过程中加强 LINE1 的沉默。
Mol Cell. 2013 May 23;50(4):601-8. doi: 10.1016/j.molcel.2013.04.026.
2
MicroRNA-34a regulates cardiac ageing and function.miRNA-34a 调控心脏衰老和功能。
Nature. 2013 Mar 7;495(7439):107-10. doi: 10.1038/nature11919. Epub 2013 Feb 20.
3
Intact p53-dependent responses in miR-34-deficient mice.miR-34 缺陷型小鼠中完整的 p53 依赖性反应。
Int J Mol Sci. 2025 Mar 21;26(7):2828. doi: 10.3390/ijms26072828.
4
Exploring miR-34a, miR-449, and ADAM2/ADAM7 Expressions as Potential Biomarkers in Male Infertility: A Combined In Silico and Experimental Approach.探索miR-34a、miR-449以及ADAM2/ADAM7表达作为男性不育潜在生物标志物:计算机模拟与实验相结合的方法
Biochem Genet. 2025 Feb 10. doi: 10.1007/s10528-025-11050-1.
5
Genome-Wide microRNA Expression Profiling in Human Spermatozoa and Its Relation to Sperm Quality.人类精子中的全基因组微小RNA表达谱及其与精子质量的关系
Genes (Basel). 2025 Jan 4;16(1):53. doi: 10.3390/genes16010053.
6
MicroRNAs as diagnostic biomarkers in diabetes male infertility: a systematic review.微小RNA作为糖尿病男性不育症诊断生物标志物的系统评价
Mol Biol Rep. 2024 Dec 30;52(1):90. doi: 10.1007/s11033-024-10197-1.
7
Harnessing the power of miRNAs for precision diagnosis and treatment of male infertility.利用微小RNA的力量实现男性不育症的精准诊断与治疗。
Naunyn Schmiedebergs Arch Pharmacol. 2025 Apr;398(4):3271-3296. doi: 10.1007/s00210-024-03594-7. Epub 2024 Nov 13.
8
Differential Impairment Mechanism of Sperm Production via Induction of miR-34c-Activated Apoptosis and Spermatogenesis Pathway in Diet-Induced Obesity and Resistant Mice and GC-1 Spg Cells.饮食诱导肥胖和抗性小鼠及 GC-1spg 细胞中 miR-34c 激活凋亡和精子发生途径导致精子生成的差异损伤机制。
Int J Mol Sci. 2024 Jul 7;25(13):7451. doi: 10.3390/ijms25137451.
9
THC and sperm: Impact on fertilization capability, pre-implantation in vitro development and epigenetic modifications.四氢大麻酚和精子:对受精能力、体外植入前发育和表观遗传修饰的影响。
PLoS One. 2024 Mar 27;19(3):e0298697. doi: 10.1371/journal.pone.0298697. eCollection 2024.
10
MicroRNAs in spermatogenesis dysfunction and male infertility: clinical phenotypes, mechanisms and potential diagnostic biomarkers.微小 RNA 在精子发生功能障碍和男性不育症中的作用:临床表型、机制和潜在的诊断生物标志物。
Front Endocrinol (Lausanne). 2024 Feb 16;15:1293368. doi: 10.3389/fendo.2024.1293368. eCollection 2024.
PLoS Genet. 2012;8(7):e1002797. doi: 10.1371/journal.pgen.1002797. Epub 2012 Jul 26.
4
General principals of miRNA biogenesis and regulation in the brain.miRNA 在大脑中的生物发生和调控的一般原理。
Neuropsychopharmacology. 2013 Jan;38(1):39-54. doi: 10.1038/npp.2012.87. Epub 2012 Jun 6.
5
MicroRNA-449 and microRNA-34b/c function redundantly in murine testes by targeting E2F transcription factor-retinoblastoma protein (E2F-pRb) pathway.miRNA-449 和 miRNA-34b/c 通过靶向 E2F 转录因子-视网膜母细胞瘤蛋白(E2F-pRb)通路在小鼠睾丸中发挥冗余功能。
J Biol Chem. 2012 Jun 22;287(26):21686-98. doi: 10.1074/jbc.M111.328054. Epub 2012 May 8.
6
Functional antagonism between Sall4 and Plzf defines germline progenitors.Sall4 和 Plzf 之间的功能拮抗作用定义了生殖细胞祖细胞。
Cell Stem Cell. 2012 Mar 2;10(3):284-98. doi: 10.1016/j.stem.2012.02.004.
7
miR-34 miRNAs provide a barrier for somatic cell reprogramming.miR-34 miRNAs 为体细胞重编程提供了一道屏障。
Nat Cell Biol. 2011 Oct 23;13(11):1353-60. doi: 10.1038/ncb2366.
8
The endonuclease activity of Mili fuels piRNA amplification that silences LINE1 elements.Mili 的核酸内切酶活性促进 piRNA 的扩增,从而使 LINE1 元件沉默。
Nature. 2011 Oct 23;480(7376):259-63. doi: 10.1038/nature10547.
9
Sam68 marks the transcriptionally active stages of spermatogenesis and modulates alternative splicing in male germ cells.Sam68 标志着精子发生的转录活跃阶段,并调节雄性生殖细胞中的可变剪接。
Nucleic Acids Res. 2011 Jul;39(12):4961-74. doi: 10.1093/nar/gkr085. Epub 2011 Feb 25.
10
Conserved vertebrate mir-451 provides a platform for Dicer-independent, Ago2-mediated microRNA biogenesis.保守的脊椎动物 mir-451 为 Dicer 非依赖性、Ago2 介导的 microRNA 生物发生提供了一个平台。
Proc Natl Acad Sci U S A. 2010 Aug 24;107(34):15163-8. doi: 10.1073/pnas.1006432107. Epub 2010 Aug 10.