Suppr超能文献

由荚膜多糖葡糖醛酸木甘露半乳聚糖诱导的类风湿性关节炎患者调节性T细胞的功能改善。

Functional improvement of regulatory T cells from rheumatoid arthritis subjects induced by capsular polysaccharide glucuronoxylomannogalactan.

作者信息

Pericolini Eva, Gabrielli Elena, Alunno Alessia, Bartoloni Bocci Elena, Perito Stefano, Chow Siu-Kei, Cenci Elio, Casadevall Arturo, Gerli Roberto, Vecchiarelli Anna

机构信息

Microbiology Section, Department of Experimental Medicine, University of Perugia, Perugia, Italy.

Rheumatology Unit, Department of Medicine, University of Perugia, Perugia, Italy.

出版信息

PLoS One. 2014 Oct 22;9(10):e111163. doi: 10.1371/journal.pone.0111163. eCollection 2014.

Abstract

OBJECTIVE

Regulatory T cells (Treg) play a critical role in the prevention of autoimmunity, and the suppressive activity of these cells is impaired in rheumatoid arthritis (RA). The aim of the present study was to investigate function and properties of Treg of RA patients in response to purified polysaccharide glucuronoxylomannogalactan (GXMGal).

METHODS

Flow cytometry and western blot analysis were used to investigate the frequency, function and properties of Treg cells.

RESULTS

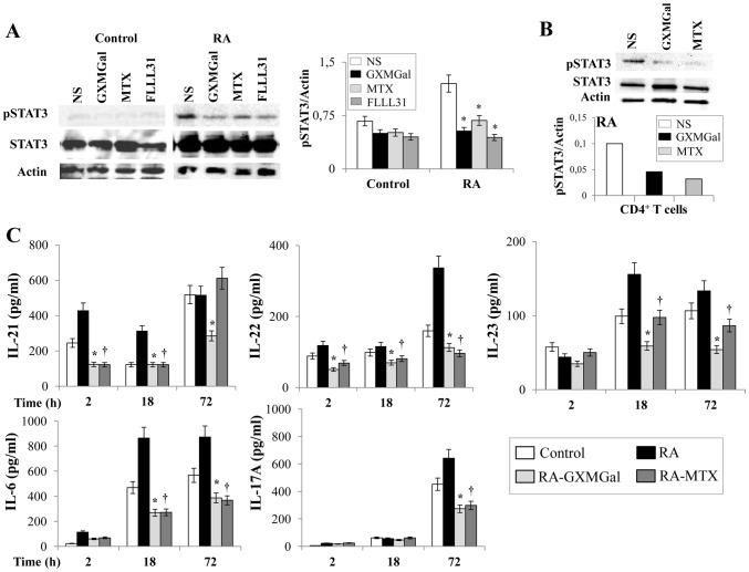
GXMGal was able to: i) induce strong increase of FOXP3 on CD4+ T cells without affecting the number of CD4+CD25+FOXP3+ Treg cells with parallel increase in the percentage of non-conventional CD4+CD25-FOXP3+ Treg cells; ii) increase intracellular levels of TGF-β1 in CD4+CD25-FOXP3+ Treg cells and of IL-10 in both CD4+CD25+FOXP3+ and CD4+CD25-FOXP3+ Treg cells; iii) enhance the suppressive activity of CD4+CD25+FOXP3+ and CD4+CD25-FOXP3+ Treg cells in terms of inhibition of effector T cell activity and increased secretion of IL-10; iv) decrease Th1 response as demonstrated by inhibition of T-bet activation and down-regulation of IFN-γ and IL-12p70 production; v) decrease Th17 differentiation by down-regulating pSTAT3 activation and IL-17A, IL-23, IL-21, IL-22 and IL-6 production.

CONCLUSION

These data show that GXMGal improves Treg functions and increases the number and function of CD4+CD25-FOXP3+ Treg cells of RA patients. It is suggested that GXMGal may be potentially useful for restoring impaired Treg functions in autoimmune disorders and for developing Treg cell-based strategies for the treatment of these diseases.

摘要

目的

调节性T细胞(Treg)在预防自身免疫中起关键作用,而类风湿关节炎(RA)患者中这些细胞的抑制活性受损。本研究旨在探讨RA患者的Treg对纯化的多糖葡糖醛酸木甘露半乳糖(GXMGal)的反应的功能和特性。

方法

采用流式细胞术和蛋白质印迹分析来研究Treg细胞的频率、功能和特性。

结果

GXMGal能够:i)诱导CD4⁺T细胞上FOXP3的强烈增加,而不影响CD4⁺CD25⁺FOXP3⁺Treg细胞的数量,同时非传统的CD4⁺CD25⁻FOXP3⁺Treg细胞的百分比平行增加;ii)增加CD4⁺CD25⁻FOXP3⁺Treg细胞中TGF-β1的细胞内水平以及CD4⁺CD25⁺FOXP3⁺和CD4⁺CDt25⁻FOXP3⁺Treg细胞中IL-10的细胞内水平;iii)在抑制效应T细胞活性和增加IL-10分泌方面增强CD4⁺CD25⁺FOXP3⁺和CD4⁺CD25⁻FOXP3⁺Treg细胞的抑制活性;iv)通过抑制T-bet激活以及下调IFN-γ和IL-12p70的产生来降低Th1反应;v)通过下调pSTAT3激活以及IL-17A、IL-23、IL-21、IL-22和IL-6的产生来减少Th17分化。

结论

这些数据表明,GXMGal改善了RA患者的Treg功能,并增加了CD4⁺CD25⁻FOXP3⁺Treg细胞的数量和功能。提示GXMGal可能对恢复自身免疫性疾病中受损的Treg功能以及开发基于Treg细胞的这些疾病治疗策略具有潜在用途。

https://cdn.ncbi.nlm.nih.gov/pmc/blobs/80bb/4206502/5a6e32fe9590/pone.0111163.g001.jpg

相似文献

2
6
CD39+Foxp3+ regulatory T Cells suppress pathogenic Th17 cells and are impaired in multiple sclerosis.
J Immunol. 2009 Dec 1;183(11):7602-10. doi: 10.4049/jimmunol.0901881. Epub 2009 Nov 16.
8
CD4(+)CD25(+)FoxP3(+) regulatory T cells suppress Mycobacterium tuberculosis immunity in patients with active disease.
Clin Immunol. 2007 Apr;123(1):50-9. doi: 10.1016/j.clim.2006.11.009. Epub 2007 Jan 17.
10
TLR2 stimulation drives human naive and effector regulatory T cells into a Th17-like phenotype with reduced suppressive function.
J Immunol. 2011 Sep 1;187(5):2278-90. doi: 10.4049/jimmunol.1003715. Epub 2011 Jul 20.

引用本文的文献

本文引用的文献

1
The invasive chytrid fungus of amphibians paralyzes lymphocyte responses.
Science. 2013 Oct 18;342(6156):366-9. doi: 10.1126/science.1243316.
2
Elucidating the immunological function of the Cryptococcus neoformans capsule.
Future Microbiol. 2013 Sep;8(9):1107-16. doi: 10.2217/fmb.13.84.
3
Role of TH-17 cells in rheumatic and other autoimmune diseases.
Rheumatology (Sunnyvale). 2011 Oct 20;1(104). doi: 10.4172/2161-1149.1000104.
6
The role of different subsets of regulatory T cells in immunopathogenesis of rheumatoid arthritis.
Arthritis. 2012;2012:805875. doi: 10.1155/2012/805875. Epub 2012 Oct 24.
7
Anti-TNF-α therapy improves Treg and suppresses Teff in patients with rheumatoid arthritis.
Cell Immunol. 2012 Sep;279(1):25-9. doi: 10.1016/j.cellimm.2012.09.001. Epub 2012 Sep 19.
8
Subpopulations of regulatory T cells in rheumatoid arthritis, systemic lupus erythematosus, and Behcet's disease.
J Korean Med Sci. 2012 Sep;27(9):1009-13. doi: 10.3346/jkms.2012.27.9.1009. Epub 2012 Aug 22.
10
Balance between regulatory T and Th17 cells in systemic lupus erythematosus: the old and the new.
Clin Dev Immunol. 2012;2012:823085. doi: 10.1155/2012/823085. Epub 2012 Jun 14.

文献AI研究员

20分钟写一篇综述,助力文献阅读效率提升50倍。

立即体验

用中文搜PubMed

大模型驱动的PubMed中文搜索引擎

马上搜索

文档翻译

学术文献翻译模型,支持多种主流文档格式。

立即体验