Suppr超能文献

利用转录激活样效应因子核酸酶生成基因敲除兔。

Generation of knockout rabbits using transcription activator-like effector nucleases.

作者信息

Wang Yu, Fan Nana, Song Jun, Zhong Juan, Guo Xiaogang, Tian Weihua, Zhang Quanjun, Cui Fenggong, Li Li, Newsome Philip N, Frampton Jon, Esteban Miguel A, Lai Liangxue

机构信息

Key Laboratory of Regenerative Biology of the Chinese Academy of Sciences and Guangdong Provincial Key Laboratory of Stem Cells and Regenerative Medicine, South China Institute for Stem Cell Biology and Regenerative Medicine, Guangzhou Institutes of Biomedicine and Health, Guangzhou, 510530 China.

NIHR Liver BRU and Centre for Liver Research, University of Birmingham, Birmingham, UK ; Liver and Hepatobiliary Unit, Queen Elizabeth Hospital Birmingham, Birmingham, UK.

出版信息

Cell Regen. 2014 Feb 5;3(1):3. doi: 10.1186/2045-9769-3-3. eCollection 2014.

Abstract

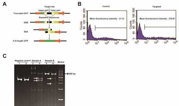
Zinc-finger nucleases and transcription activator-like effector nucleases are novel gene-editing platforms contributing to redefine the boundaries of modern biological research. They are composed of a non-specific cleavage domain and a tailor made DNA-binding module, which enables a broad range of genetic modifications by inducing efficient DNA double-strand breaks at desired loci. Among other remarkable uses, these nucleases have been employed to produce gene knockouts in mid-size and large animals, such as rabbits and pigs, respectively. This approach is cost effective, relatively quick, and can produce invaluable models for human disease studies, biotechnology or agricultural purposes. Here we describe a protocol for the efficient generation of knockout rabbits using transcription activator-like effector nucleases, and a perspective of the field.

摘要

锌指核酸酶和转录激活样效应因子核酸酶是新型的基因编辑平台,有助于重新定义现代生物学研究的边界。它们由一个非特异性切割结构域和一个定制的DNA结合模块组成,通过在所需位点诱导高效的DNA双链断裂,实现广泛的基因修饰。在其他显著用途中,这些核酸酶已分别用于在中型和大型动物(如兔子和猪)中产生基因敲除。这种方法具有成本效益、相对快速,并且可以为人类疾病研究、生物技术或农业目的产生宝贵的模型。在这里,我们描述了一种使用转录激活样效应因子核酸酶高效生成基因敲除兔子的方案,以及该领域的一个展望。

https://cdn.ncbi.nlm.nih.gov/pmc/blobs/5b7e/4230510/ff1e9aaf1679/13619_2013_18_Fig1_HTML.jpg

文献AI研究员

20分钟写一篇综述,助力文献阅读效率提升50倍。

立即体验

用中文搜PubMed

大模型驱动的PubMed中文搜索引擎

马上搜索

文档翻译

学术文献翻译模型,支持多种主流文档格式。

立即体验