Suppr超能文献

蘑菇体输出神经元编码效价并指导果蝇基于记忆的行动选择。

Mushroom body output neurons encode valence and guide memory-based action selection in Drosophila.

作者信息

Aso Yoshinori, Sitaraman Divya, Ichinose Toshiharu, Kaun Karla R, Vogt Katrin, Belliart-Guérin Ghislain, Plaçais Pierre-Yves, Robie Alice A, Yamagata Nobuhiro, Schnaitmann Christopher, Rowell William J, Johnston Rebecca M, Ngo Teri-T B, Chen Nan, Korff Wyatt, Nitabach Michael N, Heberlein Ulrike, Preat Thomas, Branson Kristin M, Tanimoto Hiromu, Rubin Gerald M

机构信息

Janelia Research Campus, Howard Hughes Medical Institute, Ashburn, United States.

Max Planck Institute of Neurobiology, Martinsried, Germany.

出版信息

Elife. 2014 Dec 23;3:e04580. doi: 10.7554/eLife.04580.

Abstract

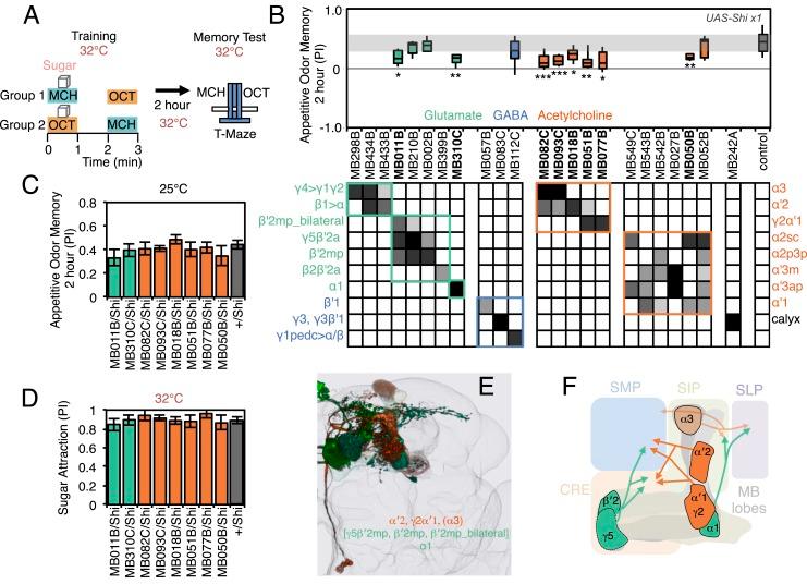
Animals discriminate stimuli, learn their predictive value and use this knowledge to modify their behavior. In Drosophila, the mushroom body (MB) plays a key role in these processes. Sensory stimuli are sparsely represented by ∼2000 Kenyon cells, which converge onto 34 output neurons (MBONs) of 21 types. We studied the role of MBONs in several associative learning tasks and in sleep regulation, revealing the extent to which information flow is segregated into distinct channels and suggesting possible roles for the multi-layered MBON network. We also show that optogenetic activation of MBONs can, depending on cell type, induce repulsion or attraction in flies. The behavioral effects of MBON perturbation are combinatorial, suggesting that the MBON ensemble collectively represents valence. We propose that local, stimulus-specific dopaminergic modulation selectively alters the balance within the MBON network for those stimuli. Our results suggest that valence encoded by the MBON ensemble biases memory-based action selection.

摘要

动物能够区分刺激,学习其预测价值,并利用这些知识来改变自身行为。在果蝇中,蘑菇体(MB)在这些过程中起着关键作用。约2000个肯扬细胞稀疏地代表感觉刺激,这些细胞汇聚到21种类型的34个输出神经元(MBONs)上。我们研究了MBONs在几种联想学习任务和睡眠调节中的作用,揭示了信息流被分隔到不同通道的程度,并暗示了多层MBON网络的可能作用。我们还表明,根据细胞类型,MBONs的光遗传学激活可以在果蝇中诱导排斥或吸引。MBON扰动的行为效应是组合性的,这表明MBON集合共同代表效价。我们提出,局部的、刺激特异性的多巴胺能调节会选择性地改变MBON网络中针对这些刺激的平衡。我们的结果表明,MBON集合编码的效价会偏向基于记忆的行动选择。

https://cdn.ncbi.nlm.nih.gov/pmc/blobs/7565/4273436/4b9dca38ab27/elife04580f001.jpg

文献检索

告别复杂PubMed语法,用中文像聊天一样搜索,搜遍4000万医学文献。AI智能推荐,让科研检索更轻松。

立即免费搜索

文件翻译

保留排版,准确专业,支持PDF/Word/PPT等文件格式,支持 12+语言互译。

免费翻译文档

深度研究

AI帮你快速写综述,25分钟生成高质量综述,智能提取关键信息,辅助科研写作。

立即免费体验