Suppr超能文献

Ror2调节乳腺上皮细胞内的分支、分化和肌动蛋白细胞骨架动力学。

Ror2 regulates branching, differentiation, and actin-cytoskeletal dynamics within the mammary epithelium.

作者信息

Roarty Kevin, Shore Amy N, Creighton Chad J, Rosen Jeffrey M

机构信息

Department of Molecular and Cellular Biology and Dan L. Duncan Cancer Center, Baylor College of Medicine, Houston, TX 77030.

Department of Molecular and Cellular Biology and Dan L. Duncan Cancer Center, Baylor College of Medicine, Houston, TX 77030

出版信息

J Cell Biol. 2015 Feb 2;208(3):351-66. doi: 10.1083/jcb.201408058. Epub 2015 Jan 26.

Abstract

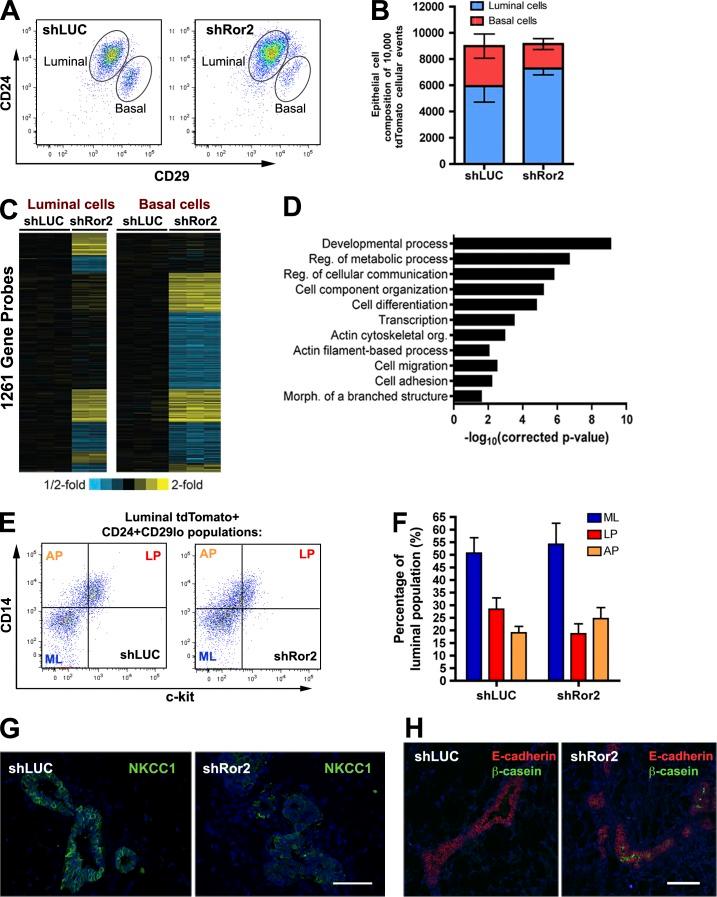
Wnt signaling encompasses β-catenin-dependent and -independent networks. How receptor context provides Wnt specificity in vivo to assimilate multiple concurrent Wnt inputs throughout development remains unclear. Here, we identified a refined expression pattern of Wnt/receptor combinations associated with the Wnt/β-catenin-independent pathway in mammary epithelial subpopulations. Moreover, we elucidated the function of the alternative Wnt receptor Ror2 in mammary development and provided evidence for coordination of this pathway with Wnt/β-catenin-dependent signaling in the mammary epithelium. Lentiviral short hairpin RNA (shRNA)-mediated depletion of Ror2 in vivo increased branching and altered the differentiation of the mammary epithelium. Microarray analyses identified distinct gene level alterations within the epithelial compartments in the absence of Ror2, with marked changes observed in genes associated with the actin cytoskeleton. Modeling of branching morphogenesis in vitro defined specific defects in cytoskeletal dynamics accompanied by Rho pathway alterations downstream of Ror2 loss. The current study presents a model of Wnt signaling coordination in vivo and assigns an important role for Ror2 in mammary development.

摘要

Wnt信号传导包括β-连环蛋白依赖性和非依赖性网络。受体环境如何在体内提供Wnt特异性,以在整个发育过程中整合多个并发的Wnt输入,目前尚不清楚。在这里,我们确定了与乳腺上皮亚群中Wnt/β-连环蛋白非依赖性途径相关的Wnt/受体组合的精细表达模式。此外,我们阐明了替代Wnt受体Ror2在乳腺发育中的功能,并为该途径与乳腺上皮中Wnt/β-连环蛋白依赖性信号传导的协调提供了证据。慢病毒短发夹RNA(shRNA)介导的体内Ror2缺失增加了分支并改变了乳腺上皮的分化。微阵列分析确定了在没有Ror2的情况下上皮隔室内不同的基因水平改变,在与肌动蛋白细胞骨架相关的基因中观察到明显变化。体外分支形态发生模型定义了细胞骨架动力学中的特定缺陷,伴随着Ror2缺失下游的Rho途径改变。当前的研究提出了体内Wnt信号传导协调的模型,并赋予Ror2在乳腺发育中的重要作用。

https://cdn.ncbi.nlm.nih.gov/pmc/blobs/3207/4315251/2013024794f6/JCB_201408058R_Fig1.jpg

文献AI研究员

20分钟写一篇综述,助力文献阅读效率提升50倍。

立即体验

用中文搜PubMed

大模型驱动的PubMed中文搜索引擎

马上搜索

文档翻译

学术文献翻译模型,支持多种主流文档格式。

立即体验