Suppr超能文献

Rab14调节含有真菌病原体白色念珠菌的巨噬细胞吞噬体的成熟以及宿主-病原体相互作用的结果。

Rab14 regulates maturation of macrophage phagosomes containing the fungal pathogen Candida albicans and outcome of the host-pathogen interaction.

作者信息

Okai Blessing, Lyall Natalie, Gow Neil A R, Bain Judith M, Erwig Lars-Peter

机构信息

Aberdeen Fungal Group, University of Aberdeen, Aberdeen, United Kingdom.

Aberdeen Fungal Group, University of Aberdeen, Aberdeen, United Kingdom

出版信息

Infect Immun. 2015 Apr;83(4):1523-35. doi: 10.1128/IAI.02917-14. Epub 2015 Feb 2.

Abstract

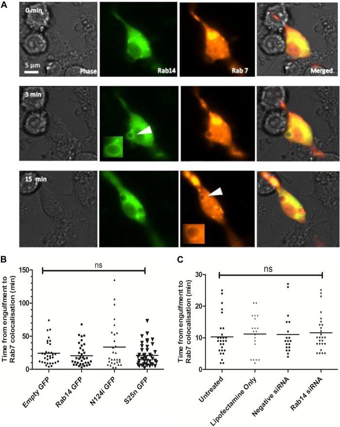
Avoidance of innate immune defense is an important mechanism contributing to the pathogenicity of microorganisms. The fungal pathogen Candida albicans undergoes morphogenetic switching from the yeast to the filamentous hyphal form following phagocytosis by macrophages, facilitating its escape from the phagosome, which can result in host cell lysis. We show that the intracellular host trafficking GTPase Rab14 plays an important role in protecting macrophages from lysis mediated by C. albicans hyphae. Live-cell imaging of macrophages expressing green fluorescent protein (GFP)-tagged Rab14 or dominant negative Rab14, or with small interfering RNA (siRNA)-mediated knockdown of Rab14, revealed the temporal dynamics of this protein and its influence on the maturation of macrophage phagosomes following the engulfment of C. albicans cells. Phagosomes containing live C. albicans cells became transiently Rab14 positive within 2 min following engulfment. The duration of Rab14 retention on phagosomes was prolonged for hyphal cargo and was directly proportional to hyphal length. Interference with endogenous Rab14 did not affect the migration of macrophages toward C. albicans cells, the rate of engulfment, the overall uptake of fungal cells, or early phagosome processing. However, Rab14 depletion delayed the acquisition of the late phagosome maturation markers LAMP1 and lysosomal cathepsin, indicating delayed formation of a fully bioactive lysosome. This was associated with a significant increase in the level of macrophage killing by C. albicans. Therefore, Rab14 activity promotes phagosome maturation during C. albicans infection but is dysregulated on the phagosome in the presence of the invasive hyphal form, which favors fungal survival and escape.

摘要

逃避先天免疫防御是微生物致病的一个重要机制。真菌病原体白色念珠菌在被巨噬细胞吞噬后会从酵母形态转变为丝状菌丝形态,从而促进其从吞噬体中逃逸,这可能导致宿主细胞裂解。我们发现,细胞内宿主运输GTP酶Rab14在保护巨噬细胞免受白色念珠菌菌丝介导的裂解方面发挥着重要作用。对表达绿色荧光蛋白(GFP)标记的Rab14或显性负性Rab14的巨噬细胞进行活细胞成像,或用小干扰RNA(siRNA)介导敲低Rab14,揭示了该蛋白的时间动态及其对巨噬细胞吞噬白色念珠菌细胞后吞噬体成熟的影响。吞噬活的白色念珠菌细胞的吞噬体在吞噬后2分钟内会短暂地变为Rab14阳性。Rab14在吞噬体上保留的持续时间对于菌丝货物来说会延长,并且与菌丝长度成正比。干扰内源性Rab14并不影响巨噬细胞向白色念珠菌细胞的迁移、吞噬速率、真菌细胞的总体摄取或早期吞噬体处理。然而,Rab14的缺失延迟了晚期吞噬体成熟标志物LAMP1和溶酶体组织蛋白酶的获得,表明完全生物活性溶酶体的形成延迟。这与白色念珠菌对巨噬细胞杀伤水平的显著增加有关。因此,Rab14活性在白色念珠菌感染期间促进吞噬体成熟,但在存在侵袭性菌丝形态的情况下,其在吞噬体上的调节功能失调,这有利于真菌的存活和逃逸。

https://cdn.ncbi.nlm.nih.gov/pmc/blobs/3257/4363425/faa838da3f05/zii9990911590001.jpg

文献AI研究员

20分钟写一篇综述,助力文献阅读效率提升50倍。

立即体验

用中文搜PubMed

大模型驱动的PubMed中文搜索引擎

马上搜索

文档翻译

学术文献翻译模型,支持多种主流文档格式。

立即体验