• 文献检索
  • 文档翻译
  • 深度研究
  • 学术资讯
  • Suppr Zotero 插件Zotero 插件
  • 邀请有礼
  • 套餐&价格
  • 历史记录
应用&插件
Suppr Zotero 插件Zotero 插件浏览器插件Mac 客户端Windows 客户端微信小程序
定价
高级版会员购买积分包购买API积分包
服务
文献检索文档翻译深度研究API 文档MCP 服务
关于我们
关于 Suppr公司介绍联系我们用户协议隐私条款
关注我们

Suppr 超能文献

核心技术专利:CN118964589B侵权必究
粤ICP备2023148730 号-1Suppr @ 2026

文献检索

告别复杂PubMed语法,用中文像聊天一样搜索,搜遍4000万医学文献。AI智能推荐,让科研检索更轻松。

立即免费搜索

文件翻译

保留排版,准确专业,支持PDF/Word/PPT等文件格式,支持 12+语言互译。

免费翻译文档

深度研究

AI帮你快速写综述,25分钟生成高质量综述,智能提取关键信息,辅助科研写作。

立即免费体验

格杜宁对小鼠急性关节炎症和痛觉过敏的影响。

Effect of gedunin on acute articular inflammation and hypernociception in mice.

作者信息

Conte Fernando P, Ferraris Fausto K, Costa Thadeu E M M, Pacheco Patricia, Seito Leonardo N, Verri Waldiceu A, Cunha Fernando Q, Penido Carmen, Henriques Maria G

机构信息

Laboratório de Farmacologia Aplicada, Farmanguinhos, Fundação Oswaldo Cruz, Rio de Janeiro 21041-250, Brazil.

Departamento de Ciências Patológicas, Centro de Ciências Biológicas, Universidade Estadual de Londrina, Londrina 86057-970, Brazil.

出版信息

Molecules. 2015 Feb 3;20(2):2636-57. doi: 10.3390/molecules20022636.

DOI:10.3390/molecules20022636
PMID:25654532
原文链接:https://pmc.ncbi.nlm.nih.gov/articles/PMC6272452/
Abstract

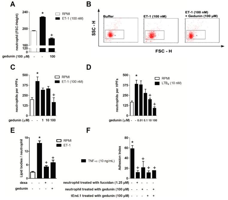
Gedunin, a natural limonoid from Meliaceae species, has been previously described as an antiinflammatory compound in experimental models of allergic inflammation. Here, we report the antiinflammatory and antinociceptive effects of gedunin in an acute model of articular inflammation induced by zymosan (500 μg/cavity; intra-articular) in C57BL/6 mice. Intraperitoneal (i.p.) pretreatment with gedunin (0.005-5 mg/kg) impaired zymosan-induced edema formation, neutrophil accumulation and hypernociception in mouse knee joints, due to decreased expression of preproET-1 mRNA and production of LTB4, PGE2, TNF-α and IL-6. Mouse post-treatment with gedunin (0.05 mg/kg; i.p.) 1 and 6 h after stimulation also impaired articular inflammation, by reverting edema formation, neutrophil accumulation and the production of lipid mediators, cytokines and endothelin. In addition, gedunin directly modulated the functions of neutrophils and macrophages in vitro. The pre-incubation of neutrophil with gedunin (100 µM) impaired shape change, adhesion to endothelial cells, chemotaxis and lipid body formation triggered by different stimuli. Macrophage pretreatment with gedunin impaired intracellular calcium mobilization, nitric oxide production, inducible nitric oxide synthase expression and induced the expression of the antiinflammatory chaperone heat shock protein 70. Our results demonstrate that gedunin presents remarkable antiinflammatory and anti-nociceptive effects on zymosan-induced inflamed knee joints, modulating different cell populations.

摘要

格杜宁是一种从楝科植物中提取的天然柠檬苦素,此前在过敏性炎症的实验模型中被描述为一种抗炎化合物。在此,我们报告了格杜宁在C57BL/6小鼠由酵母聚糖(500μg/关节腔;关节内注射)诱导的急性关节炎症模型中的抗炎和镇痛作用。用格杜宁(0.005 - 5mg/kg)腹腔内(i.p.)预处理可减轻酵母聚糖诱导的小鼠膝关节水肿形成、中性粒细胞积聚和痛觉过敏,这是由于前内皮素原-1 mRNA表达降低以及白三烯B4、前列腺素E2、肿瘤坏死因子-α和白细胞介素-6的产生减少。在刺激后1小时和6小时用格杜宁(0.05mg/kg;i.p.)对小鼠进行治疗也可减轻关节炎症,通过恢复水肿形成、中性粒细胞积聚以及脂质介质、细胞因子和内皮素的产生。此外,格杜宁在体外直接调节中性粒细胞和巨噬细胞的功能。用格杜宁(100μM)预孵育中性粒细胞可损害由不同刺激引发的形态变化、对内皮细胞的粘附、趋化性和脂质体形成。用格杜宁预处理巨噬细胞可损害细胞内钙动员、一氧化氮产生、诱导型一氧化氮合酶表达,并诱导抗炎伴侣热休克蛋白70的表达。我们的结果表明,格杜宁对酵母聚糖诱导的炎症膝关节具有显著的抗炎和镇痛作用,可调节不同的细胞群体。

https://cdn.ncbi.nlm.nih.gov/pmc/blobs/7de4/6272452/24b1a4206bfe/molecules-20-02636-g005.jpg
https://cdn.ncbi.nlm.nih.gov/pmc/blobs/7de4/6272452/a3eae621689a/molecules-20-02636-g001.jpg
https://cdn.ncbi.nlm.nih.gov/pmc/blobs/7de4/6272452/8f20070b9eb7/molecules-20-02636-g002.jpg
https://cdn.ncbi.nlm.nih.gov/pmc/blobs/7de4/6272452/14426928c26f/molecules-20-02636-g003.jpg
https://cdn.ncbi.nlm.nih.gov/pmc/blobs/7de4/6272452/9ddf1b6f2d74/molecules-20-02636-g004.jpg
https://cdn.ncbi.nlm.nih.gov/pmc/blobs/7de4/6272452/24b1a4206bfe/molecules-20-02636-g005.jpg
https://cdn.ncbi.nlm.nih.gov/pmc/blobs/7de4/6272452/a3eae621689a/molecules-20-02636-g001.jpg
https://cdn.ncbi.nlm.nih.gov/pmc/blobs/7de4/6272452/8f20070b9eb7/molecules-20-02636-g002.jpg
https://cdn.ncbi.nlm.nih.gov/pmc/blobs/7de4/6272452/14426928c26f/molecules-20-02636-g003.jpg
https://cdn.ncbi.nlm.nih.gov/pmc/blobs/7de4/6272452/9ddf1b6f2d74/molecules-20-02636-g004.jpg
https://cdn.ncbi.nlm.nih.gov/pmc/blobs/7de4/6272452/24b1a4206bfe/molecules-20-02636-g005.jpg

相似文献

1
Effect of gedunin on acute articular inflammation and hypernociception in mice.格杜宁对小鼠急性关节炎症和痛觉过敏的影响。
Molecules. 2015 Feb 3;20(2):2636-57. doi: 10.3390/molecules20022636.
2
Protective effect of gedunin on TLR-mediated inflammation by modulation of inflammasome activation and cytokine production: Evidence of a multitarget compound.格杜宁通过调节炎性小体激活和细胞因子产生对TLR介导的炎症的保护作用:一种多靶点化合物的证据。
Pharmacol Res. 2017 Jan;115:65-77. doi: 10.1016/j.phrs.2016.09.015. Epub 2016 Sep 15.
3
Endothelins modulate inflammatory reaction in zymosan-induced arthritis: participation of LTB4, TNF-alpha, and CXCL-1.内皮素调节酵母聚糖诱导的关节炎中的炎症反应:白三烯B4、肿瘤坏死因子-α和CXC趋化因子配体1的参与
J Leukoc Biol. 2008 Sep;84(3):652-60. doi: 10.1189/jlb.1207827. Epub 2008 May 30.
4
Gedunin Binds to Myeloid Differentiation Protein 2 and Impairs Lipopolysaccharide-Induced Toll-Like Receptor 4 Signaling in Macrophages.格杜宁与髓样分化蛋白2结合并损害巨噬细胞中脂多糖诱导的Toll样受体4信号传导。
Mol Pharmacol. 2015 Nov;88(5):949-61. doi: 10.1124/mol.115.098970. Epub 2015 Sep 1.
5
Gedunin, a natural tetranortriterpenoid, modulates T lymphocyte responses and ameliorates allergic inflammation.歌地辛,一种天然的四环三萜类化合物,可调节 T 淋巴细胞反应并改善过敏炎症。
Int Immunopharmacol. 2012 Sep;14(1):82-93. doi: 10.1016/j.intimp.2012.06.002. Epub 2012 Jun 15.
6
Antiinflammatory effects of natural tetranortriterpenoids isolated from Carapa guianensis Aublet on zymosan-induced arthritis in mice.从圭亚那卡拉帕树中分离出的天然四降三萜类化合物对小鼠酵母聚糖诱导的关节炎的抗炎作用。
Inflamm Res. 2006 Nov;55(11):457-64. doi: 10.1007/s00011-006-5161-8.
7
Lipoxin A(4) attenuates zymosan-induced arthritis by modulating endothelin-1 and its effects.脂氧素 A(4) 通过调节内皮素-1 及其作用来减轻酵母聚糖诱导的关节炎。
Br J Pharmacol. 2010 Oct;161(4):911-24. doi: 10.1111/j.1476-5381.2010.00950.x.
8
Involvement of LTB4 in zymosan-induced joint nociception in mice: participation of neutrophils and PGE2.白三烯B4在酵母聚糖诱导的小鼠关节伤害感受中的作用:中性粒细胞和前列腺素E2的参与
J Leukoc Biol. 2008 Jan;83(1):122-30. doi: 10.1189/jlb.0207123. Epub 2007 Oct 3.
9
Tumor Necrosis Factor, but Not Neutrophils, Alters the Metabolic Profile in Acute Experimental Arthritis.肿瘤坏死因子而非中性粒细胞改变急性实验性关节炎的代谢谱。
PLoS One. 2016 Jan 7;11(1):e0146403. doi: 10.1371/journal.pone.0146403. eCollection 2016.
10
Anti-inflammatory Effect of Methyl Gallate on Experimental Arthritis: Inhibition of Neutrophil Recruitment, Production of Inflammatory Mediators, and Activation of Macrophages.没食子酸甲酯对实验性关节炎的抗炎作用:抑制中性粒细胞募集、炎症介质产生和巨噬细胞活化。
J Nat Prod. 2016 Jun 24;79(6):1554-66. doi: 10.1021/acs.jnatprod.5b01115. Epub 2016 May 26.

引用本文的文献

1
Gedunin Mitigates -Induced Skin Inflammation by Inhibiting the NF-κB Pathway.格杜宁通过抑制NF-κB信号通路减轻诱导性皮肤炎症。
Pharmaceuticals (Basel). 2025 Jan 9;18(1):71. doi: 10.3390/ph18010071.
2
Use of haematological signatures in conjunction with conventional biomarkers to assess Reno-protective effects of Gedunin in diabetic nephropathy of Streptozotocin induced diabetic rats.联合使用血液学特征与传统生物标志物评估格杜宁对链脲佐菌素诱导的糖尿病大鼠糖尿病肾病的肾脏保护作用。
J Diabetes Metab Disord. 2022 Jan 20;21(1):323-332. doi: 10.1007/s40200-022-00977-6. eCollection 2022 Jun.
3
Importance of Gedunin in Antagonizing Rheumatoid Arthritis via Activating the Nrf2/ARE Signaling.

本文引用的文献

1
Tumor necrosis factor inhibitors: clinical utility in autoimmune diseases.肿瘤坏死因子抑制剂:在自身免疫性疾病中的临床应用。
Transl Res. 2015 Feb;165(2):270-82. doi: 10.1016/j.trsl.2014.09.006. Epub 2014 Sep 22.
2
The multifactorial role of neutrophils in rheumatoid arthritis.中性粒细胞在类风湿关节炎中的多因素作用。
Nat Rev Rheumatol. 2014 Oct;10(10):593-601. doi: 10.1038/nrrheum.2014.80. Epub 2014 Jun 10.
3
Efficacy and safety of olokizumab in patients with rheumatoid arthritis with an inadequate response to TNF inhibitor therapy: outcomes of a randomised Phase IIb study.
论隔山消苷通过激活 Nrf2/ARE 信号拮抗类风湿关节炎的重要性
Oxid Med Cell Longev. 2022 Apr 7;2022:6277760. doi: 10.1155/2022/6277760. eCollection 2022.
4
Anti-Inflammatory Activity and Chemical Analysis of Different Fractions from Inflorescence.花序不同部位的抗炎活性及化学成分分析
Oxid Med Cell Longev. 2021 Oct 29;2021:7612380. doi: 10.1155/2021/7612380. eCollection 2021.
5
Exploring the role of  (neem) and its active compounds in the regulation of biological pathways: an update on molecular approach.探索印楝及其活性化合物在生物途径调控中的作用:分子方法的最新进展。
3 Biotech. 2021 Apr;11(4):178. doi: 10.1007/s13205-021-02745-4. Epub 2021 Mar 20.
6
Biological Activities of Gedunin-A Limonoid from the Meliaceae Family.吉杜宁的生物活性——来自楝科的一种柠檬苦素。
Molecules. 2020 Jan 23;25(3):493. doi: 10.3390/molecules25030493.
奥洛昔单抗治疗 TNF 抑制剂治疗应答不足的类风湿关节炎患者的疗效和安全性:一项随机 IIb 期研究的结果。
Ann Rheum Dis. 2014 Sep;73(9):1607-15. doi: 10.1136/annrheumdis-2013-204760. Epub 2014 Mar 18.
4
Sarilumab, a fully human monoclonal antibody against IL-6Rα in patients with rheumatoid arthritis and an inadequate response to methotrexate: efficacy and safety results from the randomised SARIL-RA-MOBILITY Part A trial.沙利鲁单抗,一种针对类风湿关节炎患者 IL-6Rα 的全人源单克隆抗体,对甲氨蝶呤应答不足:来自随机 SARIL-RA-MOBILITY Part A 试验的疗效和安全性结果。
Ann Rheum Dis. 2014 Sep;73(9):1626-34. doi: 10.1136/annrheumdis-2013-204405. Epub 2013 Dec 2.
5
Hsp90 inhibition protects against biomechanically induced osteoarthritis in rats.热休克蛋白90抑制可预防大鼠生物力学诱导的骨关节炎。
Arthritis Rheum. 2013 Aug;65(8):2102-12. doi: 10.1002/art.38000.
6
NETs are a source of citrullinated autoantigens and stimulate inflammatory responses in rheumatoid arthritis.NETs 是瓜氨酸化自身抗原的来源,并在类风湿性关节炎中刺激炎症反应。
Sci Transl Med. 2013 Mar 27;5(178):178ra40. doi: 10.1126/scitranslmed.3005580.
7
Gedunin inactivates the co-chaperone p23 protein causing cancer cell death by apoptosis.革登素通过使共伴侣蛋白 p23 失活,导致癌细胞凋亡而死亡。
J Biol Chem. 2013 Mar 8;288(10):7313-25. doi: 10.1074/jbc.M112.427328. Epub 2013 Jan 25.
8
Neutrophils recruited by CXCR1/2 signalling mediate post-incisional pain.趋化因子受体 1/2 信号诱导的中性粒细胞募集介导切口痛。
Eur J Pain. 2013 May;17(5):654-63. doi: 10.1002/j.1532-2149.2012.00240.x. Epub 2012 Nov 7.
9
Gedunin, a natural tetranortriterpenoid, modulates T lymphocyte responses and ameliorates allergic inflammation.歌地辛,一种天然的四环三萜类化合物,可调节 T 淋巴细胞反应并改善过敏炎症。
Int Immunopharmacol. 2012 Sep;14(1):82-93. doi: 10.1016/j.intimp.2012.06.002. Epub 2012 Jun 15.
10
Natural products as sources of new drugs over the 30 years from 1981 to 2010.天然产物:1981 年至 2010 年 30 年间的新药来源。
J Nat Prod. 2012 Mar 23;75(3):311-35. doi: 10.1021/np200906s. Epub 2012 Feb 8.