Suppr超能文献

人乳头瘤病毒16型E5蛋白失调人角质形成细胞中的自噬过程。

HPV16 E5 deregulates the autophagic process in human keratinocytes.

作者信息

Belleudi Francesca, Nanni Monica, Raffa Salvatore, Torrisi Maria Rosaria

机构信息

Istituto Pasteur-Fondazione Cenci Bolognetti, Dipartimento di Medicina Clinica e Molecolare, Sapienza Università di Roma, Rome, Italy.

Azienda Ospedaliera S. Andrea, Rome, Italy.

出版信息

Oncotarget. 2015 Apr 20;6(11):9370-86. doi: 10.18632/oncotarget.3326.

Abstract

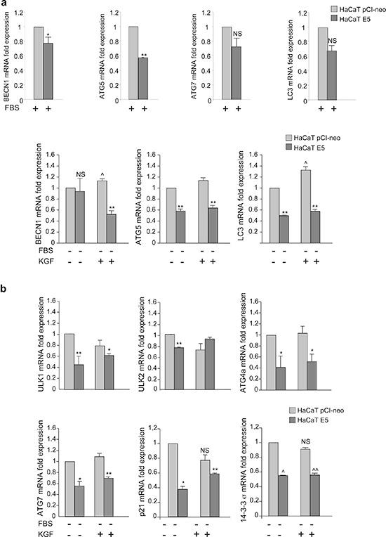
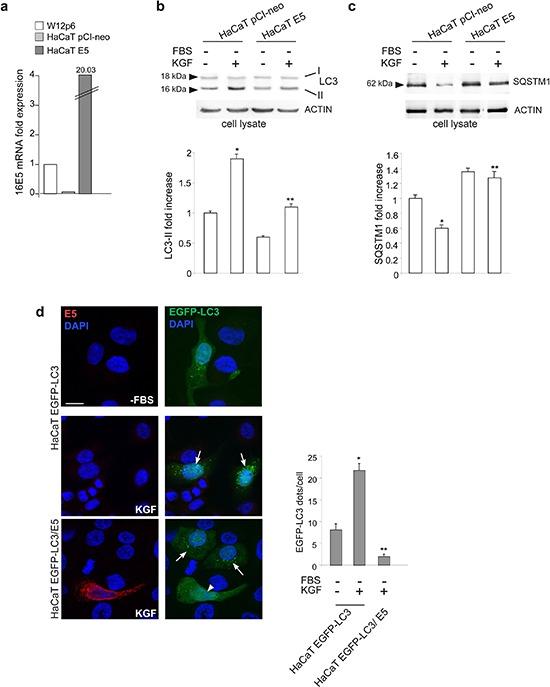
Autophagy plays key roles during host defense against pathogens, but viruses have evolved strategies to block the process or to exploit it for replication and successful infection. The E5 oncoprotein of human papillomavirus type 16 (HPV16 E5) perturbs epithelial homeostasis down-regulating the expression of the keratinocyte growth factor receptor (KGFR/FGFR2b), whose signaling induces autophagy. Here we investigated the possible effects of 16E5 on autophagy in human keratinocytes expressing the viral protein. The 16E5 presence strongly inhibited the autophagic process, while forced expression and activation of KGFR counteracted this effect, demonstrating that the viral protein and the receptor exert opposite and interplaying roles not only on epithelial differentiation, but also in the control of autophagy. In W12 cells, silencing of the 16E5 gene in the context of the viral full length genome confirmed its role on autophagy inhibition. Finally, molecular approaches showed that the viral protein interferes with the transcriptional regulation of autophagy also through the impairment of p53 function, indicating that 16E5 uses parallel mechanisms for autophagy impairment. Overall our results further support the hypothesis that a transcriptional crosstalk among 16E5 and KGFR might be the crucial molecular driver of epithelial deregulation during early steps of HPV infection and transformation.

摘要

自噬在宿主抵御病原体的过程中发挥着关键作用,但病毒已经进化出策略来阻断这一过程,或者利用它进行复制并成功感染。人乳头瘤病毒16型(HPV16)的E5癌蛋白扰乱上皮细胞稳态,下调角质形成细胞生长因子受体(KGFR/FGFR2b)的表达,其信号传导可诱导自噬。在此,我们研究了16E5对表达病毒蛋白的人角质形成细胞自噬的可能影响。16E5的存在强烈抑制自噬过程,而KGFR的强制表达和激活则抵消了这种作用,表明病毒蛋白和受体不仅在上皮分化方面发挥相反且相互作用的作用,而且在自噬控制方面也发挥着这样的作用。在W12细胞中,在病毒全长基因组背景下沉默16E5基因证实了其在自噬抑制中的作用。最后,分子方法表明,病毒蛋白还通过损害p53功能干扰自噬的转录调控,表明16E5利用平行机制损害自噬。总体而言,我们的结果进一步支持了这样一种假设,即16E5和KGFR之间的转录串扰可能是HPV感染和转化早期上皮失调的关键分子驱动因素。

https://cdn.ncbi.nlm.nih.gov/pmc/blobs/ba1f/4496223/4e4b39a8020d/oncotarget-06-9370-g001.jpg

文献AI研究员

20分钟写一篇综述,助力文献阅读效率提升50倍。

立即体验

用中文搜PubMed

大模型驱动的PubMed中文搜索引擎

马上搜索

文档翻译

学术文献翻译模型,支持多种主流文档格式。

立即体验