Coles Jonathan A, Myburgh Elmarie, Ritchie Ryan, Hamilton Alana, Rodgers Jean, Mottram Jeremy C, Barrett Michael P, Brewer James M
Wellcome Trust Centre for Molecular Parasitology, University of Glasgow, Glasgow, United Kingdom; Institute of Infection, Immunity and Inflammation, College of Medical, Veterinary and Life Sciences, University of Glasgow, Glasgow, United Kingdom.
Institute of Infection, Immunity and Inflammation, College of Medical, Veterinary and Life Sciences, University of Glasgow, Glasgow, United Kingdom.
PLoS Negl Trop Dis. 2015 Apr 16;9(4):e0003714. doi: 10.1371/journal.pntd.0003714. eCollection 2015 Apr.
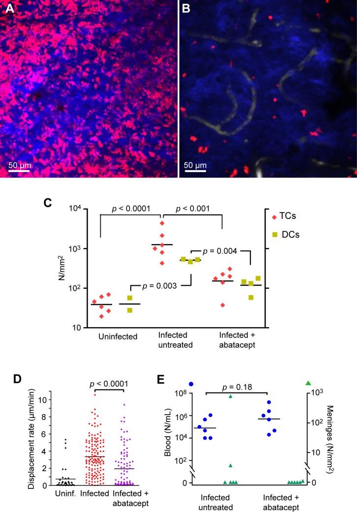
Peripheral infection by Trypanosoma brucei, the protozoan responsible for sleeping sickness, activates lymphocytes, and, at later stages, causes meningoencephalitis. We have videoed the cortical meninges and superficial parenchyma of C56BL/6 reporter mice infected with T.b.brucei. By use of a two-photon microscope to image through the thinned skull, the integrity of the tissues was maintained. We observed a 47-fold increase in CD2+ T cells in the meninges by 12 days post infection (dpi). CD11c+ dendritic cells also increased, and extravascular trypanosomes, made visible either by expression of a fluorescent protein, or by intravenous injection of furamidine, appeared. The likelihood that invasion will spread from the meninges to the parenchyma will depend strongly on whether the trypanosomes are below the arachnoid membrane, or above it, in the dura. Making use of optical signals from the skull bone, blood vessels and dural cells, we conclude that up to 40 dpi, the extravascular trypanosomes were essentially confined to the dura, as were the great majority of the T cells. Inhibition of T cell activation by intraperitoneal injection of abatacept reduced the numbers of meningeal T cells at 12 dpi and their mean speed fell from 11.64 ± 0.34 μm/min (mean ± SEM) to 5.2 ± 1.2 μm/min (p = 0.007). The T cells occasionally made contact lasting tens of minutes with dendritic cells, indicative of antigen presentation. The population and motility of the trypanosomes tended to decline after about 30 dpi. We suggest that the lymphocyte infiltration of the meninges may later contribute to encephalitis, but have no evidence that the dural trypanosomes invade the parenchyma.
由布氏锥虫(导致昏睡病的原生动物)引起的外周感染会激活淋巴细胞,并在后期引发脑膜脑炎。我们对感染了布氏布氏锥虫的C56BL/6报告基因小鼠的皮质脑膜和浅表实质进行了摄像。通过使用双光子显微镜透过变薄的颅骨进行成像,组织的完整性得以维持。我们观察到,感染后12天(dpi),脑膜中CD2⁺ T细胞增加了47倍。CD11c⁺树突状细胞也有所增加,并且通过荧光蛋白表达或静脉注射喷他脒可见的血管外锥虫出现了。锥虫从脑膜扩散到实质的可能性将很大程度上取决于锥虫是在蛛网膜下方还是在硬脑膜中的蛛网膜上方。利用来自颅骨、血管和硬脑膜细胞的光学信号,我们得出结论,在长达40 dpi时,血管外锥虫基本上局限于硬脑膜,绝大多数T细胞也是如此。腹腔注射阿巴西普抑制T细胞活化,使12 dpi时脑膜T细胞数量减少,其平均速度从11.64±0.34μm/分钟(平均值±标准误)降至5.2±1.2μm/分钟(p = 0.007)。T细胞偶尔会与树突状细胞进行长达数十分钟的接触,这表明存在抗原呈递。大约30 dpi后,锥虫的数量和运动性趋于下降。我们认为,脑膜的淋巴细胞浸润可能随后会导致脑炎,但没有证据表明硬脑膜中的锥虫会侵入实质。