Suppr超能文献

以酵母为模型对人类核ATP5E基因致病突变进行的生化研究。

Biochemical investigation of a human pathogenic mutation in the nuclear ATP5E gene using yeast as a model.

作者信息

Sardin Elodie, Donadello Stéphanie, di Rago Jean-Paul, Tetaud Emmanuel

机构信息

CNRS, Génétique Moléculaire des Systèmes Mitochondriaux, Institut de Biochimie et Génétique Cellulaires, UMR 5095 Bordeaux, France ; Université de Bordeaux, Institut de Biochimie et Génétique Cellulaires, UMR 5095 Bordeaux, France.

出版信息

Front Genet. 2015 Apr 23;6:159. doi: 10.3389/fgene.2015.00159. eCollection 2015.

Abstract

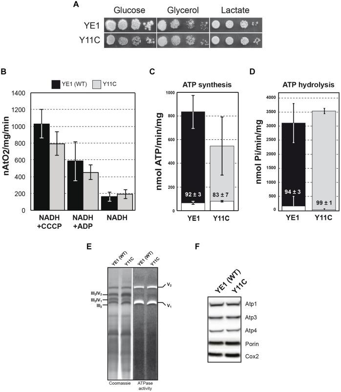
F1F0-ATP synthase is a key enzyme of the mitochondrial energetic metabolism responsible for the production of most cellular ATP in humans. Mayr et al. (2010) recently described a patient with a homozygote (Y12C) mutation in the nuclear gene ATP5E encoding the ε-subunit of ATP synthase. To better define how it affects ATP synthase, we have modeled this mutation in the yeast Saccharomyces cerevisiae. A yeast equivalent of this mutation (Y11C) had no significant effect on the growth of yeast on non-fermentable carbon sources (glycerol/ethanol or lactate), conditions under which the activity of the mitochondrial energy transducing system is absolutely essential. In addition, similar to what was observed in patient, this mutation in yeast has a minimal effect on the ATPase/synthase activities. On the contrary, this mutation which has been shown to have a strong impact on the assembly of the ATP synthase complex in humans, shows no significant impact on the assembly/stability of this complex in yeast, suggesting that biogenesis of this complex differs significantly.

摘要

F1F0 - ATP合酶是线粒体能量代谢的关键酶,负责产生人类细胞中大部分的三磷酸腺苷(ATP)。迈尔等人(2010年)最近描述了一名患者,其编码ATP合酶ε亚基的核基因ATP5E存在纯合子(Y12C)突变。为了更好地确定该突变如何影响ATP合酶,我们在酿酒酵母中对这种突变进行了建模。酵母中该突变的等效突变(Y11C)对酵母在非发酵碳源(甘油/乙醇或乳酸)上的生长没有显著影响,在这些条件下,线粒体能量转导系统的活性是绝对必需的。此外,与在患者中观察到的情况类似,酵母中的这种突变对ATP酶/合酶活性的影响最小。相反,已证明该突变对人类ATP合酶复合物的组装有强烈影响,但对酵母中该复合物的组装/稳定性没有显著影响,这表明该复合物的生物发生存在显著差异。

https://cdn.ncbi.nlm.nih.gov/pmc/blobs/a50f/4407571/1803436196b9/fgene-06-00159-g001.jpg

文献AI研究员

20分钟写一篇综述,助力文献阅读效率提升50倍。

立即体验

用中文搜PubMed

大模型驱动的PubMed中文搜索引擎

马上搜索

文档翻译

学术文献翻译模型,支持多种主流文档格式。

立即体验