Cottee Matthew A, Muschalik Nadine, Johnson Steven, Leveson Joanna, Raff Jordan W, Lea Susan M
Sir William Dunn School of Pathology, University of Oxford, Oxford, United Kingdom.
Elife. 2015 May 23;4:e07236. doi: 10.7554/eLife.07236.
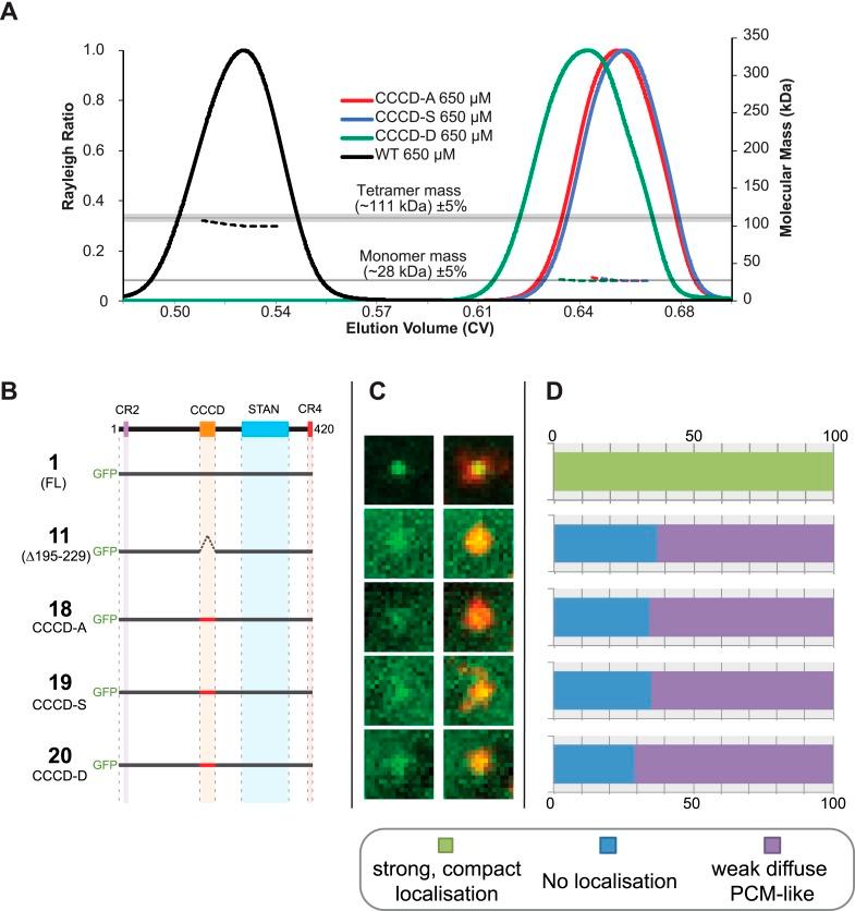
Sas-6 and Ana2/STIL proteins are required for centriole duplication and the homo-oligomerisation properties of Sas-6 help establish the ninefold symmetry of the central cartwheel that initiates centriole assembly. Ana2/STIL proteins are poorly conserved, but they all contain a predicted Central Coiled-Coil Domain (CCCD). Here we show that the Drosophila Ana2 CCCD forms a tetramer, and we solve its structure to 0.8 Å, revealing that it adopts an unusual parallel-coil topology. We also solve the structure of the Drosophila Sas-6 N-terminal domain to 2.9 Å revealing that it forms higher-order oligomers through canonical interactions. Point mutations that perturb Sas-6 or Ana2 homo-oligomerisation in vitro strongly perturb centriole assembly in vivo. Thus, efficient centriole duplication in flies requires the homo-oligomerisation of both Sas-6 and Ana2, and the Ana2 CCCD tetramer structure provides important information on how these proteins might cooperate to form a cartwheel structure.
Sas-6和Ana2/STIL蛋白是中心粒复制所必需的,Sas-6的同型寡聚化特性有助于建立启动中心粒组装的中心轮辐的九重对称性。Ana2/STIL蛋白的保守性较差,但它们都含有一个预测的中央卷曲螺旋结构域(CCCD)。在这里,我们表明果蝇Ana2的CCCD形成四聚体,并将其结构解析到0.8 Å,揭示其采用了一种不寻常的平行螺旋拓扑结构。我们还将果蝇Sas-6 N端结构域的结构解析到2.9 Å,揭示其通过典型相互作用形成高阶寡聚体。在体外干扰Sas-6或Ana2同型寡聚化的点突变在体内强烈干扰中心粒组装。因此,果蝇中高效的中心粒复制需要Sas-6和Ana2的同型寡聚化,并且Ana2 CCCD四聚体结构为这些蛋白质如何协同形成轮辐结构提供了重要信息。