Tulsky David S, Kisala Pamela A, Victorson David, Tate Denise G, Heinemann Allen W, Charlifue Susan, Kirshblum Steve C, Fyffe Denise, Gershon Richard, Spungen Ann M, Bombardier Charles H, Dyson-Hudson Trevor A, Amtmann Dagmar, Kalpakjian Claire Z, Choi Seung W, Jette Alan M, Forchheimer Martin, Cella David
J Spinal Cord Med. 2015 May;38(3):257-69. doi: 10.1179/2045772315Y.0000000023.
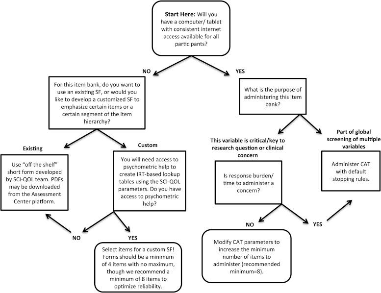
CONTEXT/OBJECTIVE: The Spinal Cord Injury--Quality of Life (SCI-QOL) measurement system was developed to address the shortage of relevant and psychometrically sound patient reported outcome (PRO) measures available for clinical care and research in spinal cord injury (SCI) rehabilitation. Using a computer adaptive testing (CAT) approach, the SCI-QOL builds on the Patient Reported Outcomes Measurement Information System (PROMIS) and the Quality of Life in Neurological Disorders (Neuro-QOL) initiative. This initial manuscript introduces the background and development of the SCI-QOL measurement system. Greater detail is presented in the additional manuscripts of this special issue.
Classical and contemporary test development methodologies were employed. Qualitative input was obtained from individuals with SCI and clinicians through interviews, focus groups, and cognitive debriefing. Item pools were field tested in a multi-site sample (n=877) and calibrated using item response theory methods. Initial reliability and validity testing was performed in a new sample of individuals with traumatic SCI (n=245).
Five Model SCI System centers and one Department of Veterans Affairs Medical Center across the United States.
Adults with traumatic SCI.
n/a
n/a
The SCI-QOL consists of 19 item banks, including the SCI-Functional Index banks, and 3 fixed-length scales measuring physical, emotional, and social aspects of health-related QOL (HRQOL).
The SCI-QOL measurement system consists of psychometrically sound measures for individuals with SCI. The manuscripts in this special issue provide evidence of the reliability and initial validity of this measurement system. The SCI-QOL also links to other measures designed for a general medical population.
背景/目的:脊髓损伤生活质量(SCI-QOL)测量系统的开发是为了解决脊髓损伤(SCI)康复临床护理和研究中可用的相关且心理测量学上合理的患者报告结局(PRO)测量方法的短缺问题。SCI-QOL采用计算机自适应测试(CAT)方法,基于患者报告结局测量信息系统(PROMIS)和神经疾病生活质量(Neuro-QOL)倡议构建。本初始手稿介绍了SCI-QOL测量系统的背景和开发情况。本期特刊的其他手稿中有更详细的介绍。
采用了经典和当代测试开发方法。通过访谈、焦点小组和认知反馈,从脊髓损伤患者和临床医生那里获得了定性意见。在一个多地点样本(n = 877)中对项目库进行了现场测试,并使用项目反应理论方法进行了校准。在一个新的创伤性脊髓损伤患者样本(n = 245)中进行了初始信度和效度测试。
美国的五个脊髓损伤示范系统中心和一个退伍军人事务部医疗中心。
创伤性脊髓损伤成人患者。
无
无
SCI-QOL由19个项目库组成,包括SCI功能指数库,以及3个固定长度量表,用于测量与健康相关的生活质量(HRQOL)的身体、情感和社会方面。
SCI-QOL测量系统由针对脊髓损伤患者的心理测量学上合理的测量方法组成。本期特刊中的手稿提供了该测量系统信度和初始效度的证据。SCI-QOL还与为普通医疗人群设计的其他测量方法相关联。