Zhu Shu Jun, Hallows Stephanie E, Currie Ko W, Xu ChangJiang, Pearson Bret J
Program in Developmental and Stem Cell Biology, The Hospital for Sick Children, Toronto, Canada.
Terrence Donnelly Centre for Cellular and Biomedical Research, Toronto, Canada.
Elife. 2015 Jun 26;4:e07025. doi: 10.7554/eLife.07025.
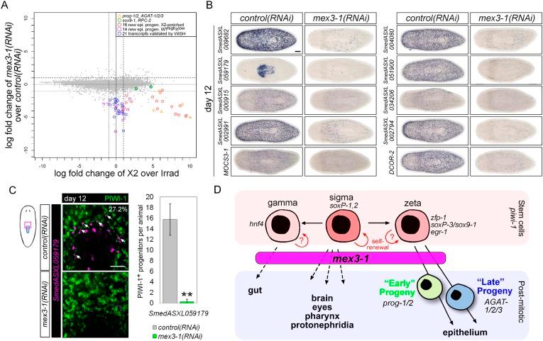
Neoblasts are adult stem cells (ASCs) in planarians that sustain cell replacement during homeostasis and regeneration of any missing tissue. While numerous studies have examined genes underlying neoblast pluripotency, molecular pathways driving postmitotic fates remain poorly defined. In this study, we used transcriptional profiling of irradiation-sensitive and irradiation-insensitive cell populations and RNA interference (RNAi) functional screening to uncover markers and regulators of postmitotic progeny. We identified 32 new markers distinguishing two main epithelial progenitor populations and a planarian homolog to the MEX3 RNA-binding protein (Smed-mex3-1) as a key regulator of lineage progression. mex3-1 was required for generating differentiated cells of multiple lineages, while restricting the size of the stem cell compartment. We also demonstrated the utility of using mex3-1(RNAi) animals to identify additional progenitor markers. These results identified mex3-1 as a cell fate regulator, broadly required for differentiation, and suggest that mex3-1 helps to mediate the balance between ASC self-renewal and commitment.
新成细胞是涡虫中的成体干细胞(ASC),在稳态和任何缺失组织的再生过程中维持细胞替换。虽然众多研究已探究了新成细胞多能性的相关基因,但驱动有丝分裂后细胞命运的分子途径仍不清楚。在本研究中,我们利用对辐射敏感和辐射不敏感细胞群体的转录谱分析以及RNA干扰(RNAi)功能筛选,来揭示有丝分裂后子代细胞的标志物和调节因子。我们鉴定出32个区分两个主要上皮祖细胞群体的新标志物,以及一种与MEX3 RNA结合蛋白(Smed-mex3-1)同源的涡虫蛋白,它是谱系进展的关键调节因子。mex3-1对于产生多个谱系的分化细胞是必需的,同时限制干细胞区室的大小。我们还证明了使用mex3-1(RNAi)动物来鉴定其他祖细胞标志物的实用性。这些结果确定mex3-1是一种细胞命运调节因子,广泛参与分化过程,表明mex3-1有助于介导成体干细胞自我更新和分化之间的平衡。