Suppr超能文献

Erk通过Eps8对肌动蛋白帽化和捆绑的调控促进皮质张力和基于前导气泡的迁移。

Erk regulation of actin capping and bundling by Eps8 promotes cortex tension and leader bleb-based migration.

作者信息

Logue Jeremy S, Cartagena-Rivera Alexander X, Baird Michelle A, Davidson Michael W, Chadwick Richard S, Waterman Clare M

机构信息

National Heart Lung and Blood Institute, National Institutes of Health, Bethesda, United States.

National Institute on Deafness and other Communication Disorders, National Institutes of Health, Bethesda, United States.

出版信息

Elife. 2015 Jul 11;4:e08314. doi: 10.7554/eLife.08314.

Abstract

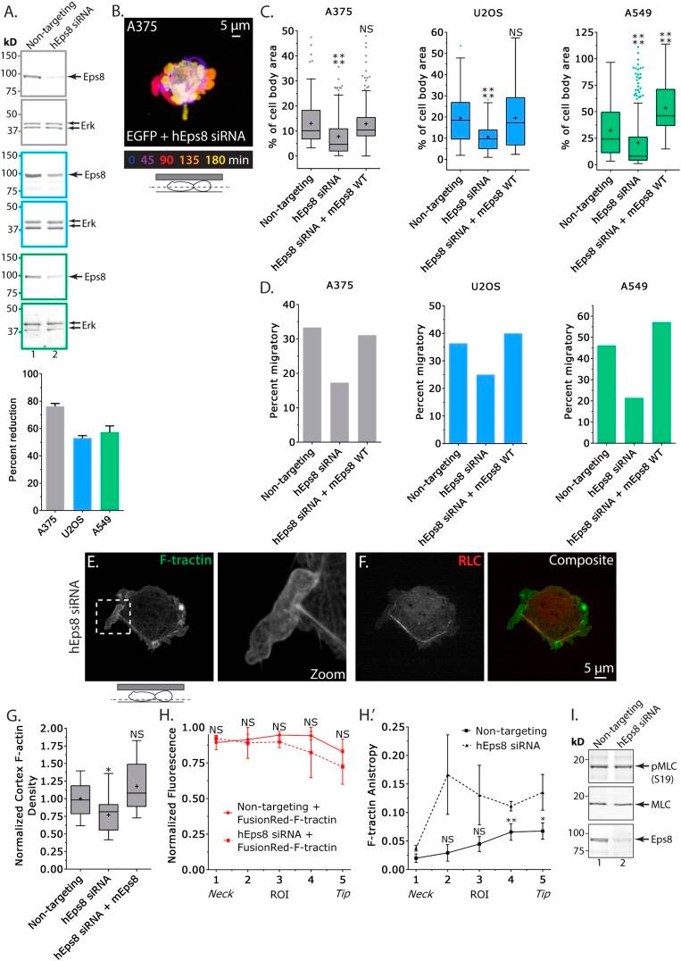
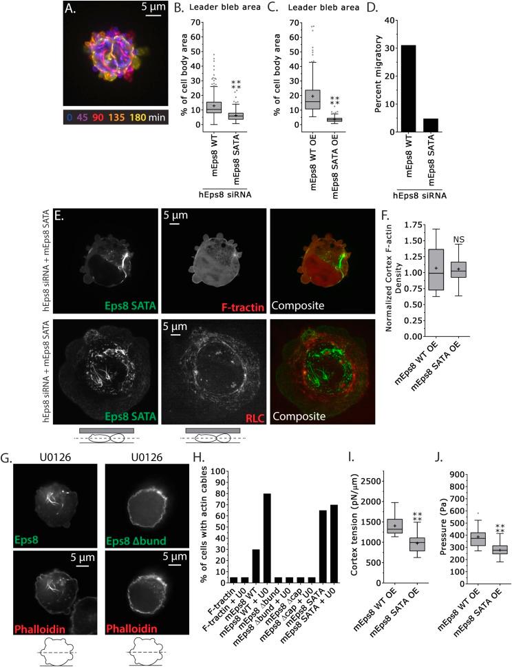
Within the confines of tissues, cancer cells can use blebs to migrate. Eps8 is an actin bundling and capping protein whose capping activity is inhibited by Erk, a key MAP kinase that is activated by oncogenic signaling. We tested the hypothesis that Eps8 acts as an Erk effector to modulate actin cortex mechanics and thereby mediate bleb-based migration of cancer cells. Cells confined in a non-adhesive environment migrate in the direction of a very large 'leader bleb.' Eps8 bundling activity promotes cortex tension and intracellular pressure to drive leader bleb formation. Eps8 capping and bundling activities act antagonistically to organize actin within leader blebs, and Erk mediates this effect. An Erk biosensor reveals concentrated kinase activity within leader blebs. Bleb contents are trapped by the narrow neck that separates the leader bleb from the cell body. Thus, Erk activity promotes actin bundling by Eps8 to enhance cortex tension and drive the bleb-based migration of cancer cells under non-adhesive confinement.

摘要

在组织范围内,癌细胞可利用泡状突起进行迁移。Eps8是一种肌动蛋白成束和封端蛋白,其封端活性受Erk抑制,Erk是一种关键的丝裂原活化蛋白激酶,可被致癌信号激活。我们检验了这样一个假说,即Eps8作为Erk效应器来调节肌动蛋白皮层力学,从而介导癌细胞基于泡状突起的迁移。限制在非黏附环境中的细胞会朝着一个非常大的“引导泡状突起”方向迁移。Eps8的成束活性促进皮层张力和细胞内压力,以驱动引导泡状突起的形成。Eps封端和成束活性以拮抗方式在引导泡状突起内组织肌动蛋白,且Erk介导这种效应。一种Erk生物传感器显示引导泡状突起内有集中的激酶活性。泡状突起内容物被将引导泡状突起与细胞体分隔开得狭窄颈部所截留。因此,Erk活性促进Eps8介导的肌动蛋白成束,以增强皮层张力,并在非黏附限制条件下驱动癌细胞基于泡状突起的迁移。

https://cdn.ncbi.nlm.nih.gov/pmc/blobs/b286/4522647/3846349b62b7/elife08314f001.jpg

文献AI研究员

20分钟写一篇综述,助力文献阅读效率提升50倍。

立即体验

用中文搜PubMed

大模型驱动的PubMed中文搜索引擎

马上搜索

文档翻译

学术文献翻译模型,支持多种主流文档格式。

立即体验