Suppr超能文献

埃兹蛋白(Ezrin)通过促进 Eps8 蛋白的不同活性来调节微绒毛形态发生。

Ezrin regulates microvillus morphogenesis by promoting distinct activities of Eps8 proteins.

机构信息

Unité Mixte de Recherche 144, Centre National de la Recherche Scientifique/Institut Curie, 75248 Paris, France.

出版信息

Mol Biol Cell. 2012 Mar;23(6):1080-94. doi: 10.1091/mbc.E11-07-0588. Epub 2012 Jan 19.

Abstract

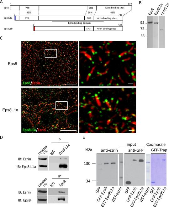
The mechanisms that regulate actin filament polymerization resulting in the morphogenesis of the brush border microvilli in epithelial cells remain unknown. Eps8, the prototype of a family of proteins capable of capping and bundling actin filaments, has been shown to bundle the microvillar actin filaments. We report that Eps8L1a, a member of the Eps8 family and a novel ezrin-interacting partner, controls microvillus length through its capping activity. Depletion of Eps8L1a leads to the formation of long microvilli, whereas its overexpression has the opposite effect. We demonstrate that ezrin differentially modulates the actin-capping and -bundling activities of Eps8 and Eps8L1a during microvillus assembly. Coexpression of ezrin with Eps8 promotes the formation of membrane ruffles and tufts of microvilli, whereas expression of ezrin and Eps8L1a induces the clustering of actin-containing structures at the cell surface. These distinct morphological changes are neither observed when a mutant of ezrin defective in its binding to Eps8/Eps8L1a is coexpressed with Eps8 or Eps8L1a nor observed when ezrin is expressed with mutants of Eps8 or Eps8L1a defective in the actin-bundling or -capping activities, respectively. Our data show a synergistic effect of ezrin and Eps8 proteins in the assembly and organization of actin microvillar filaments.

摘要

调节肌动蛋白丝聚合从而导致上皮细胞刷状缘微绒毛形态发生的机制尚不清楚。Eps8 是一种能够帽化和束状肌动蛋白丝的蛋白质家族的原型,已被证明能够束状微绒毛肌动蛋白丝。我们报告说,Eps8 家族的成员 Eps8L1a 是一种新的 ezrin 相互作用伙伴,通过其帽化活性控制微绒毛长度。Eps8L1a 的耗竭导致长微绒毛的形成,而其过表达则产生相反的效果。我们证明 ezrin 在微绒毛组装过程中差异调节 Eps8 和 Eps8L1a 的肌动蛋白帽化和束状活性。ezrin 与 Eps8 的共表达促进了膜皱襞和微绒毛束的形成,而 ezrin 和 Eps8L1a 的表达诱导了含有肌动蛋白的结构在细胞表面的聚集。当与 Eps8/Eps8L1a 结合缺陷的 ezrin 突变体与 Eps8 或 Eps8L1a 共表达时,既不会观察到这种独特的形态变化,也不会观察到当 ezrin 与 Eps8 或 Eps8L1a 的肌动蛋白束状或帽化活性缺陷的突变体共表达时观察到这种形态变化。我们的数据显示 ezrin 和 Eps8 蛋白在肌动蛋白微绒毛丝的组装和组织中具有协同作用。

https://cdn.ncbi.nlm.nih.gov/pmc/blobs/2c89/3302735/e5890579d497/1080fig1.jpg

文献AI研究员

20分钟写一篇综述,助力文献阅读效率提升50倍。

立即体验

用中文搜PubMed

大模型驱动的PubMed中文搜索引擎

马上搜索

文档翻译

学术文献翻译模型,支持多种主流文档格式。

立即体验