Virard François, Cousty Sarah, Cambus Jean-Pierre, Valentin Alexis, Kémoun Philippe, Clément Franck
Centre de Recherche en Cancérologie de Lyon, UMR5286 CNRS/INSERM/Université Lyon 1 UCBL, Lyon, France; Faculté d'Odontologie de Lyon, Université Lyon 1, Lyon, France.
Université Paul-Sabatier Toulouse III, Faculté de Chirurgie Dentaire de Toulouse, Toulouse, France; CHU de Toulouse, Toulouse, France.
PLoS One. 2015 Aug 14;10(8):e0133120. doi: 10.1371/journal.pone.0133120. eCollection 2015.
Cold plasma is a partially ionized gas generated by an electric field at atmospheric pressure that was initially used in medicine for decontamination and sterilization of inert surfaces. There is currently growing interest in using cold plasma for more direct medical applications, mainly due to the possibility of tuning it to obtain selective biological effects in absence of toxicity for surrounding normal tissues,. While the therapeutic potential of cold plasma in chronic wound, blood coagulation, and cancer treatment is beginning to be documented, information on plasma/cell interaction is so far limited and controversial.
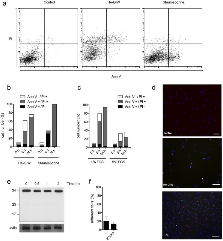
Using normal primary human fibroblast cultures isolated from oral tissue, we sought to decipher the effects on cell behavior of a proprietary cold plasma device generating guided ionization waves carried by helium. In this model, cold plasma treatment induces a predominantly necrotic cell death. Interestingly, death is not triggered by a direct interaction of the cold plasma with cells, but rather via a transient modification in the microenvironment. We show that modification of the microenvironment redox status suppresses treatment toxicity and protects cells from death. Moreover, necrosis is not accidental and seems to be an active response to an environmental cue, as its execution can be inhibited to rescue cells.
These observations will need to be taken into account when studying in vitro plasma/cell interaction and may have implications for the design and future evaluation of the efficacy and safety of this new treatment strategy.
冷等离子体是一种在大气压下由电场产生的部分电离气体,最初用于医学领域对惰性表面进行去污和消毒。目前,人们对将冷等离子体用于更直接的医学应用的兴趣日益浓厚,这主要是因为有可能对其进行调节,从而在不对周围正常组织产生毒性的情况下获得选择性生物学效应。虽然冷等离子体在慢性伤口、血液凝固和癌症治疗方面的治疗潜力已开始得到记录,但迄今为止,关于等离子体/细胞相互作用的信息有限且存在争议。
我们使用从口腔组织分离的原代正常人成纤维细胞培养物,试图解读一种产生由氦携带的引导电离波的专利冷等离子体装置对细胞行为的影响。在这个模型中,冷等离子体处理主要诱导坏死性细胞死亡。有趣的是,细胞死亡并非由冷等离子体与细胞的直接相互作用触发,而是通过微环境的短暂改变引发。我们发现,微环境氧化还原状态的改变可抑制处理毒性并保护细胞免于死亡。此外,坏死并非偶然发生,似乎是对环境信号的一种主动反应,因为其发生过程可被抑制以挽救细胞。
在研究体外等离子体/细胞相互作用时需要考虑这些观察结果,这可能对这种新治疗策略的疗效和安全性的设计及未来评估产生影响。