Suppr超能文献

来自囊泡的毒力:大肠杆菌O104:H4暴发菌株导致宿主细胞损伤的新机制

Virulence from vesicles: Novel mechanisms of host cell injury by Escherichia coli O104:H4 outbreak strain.

作者信息

Kunsmann Lisa, Rüter Christian, Bauwens Andreas, Greune Lilo, Glüder Malte, Kemper Björn, Fruth Angelika, Wai Sun Nyunt, He Xiaohua, Lloubes Roland, Schmidt M Alexander, Dobrindt Ulrich, Mellmann Alexander, Karch Helge, Bielaszewska Martina

机构信息

Institute of Hygiene and the National Consulting Laboratory for Hemolytic Uremic Syndrome, University of Münster, 48149 Münster, Germany.

Institute of Infectiology, Center for Molecular Biology of Inflammation (ZMBE), University of Münster, 48149 Münster, Germany.

出版信息

Sci Rep. 2015 Aug 18;5:13252. doi: 10.1038/srep13252.

Abstract

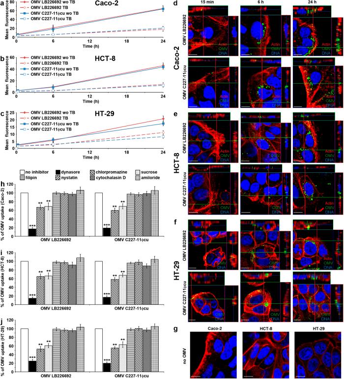
The highly virulent Escherichia coli O104:H4 that caused the large 2011 outbreak of diarrhoea and haemolytic uraemic syndrome secretes blended virulence factors of enterohaemorrhagic and enteroaggregative E. coli, but their secretion pathways are unknown. We demonstrate that the outbreak strain releases a cocktail of virulence factors via outer membrane vesicles (OMVs) shed during growth. The OMVs contain Shiga toxin (Stx) 2a, the major virulence factor of the strain, Shigella enterotoxin 1, H4 flagellin, and O104 lipopolysaccharide. The OMVs bind to and are internalised by human intestinal epithelial cells via dynamin-dependent and Stx2a-independent endocytosis, deliver the OMV-associated virulence factors intracellularly and induce caspase-9-mediated apoptosis and interleukin-8 secretion. Stx2a is the key OMV component responsible for the cytotoxicity, whereas flagellin and lipopolysaccharide are the major interleukin-8 inducers. The OMVs represent novel ways for the E. coli O104:H4 outbreak strain to deliver pathogenic cargoes and injure host cells.

摘要

引发2011年大规模腹泻和溶血尿毒综合征疫情的高毒力大肠杆菌O104:H4分泌肠出血性大肠杆菌和肠聚集性大肠杆菌的混合毒力因子,但其分泌途径尚不清楚。我们证明,该疫情菌株通过生长过程中脱落的外膜囊泡(OMV)释放出一组毒力因子。这些OMV包含志贺毒素(Stx)2a(该菌株的主要毒力因子)、志贺氏菌肠毒素1、H4鞭毛蛋白和O104脂多糖。OMV通过依赖发动蛋白且不依赖Stx2a的内吞作用与人肠道上皮细胞结合并被内化,在细胞内递送与OMV相关的毒力因子,并诱导caspase-9介导的细胞凋亡和白细胞介素-8分泌。Stx2a是负责细胞毒性的关键OMV成分,而鞭毛蛋白和脂多糖是白细胞介素-8的主要诱导剂。OMV代表了大肠杆菌O104:H4疫情菌株递送致病物质和损伤宿主细胞的新途径。

https://cdn.ncbi.nlm.nih.gov/pmc/blobs/ee0b/4539607/8d1cd739dbd2/srep13252-f1.jpg

相似文献

3
Pro-inflammatory capacity of Escherichia coli O104:H4 outbreak strain during colonization of intestinal epithelial cells from human and cattle.
Int J Med Microbiol. 2018 Oct;308(7):899-911. doi: 10.1016/j.ijmm.2018.06.003. Epub 2018 Jun 19.
6
Comparative virulence characterization of the Shiga toxin phage-cured Escherichia coli O104:H4 and enteroaggregative Escherichia coli.
Int J Med Microbiol. 2018 Oct;308(7):912-920. doi: 10.1016/j.ijmm.2018.06.006. Epub 2018 Jun 19.

引用本文的文献

1
Bioengineering Outer-Membrane Vesicles for Vaccine Development: Strategies, Advances, and Perspectives.
Vaccines (Basel). 2025 Jul 20;13(7):767. doi: 10.3390/vaccines13070767.
3
Characterization of outer membrane vesicles and the impact of pathogenic ones on NLR signaling pathways.
Iran J Microbiol. 2025 Feb;17(1):51-58. doi: 10.18502/ijm.v17i1.17801.
4
Outer membrane vesicles in gram-negative bacteria and its correlation with pathogenesis.
Front Immunol. 2025 Apr 1;16:1541636. doi: 10.3389/fimmu.2025.1541636. eCollection 2025.
7
Cargo exchange between human and bacterial extracellular vesicles in gestational tissues: a new paradigm in communication and immune development.
Extracell Vesicles Circ Nucl Acids. 2024 Jun 18;5(2):297-328. doi: 10.20517/evcna.2024.21. eCollection 2024.
9
Outer Membrane Vesicles Derived From Fusobacterium nucleatum Trigger Periodontitis Through Host Overimmunity.
Adv Sci (Weinh). 2024 Dec;11(47):e2400882. doi: 10.1002/advs.202400882. Epub 2024 Oct 30.
10
Microbial Extracellular Vesicles in Host-Microbiota Interactions.
Results Probl Cell Differ. 2024;73:475-520. doi: 10.1007/978-3-031-62036-2_19.

本文引用的文献

1
A novel mechanism of bacterial toxin transfer within host blood cell-derived microvesicles.
PLoS Pathog. 2015 Feb 26;11(2):e1004619. doi: 10.1371/journal.ppat.1004619. eCollection 2015 Feb.
2
Quantitative stain-free and continuous multimodal monitoring of wound healing in vitro with digital holographic microscopy.
PLoS One. 2014 Sep 24;9(9):e107317. doi: 10.1371/journal.pone.0107317. eCollection 2014.
4
Direct acute tubular damage contributes to Shigatoxin-mediated kidney failure.
J Pathol. 2014 Sep;234(1):120-33. doi: 10.1002/path.4388. Epub 2014 Jul 25.
8
Recognition of lipopolysaccharide pattern by TLR4 complexes.
Exp Mol Med. 2013 Dec 6;45(12):e66. doi: 10.1038/emm.2013.97.
10
Lability of the pAA Virulence Plasmid in Escherichia coli O104:H4: Implications for Virulence in Humans.
PLoS One. 2013 Jun 21;8(6):e66717. doi: 10.1371/journal.pone.0066717. Print 2013.

文献AI研究员

20分钟写一篇综述,助力文献阅读效率提升50倍。

立即体验

用中文搜PubMed

大模型驱动的PubMed中文搜索引擎

马上搜索

文档翻译

学术文献翻译模型,支持多种主流文档格式。

立即体验