• 文献检索
  • 文档翻译
  • 深度研究
  • 学术资讯
  • Suppr Zotero 插件Zotero 插件
  • 邀请有礼
  • 套餐&价格
  • 历史记录
应用&插件
Suppr Zotero 插件Zotero 插件浏览器插件Mac 客户端Windows 客户端微信小程序
定价
高级版会员购买积分包购买API积分包
服务
文献检索文档翻译深度研究API 文档MCP 服务
关于我们
关于 Suppr公司介绍联系我们用户协议隐私条款
关注我们

Suppr 超能文献

核心技术专利:CN118964589B侵权必究
粤ICP备2023148730 号-1Suppr @ 2026

文献检索

告别复杂PubMed语法,用中文像聊天一样搜索,搜遍4000万医学文献。AI智能推荐,让科研检索更轻松。

立即免费搜索

文件翻译

保留排版,准确专业,支持PDF/Word/PPT等文件格式,支持 12+语言互译。

免费翻译文档

深度研究

AI帮你快速写综述,25分钟生成高质量综述,智能提取关键信息,辅助科研写作。

立即免费体验

通过转移模型的全基因组miRNA分析鉴定为具有抗转移作用的miR-155,在体内可抑制癌细胞外渗和定植,并引起显著的信号改变。

miR-155, identified as anti-metastatic by global miRNA profiling of a metastasis model, inhibits cancer cell extravasation and colonization in vivo and causes significant signaling alterations.

作者信息

Thomsen Karina G, Terp Mikkel G, Lund Rikke R, Søkilde Rolf, Elias Daniel, Bak Martin, Litman Thomas, Beck Hans C, Lyng Maria B, Ditzel Henrik J

机构信息

Institute of Molecular Medicine, Department of Cancer and Inflammation Research, University of Southern Denmark, Odense, Denmark.

Department of Biomarker Discovery, Exiqon A/S, Vedbaek, Denmark.

出版信息

Oncotarget. 2015 Oct 6;6(30):29224-39. doi: 10.18632/oncotarget.4942.

DOI:10.18632/oncotarget.4942
PMID:26317550
原文链接:https://pmc.ncbi.nlm.nih.gov/articles/PMC4745722/
Abstract

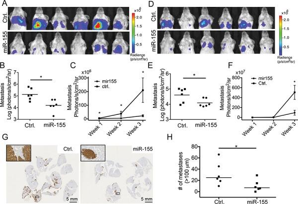
To gain insight into miRNA regulation in metastasis formation, we used a metastasis cell line model that allows investigation of extravasation and colonization of circulating cancer cells to lungs in mice. Using global miRNA profiling, 28 miRNAs were found to exhibit significantly altered expression between isogenic metastasizing and non-metastasizing cancer cells, with miR-155 being the most differentially expressed. Highly metastatic mesenchymal-like CL16 cancer cells showed very low miR-155 expression, and miR-155 overexpression in these cells lead to significantly decreased tumor burden in lungs when injected intravenously in immunodeficient mice. Our experiments addressing the underlying mechanism of the altered tumor burden revealed that miR-155-overexpressing CL16 cells were less invasive than CL16 control cells in vitro, while miR-155 overexpression had no effect on cancer cell proliferation or apoptosis in established lung tumors. To identify proteins regulated by miR-155 and thus delineate its function in our cell model, we compared the proteome of xenograft tumors derived from miR-155-overexpressing CL16 cells and CL16 control cells using mass spectrometry-based proteomics. >4,000 proteins were identified, of which 92 were consistently differentially expressed. Network analysis revealed that the altered proteins were associated with cellular functions such as movement, growth and survival as well as cell-to-cell signaling and interaction. Downregulation of the three metastasis-associated proteins ALDH1A1, PIR and PDCD4 in miR-155-overexpressing tumors was validated by immunohistochemistry. Our results demonstrate that miR-155 inhibits the ability of cancer cells to extravasate and/or colonize at distant organs and brings additional insight into the complexity of miR-155 regulation in metastatic seeding.

摘要

为深入了解微小RNA(miRNA)在转移形成中的调控作用,我们使用了一种转移细胞系模型,该模型可用于研究循环癌细胞在小鼠肺部的外渗和定植情况。通过全局miRNA谱分析,发现28种miRNA在同基因转移和非转移癌细胞之间表现出显著改变的表达,其中miR-155的表达差异最为明显。高转移性间充质样CL16癌细胞显示出非常低的miR-155表达,在免疫缺陷小鼠中静脉注射这些细胞时,miR-155在这些细胞中的过表达导致肺部肿瘤负荷显著降低。我们针对肿瘤负荷改变的潜在机制进行的实验表明,在体外,过表达miR-155的CL16细胞比CL16对照细胞的侵袭性更低,而miR-155过表达对已形成的肺部肿瘤中的癌细胞增殖或凋亡没有影响。为了鉴定受miR-155调控的蛋白质,从而在我们的细胞模型中描绘其功能,我们使用基于质谱的蛋白质组学比较了源自过表达miR-155的CL16细胞和CL16对照细胞的异种移植肿瘤的蛋白质组。鉴定出了>4000种蛋白质,其中92种始终存在差异表达。网络分析表明,这些改变的蛋白质与细胞运动、生长和存活以及细胞间信号传导和相互作用等细胞功能相关。通过免疫组织化学验证了过表达miR-155的肿瘤中三种转移相关蛋白ALDH1A1、PIR和PDCD4的下调。我们的结果表明,miR-155抑制癌细胞在远处器官外渗和/或定植的能力,并为转移播种中miR-155调控的复杂性带来了更多见解。

https://cdn.ncbi.nlm.nih.gov/pmc/blobs/dc77/4745722/4ad4e9741d90/oncotarget-06-29224-g006.jpg
https://cdn.ncbi.nlm.nih.gov/pmc/blobs/dc77/4745722/d789c4ca92e4/oncotarget-06-29224-g001.jpg
https://cdn.ncbi.nlm.nih.gov/pmc/blobs/dc77/4745722/20e9e1581ba7/oncotarget-06-29224-g002.jpg
https://cdn.ncbi.nlm.nih.gov/pmc/blobs/dc77/4745722/466f391aa147/oncotarget-06-29224-g003.jpg
https://cdn.ncbi.nlm.nih.gov/pmc/blobs/dc77/4745722/ea28e9a000b3/oncotarget-06-29224-g004.jpg
https://cdn.ncbi.nlm.nih.gov/pmc/blobs/dc77/4745722/314ea35215c1/oncotarget-06-29224-g005.jpg
https://cdn.ncbi.nlm.nih.gov/pmc/blobs/dc77/4745722/4ad4e9741d90/oncotarget-06-29224-g006.jpg
https://cdn.ncbi.nlm.nih.gov/pmc/blobs/dc77/4745722/d789c4ca92e4/oncotarget-06-29224-g001.jpg
https://cdn.ncbi.nlm.nih.gov/pmc/blobs/dc77/4745722/20e9e1581ba7/oncotarget-06-29224-g002.jpg
https://cdn.ncbi.nlm.nih.gov/pmc/blobs/dc77/4745722/466f391aa147/oncotarget-06-29224-g003.jpg
https://cdn.ncbi.nlm.nih.gov/pmc/blobs/dc77/4745722/ea28e9a000b3/oncotarget-06-29224-g004.jpg
https://cdn.ncbi.nlm.nih.gov/pmc/blobs/dc77/4745722/314ea35215c1/oncotarget-06-29224-g005.jpg
https://cdn.ncbi.nlm.nih.gov/pmc/blobs/dc77/4745722/4ad4e9741d90/oncotarget-06-29224-g006.jpg

相似文献

1
miR-155, identified as anti-metastatic by global miRNA profiling of a metastasis model, inhibits cancer cell extravasation and colonization in vivo and causes significant signaling alterations.通过转移模型的全基因组miRNA分析鉴定为具有抗转移作用的miR-155,在体内可抑制癌细胞外渗和定植,并引起显著的信号改变。
Oncotarget. 2015 Oct 6;6(30):29224-39. doi: 10.18632/oncotarget.4942.
2
NADH-Cytochrome b5 Reductase 3 Promotes Colonization and Metastasis Formation and Is a Prognostic Marker of Disease-Free and Overall Survival in Estrogen Receptor-Negative Breast Cancer.NADH-细胞色素b5还原酶3促进雌激素受体阴性乳腺癌的定植和转移形成,是无病生存期和总生存期的预后标志物。
Mol Cell Proteomics. 2015 Nov;14(11):2988-99. doi: 10.1074/mcp.M115.050385. Epub 2015 Sep 8.
3
MicroRNA 744-3p promotes MMP-9-mediated metastasis by simultaneously suppressing PDCD4 and PTEN in laryngeal squamous cell carcinoma.微小RNA 744-3p通过同时抑制喉鳞状细胞癌中的PDCD4和PTEN促进基质金属蛋白酶-9介导的转移。
Oncotarget. 2016 Sep 6;7(36):58218-58233. doi: 10.18632/oncotarget.11280.
4
Hypoxic BMSC-derived exosomal miRNAs promote metastasis of lung cancer cells via STAT3-induced EMT.低氧骨髓间充质干细胞衍生的外泌体 miRNAs 通过 STAT3 诱导的 EMT 促进肺癌细胞转移。
Mol Cancer. 2019 Mar 13;18(1):40. doi: 10.1186/s12943-019-0959-5.
5
Combined miRNA profiling and proteomics demonstrates that different miRNAs target a common set of proteins to promote colorectal cancer metastasis.联合miRNA分析和蛋白质组学表明,不同的miRNA靶向一组共同的蛋白质以促进结直肠癌转移。
J Pathol. 2017 May;242(1):39-51. doi: 10.1002/path.4874. Epub 2017 Mar 7.
6
MicroRNA-92a promotes epithelial-mesenchymal transition through activation of PTEN/PI3K/AKT signaling pathway in non-small cell lung cancer metastasis.微小 RNA-92a 通过激活 PTEN/PI3K/AKT 信号通路促进非小细胞肺癌转移中的上皮-间充质转化。
Int J Oncol. 2017 Jul;51(1):235-244. doi: 10.3892/ijo.2017.3999. Epub 2017 May 16.
7
A 4-microRNA signature predicts lymph node metastasis and prognosis in breast cancer.一个包含 4 个 miRNA 的标志物可预测乳腺癌的淋巴结转移和预后。
Hum Pathol. 2018 Jun;76:122-132. doi: 10.1016/j.humpath.2018.03.010. Epub 2018 Mar 17.
8
The miR-371∼373 Cluster Represses Colon Cancer Initiation and Metastatic Colonization by Inhibiting the TGFBR2/ID1 Signaling Axis.miR-371∼373 簇通过抑制 TGFBR2/ID1 信号轴抑制结肠癌起始和转移定植。
Cancer Res. 2018 Jul 15;78(14):3793-3808. doi: 10.1158/0008-5472.CAN-17-3003. Epub 2018 May 10.
9
Upregulation of microRNA-137 expression by Slug promotes tumor invasion and metastasis of non-small cell lung cancer cells through suppression of TFAP2C.Slug对microRNA-137表达的上调通过抑制TFAP2C促进非小细胞肺癌细胞的肿瘤侵袭和转移。
Cancer Lett. 2017 Aug 28;402:190-202. doi: 10.1016/j.canlet.2017.06.002. Epub 2017 Jun 10.
10
MiR-373 drives the epithelial-to-mesenchymal transition and metastasis via the miR-373-TXNIP-HIF1α-TWIST signaling axis in breast cancer.在乳腺癌中,miR-373通过miR-373-TXNIP-HIF1α-TWIST信号轴驱动上皮-间质转化和转移。
Oncotarget. 2015 Oct 20;6(32):32701-12. doi: 10.18632/oncotarget.4702.

引用本文的文献

1
A new era of cancer immunotherapy: vaccines and miRNAs.癌症免疫疗法的新时代:疫苗与微小RNA
Cancer Immunol Immunother. 2025 Apr 1;74(5):163. doi: 10.1007/s00262-025-04011-5.
2
MicroRNA155 in non-small cell lung cancer: a potential therapeutic target.非小细胞肺癌中的微小RNA155:一个潜在的治疗靶点。
Front Oncol. 2025 Feb 3;15:1517995. doi: 10.3389/fonc.2025.1517995. eCollection 2025.
3
Investigating the biology of microRNA links to ALDH1A1 reveals candidates for preclinical testing in acute myeloid leukemia.研究 microRNA 与 ALDH1A1 的生物学联系,揭示了急性髓细胞白血病临床前测试的候选物。

本文引用的文献

1
microRNA expression profiling identifies a four microRNA signature as a novel diagnostic and prognostic biomarker in triple negative breast cancers.微小RNA表达谱分析确定了一个由四种微小RNA组成的特征,作为三阴性乳腺癌中一种新型的诊断和预后生物标志物。
Oncotarget. 2014 Mar 15;5(5):1174-84. doi: 10.18632/oncotarget.1682.
2
Increased expression of ALDH1A1 protein is associated with poor prognosis in clear cell renal cell carcinoma.ALDH1A1 蛋白表达增加与肾透明细胞癌预后不良相关。
Med Oncol. 2013;30(2):574. doi: 10.1007/s12032-013-0574-z. Epub 2013 Apr 13.
3
High levels of γ-glutamyl hydrolase (GGH) are associated with poor prognosis and unfavorable clinical outcomes in invasive breast cancer.
Int J Oncol. 2024 Dec;65(6). doi: 10.3892/ijo.2024.5703. Epub 2024 Nov 8.
4
ALDH1A1 drives prostate cancer metastases and radioresistance by interplay with AR- and RAR-dependent transcription.ALDH1A1 通过与 AR 和 RAR 依赖性转录的相互作用,驱动前列腺癌转移和放射抵抗。
Theranostics. 2024 Jan 1;14(2):714-737. doi: 10.7150/thno.88057. eCollection 2024.
5
Role of Pirin, an Oxidative Stress Sensor Protein, in Epithelial Carcinogenesis.氧化应激传感器蛋白匹啉在上皮癌发生中的作用
Biology (Basel). 2021 Feb 4;10(2):116. doi: 10.3390/biology10020116.
6
Regulators at Every Step-How microRNAs Drive Tumor Cell Invasiveness and Metastasis.步步皆有调控——微小RNA如何驱动肿瘤细胞侵袭与转移
Cancers (Basel). 2020 Dec 10;12(12):3709. doi: 10.3390/cancers12123709.
7
Inflammation as a risk factor for stroke in atrial fibrillation: data from a microarray data analysis.炎症作为心房颤动中风的危险因素:来自微阵列数据分析的数据。
J Int Med Res. 2020 May;48(5):300060520921671. doi: 10.1177/0300060520921671.
8
A Feedback Loop between MicroRNA 155 (miR-155), Programmed Cell Death 4, and Activation Protein 1 Modulates the Expression of miR-155 and Tumorigenesis in Tongue Cancer.miR-155、程序性细胞死亡 4 与激活蛋白 1 之间的反馈环调节舌癌中 miR-155 的表达和肿瘤发生。
Mol Cell Biol. 2019 Mar 1;39(6). doi: 10.1128/MCB.00410-18. Print 2019 Mar 15.
9
MicroRNA-155-5p suppresses the migration and invasion of lung adenocarcinoma A549 cells by targeting 2.微小RNA-155-5p通过靶向2抑制肺腺癌A549细胞的迁移和侵袭。
Oncol Lett. 2018 Aug;16(2):2444-2452. doi: 10.3892/ol.2018.8889. Epub 2018 Jun 4.
10
Targeting microRNAs: a new action mechanism of natural compounds.靶向微小RNA:天然化合物的一种新作用机制。
Oncotarget. 2017 Feb 28;8(9):15961-15970. doi: 10.18632/oncotarget.14392.
γ-谷氨酰水解酶(GGH)水平高与浸润性乳腺癌预后不良和临床结局不佳相关。
BMC Cancer. 2013 Feb 1;13:47. doi: 10.1186/1471-2407-13-47.
4
Identification of markers associated with highly aggressive metastatic phenotypes using quantitative comparative proteomics.利用定量比较蛋白质组学鉴定与高度侵袭性转移表型相关的标志物。
Cancer Genomics Proteomics. 2012 Sep-Oct;9(5):265-73.
5
Quantitative proteomics of primary tumors with varying metastatic capabilities using stable isotope-labeled proteins of multiple histogenic origins.采用多种组织起源的稳定同位素标记蛋白对转移能力不同的原发性肿瘤进行定量蛋白质组学分析。
Proteomics. 2012 Jul;12(13):2139-48. doi: 10.1002/pmic.201100490. Epub 2012 Jun 18.
6
Clinical significance of microRNA-155 expression in human breast cancer.microRNA-155 在人乳腺癌中的表达的临床意义。
J Surg Oncol. 2012 Sep 1;106(3):260-6. doi: 10.1002/jso.22153. Epub 2011 Nov 21.
7
Up-regulation of microRNA-155 promotes cancer cell invasion and predicts poor survival of hepatocellular carcinoma following liver transplantation.microRNA-155 的上调促进癌细胞侵袭,并预测肝癌肝移植后患者的生存不良。
J Cancer Res Clin Oncol. 2012 Jan;138(1):153-61. doi: 10.1007/s00432-011-1076-z. Epub 2011 Nov 10.
8
Pirin inhibits cellular senescence in melanocytic cells.吡仑帕奈抑制黑素细胞的细胞衰老。
Am J Pathol. 2011 May;178(5):2397-406. doi: 10.1016/j.ajpath.2011.01.019.
9
miR-155 promotes macroscopic tumor formation yet inhibits tumor dissemination from mammary fat pads to the lung by preventing EMT.miR-155 通过阻止 EMT 促进肿瘤的宏观形成,但抑制肿瘤从乳腺脂肪垫向肺部的扩散。
Oncogene. 2011 Aug 4;30(31):3440-53. doi: 10.1038/onc.2011.54. Epub 2011 Apr 4.
10
Metastamirs: a stepping stone towards improved cancer management.转移酶:癌症治疗的新突破
Nat Rev Clin Oncol. 2011 Feb;8(2):75-84. doi: 10.1038/nrclinonc.2010.173. Epub 2010 Nov 2.