Suppr超能文献

使用修饰的CD39信使核糖核酸的新型支架涂层的体外研究,其可能减少支架血管成形术相关并发症

In vitro Study of a Novel Stent Coating Using Modified CD39 Messenger RNA to Potentially Reduce Stent Angioplasty-Associated Complications.

作者信息

Abraham Meike-Kristin, Nolte Andrea, Reus Rebekka, Behring Andreas, Zengerle Diane, Avci-Adali Meltem, Hohmann Jan David, Peter Karlheinz, Schlensak Christian, Wendel Hans Peter, Krajewski Stefanie

机构信息

Department of Thoracic, Cardiac and Vascular Surgery, Clinical Research Laboratory, University Hospital Tuebingen, Teubingen, Germany.

Atherothrombosis and Vascular Biology, Baker IDI Heart & Diabetes Institute, Melbourne, Victoria, Australia.

出版信息

PLoS One. 2015 Sep 18;10(9):e0138375. doi: 10.1371/journal.pone.0138375. eCollection 2015.

Abstract

BACKGROUND

Stent angioplasty provides a minimally invasive treatment for atherosclerotic vessels. However, no treatment option for atherosclerosis-associated endothelial dysfunction, which is accompanied by a loss of CD39, is available, and hence, adverse effects like thromboembolism and restenosis may occur. Messenger RNA (mRNA)-based therapy represents a novel strategy, whereby de novo synthesis of a desired protein is achieved after delivery of a modified mRNA to the target cells.

METHODS AND FINDINGS

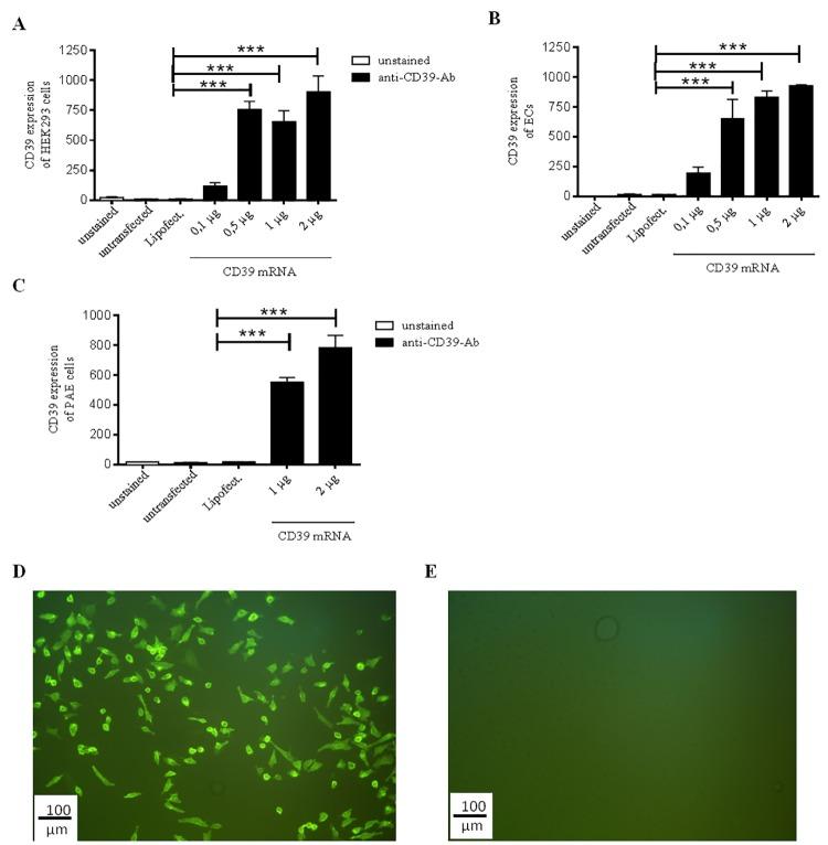
Our study aimed to develop an innovative bioactive stent coating that induces overexpression of CD39 in the atherosclerotic vessel. Therefore, a modified CD39-encoding mRNA was produced by in vitro transcription. Different endothelial cells (ECs) were transfected with the mRNA, and CD39 expression and functionality were analyzed using various assays. Furthermore, CD39 mRNA was immobilized using poly(lactic-co-glycolic-acid) (PLGA), and the transfection efficiency in ECs was analyzed. Our data show that ECs successfully translate in vitro-generated CD39 mRNA after transfection. The overexpressed CD39 protein is highly functional in hydrolyzing ADP and in preventing platelet activation. Furthermore, PLGA-immobilized CD39 mRNA can be delivered to ECs without losing its functionality.

SUMMARY

In summary, we present a novel and promising concept for a stent coating for the treatment of atherosclerotic blood vessels, whereby patients could be protected against angioplasty-associated complications.

摘要

背景

支架血管成形术为动脉粥样硬化血管提供了一种微创治疗方法。然而,对于与动脉粥样硬化相关的内皮功能障碍(伴有CD39缺失)尚无治疗方案,因此可能会发生血栓栓塞和再狭窄等不良反应。基于信使核糖核酸(mRNA)的疗法是一种新策略,通过将修饰后的mRNA递送至靶细胞后实现所需蛋白质的从头合成。

方法与结果

我们的研究旨在开发一种创新的生物活性支架涂层,诱导动脉粥样硬化血管中CD39的过表达。因此,通过体外转录产生了修饰后的编码CD39的mRNA。用该mRNA转染不同的内皮细胞(ECs),并用各种检测方法分析CD39的表达和功能。此外,使用聚乳酸-乙醇酸共聚物(PLGA)固定CD39 mRNA,并分析其在ECs中的转染效率。我们的数据表明,ECs在转染后成功翻译了体外生成的CD39 mRNA。过表达的CD39蛋白在水解ADP和防止血小板活化方面具有高度功能。此外,PLGA固定的CD39 mRNA可以递送至ECs而不丧失其功能。

总结

总之,我们提出了一种用于治疗动脉粥样硬化血管的支架涂层的新颖且有前景的概念,借此可保护患者免受血管成形术相关并发症的影响。

https://cdn.ncbi.nlm.nih.gov/pmc/blobs/cacc/4575070/d2d40a289349/pone.0138375.g001.jpg

文献AI研究员

20分钟写一篇综述,助力文献阅读效率提升50倍。

立即体验

用中文搜PubMed

大模型驱动的PubMed中文搜索引擎

马上搜索

文档翻译

学术文献翻译模型,支持多种主流文档格式。

立即体验