Suppr超能文献

泛素连接酶CBLC维持高尔基体的网络组织。

The Ubiquitin Ligase CBLC Maintains the Network Organization of the Golgi Apparatus.

作者信息

Lee Wan Yin, Goh Germaine, Chia Joanne, Boey Adrian, Gunko Natalia V, Bard Frederic

机构信息

Institute of Molecular and Cell Biology, Singapore, Singapore; Department of Biochemistry, National University of Singapore, Singapore, Singapore.

Institute of Molecular and Cell Biology, Singapore, Singapore.

出版信息

PLoS One. 2015 Sep 22;10(9):e0138789. doi: 10.1371/journal.pone.0138789. eCollection 2015.

Abstract

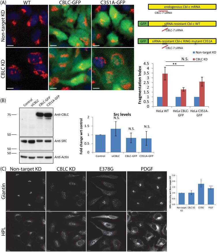
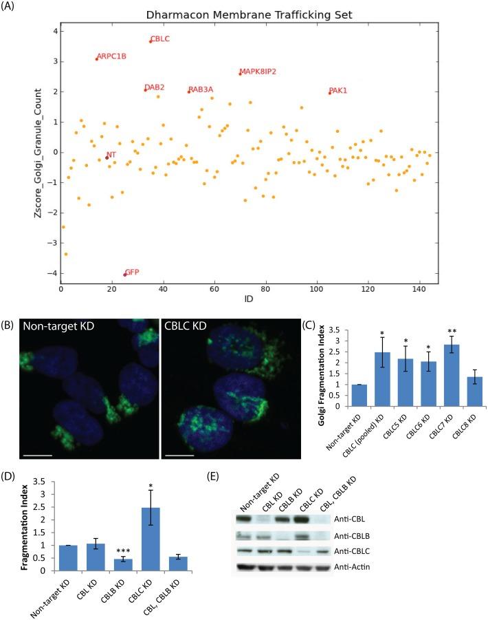
The Golgi apparatus plays a pivotal role in the sorting and post-translational modifications of secreted and membrane proteins. In mammalian cells, the Golgi is organized in stacks of cisternae linked together to form a network with a ribbon shape. Regulation of Golgi ribbon formation is poorly understood. Here we find in an image-based RNAi screen that depletion of the ubiquitin-ligase CBLC induces Golgi fragmentation. Depletions of the close homologues CBL and CBLB do not induce any visible defects. In CBLC-depleted cells, Golgi stacks appear relatively unperturbed at both the light and electron microscopy levels, suggesting that CBLC controls mostly network organization. CBLC partially localizes on Golgi membranes and this localization is enhanced after activation of the SRC kinase. Inhibition of SRC reverts CBLC depletion effects, suggesting interplay between the two. CBLC's regulation of Golgi network requires its ubiquitin ligase activity. However, SRC levels are not significantly affected by CBLC, and CBLC knockdown does not phenocopy SRC activation, suggesting that CBLC's action at the Golgi is not direct downregulation of SRC. Altogether, our results demonstrate a role of CBLC in regulating Golgi ribbon by antagonizing the SRC tyrosine kinase.

摘要

高尔基体在分泌蛋白和膜蛋白的分选及翻译后修饰过程中发挥着关键作用。在哺乳动物细胞中,高尔基体由相互连接的扁平囊堆叠而成,形成一种带状网络结构。目前对高尔基体带状结构形成的调控机制了解甚少。在此,我们通过基于图像的RNA干扰筛选发现,泛素连接酶CBLC的缺失会导致高尔基体碎片化。其紧密同源物CBL和CBLB的缺失并未引发任何可见缺陷。在CBLC缺失的细胞中,无论是在光学显微镜还是电子显微镜水平,高尔基体堆叠看起来相对未受干扰,这表明CBLC主要控制网络组织。CBLC部分定位于高尔基体膜上,并且在SRC激酶激活后这种定位会增强。抑制SRC可逆转CBLC缺失的效应,表明二者之间存在相互作用。CBLC对高尔基体网络的调控需要其泛素连接酶活性。然而,SRC水平并未受到CBLC的显著影响,并且敲低CBLC不会模拟SRC激活的表型,这表明CBLC在高尔基体的作用并非直接下调SRC。总之,我们的结果证明了CBLC通过拮抗SRC酪氨酸激酶在调节高尔基体带状结构中所起的作用。

https://cdn.ncbi.nlm.nih.gov/pmc/blobs/9a3c/4579092/9d0014c89807/pone.0138789.g001.jpg

相似文献

1
The Ubiquitin Ligase CBLC Maintains the Network Organization of the Golgi Apparatus.
PLoS One. 2015 Sep 22;10(9):e0138789. doi: 10.1371/journal.pone.0138789. eCollection 2015.
2
Molecular complexes that contain both c-Cbl and c-Src associate with Golgi membranes.
Eur J Cell Biol. 2002 Jan;81(1):26-35. doi: 10.1078/0171-9335-00217.
3
Stabilization of AURKA by the E3 ubiquitin ligase CBLC in lung adenocarcinoma.
Oncogene. 2022 Mar;41(13):1907-1917. doi: 10.1038/s41388-022-02180-6. Epub 2022 Feb 12.
4
Upregulation of E3 Ubiquitin Ligase CBLC Enhances EGFR Dysregulation and Signaling in Lung Adenocarcinoma.
Cancer Res. 2018 Sep 1;78(17):4984-4996. doi: 10.1158/0008-5472.CAN-17-3858. Epub 2018 Jun 26.
6
Src kinase regulates the integrity and function of the Golgi apparatus via activation of dynamin 2.
Proc Natl Acad Sci U S A. 2010 Mar 30;107(13):5863-8. doi: 10.1073/pnas.0915123107. Epub 2010 Mar 15.
8
The trans-Golgi network golgin, GCC185, is required for endosome-to-Golgi transport and maintenance of Golgi structure.
Traffic. 2007 Jun;8(6):758-73. doi: 10.1111/j.1600-0854.2007.00563.x. Epub 2007 May 4.

引用本文的文献

1
Glucose controls lipolysis through Golgi PtdIns4P-mediated regulation of ATGL.
Nat Cell Biol. 2024 Apr;26(4):552-566. doi: 10.1038/s41556-024-01386-y. Epub 2024 Apr 1.
2
Ubiquitin-mediated degradation at the Golgi apparatus.
Front Mol Biosci. 2023 Jul 6;10:1197921. doi: 10.3389/fmolb.2023.1197921. eCollection 2023.
3
Organelle-targeted therapies: a comprehensive review on system design for enabling precision oncology.
Signal Transduct Target Ther. 2022 Nov 19;7(1):379. doi: 10.1038/s41392-022-01243-0.
4
A disease causing ATLASTIN 3 mutation affects multiple endoplasmic reticulum-related pathways.
Cell Mol Life Sci. 2019 Apr;76(7):1433-1445. doi: 10.1007/s00018-019-03010-x. Epub 2019 Jan 21.

本文引用的文献

1
ERK8 is a negative regulator of O-GalNAc glycosylation and cell migration.
Elife. 2014 Mar 11;3:e01828. doi: 10.7554/eLife.01828.
2
Initiation of GalNAc-type O-glycosylation in the endoplasmic reticulum promotes cancer cell invasiveness.
Proc Natl Acad Sci U S A. 2013 Aug 20;110(34):E3152-61. doi: 10.1073/pnas.1305269110. Epub 2013 Aug 2.
4
The KDEL receptor couples to Gαq/11 to activate Src kinases and regulate transport through the Golgi.
EMBO J. 2012 Jun 29;31(13):2869-81. doi: 10.1038/emboj.2012.134. Epub 2012 May 11.
5
Ubiquitin-dependent regulation of COPII coat size and function.
Nature. 2012 Feb 22;482(7386):495-500. doi: 10.1038/nature10822.
6
Ubiquitin-dependent endocytosis, trafficking and turnover of neuronal membrane proteins.
Mol Cell Neurosci. 2012 Mar;49(3):387-93. doi: 10.1016/j.mcn.2011.08.006. Epub 2011 Aug 22.
7
COPI acts in both vesicular and tubular transport.
Nat Cell Biol. 2011 Jul 3;13(8):996-1003. doi: 10.1038/ncb2273.
8
Architecture of the mammalian Golgi.
Cold Spring Harb Perspect Biol. 2011 Jul 1;3(7):a005181. doi: 10.1101/cshperspect.a005181.
9
Signaling at the Golgi.
Cold Spring Harb Perspect Biol. 2011 May 1;3(5):a005314. doi: 10.1101/cshperspect.a005314.
10
Signalling to and from the secretory pathway.
J Cell Sci. 2011 Jan 15;124(Pt 2):171-80. doi: 10.1242/jcs.076455.

文献AI研究员

20分钟写一篇综述,助力文献阅读效率提升50倍。

立即体验

用中文搜PubMed

大模型驱动的PubMed中文搜索引擎

马上搜索

文档翻译

学术文献翻译模型,支持多种主流文档格式。

立即体验