Suppr超能文献

利用基因必需性和合成致死性信息校正酵母和中国仓鼠卵巢细胞的基因组规模模型。

Using Gene Essentiality and Synthetic Lethality Information to Correct Yeast and CHO Cell Genome-Scale Models.

作者信息

Chowdhury Ratul, Chowdhury Anupam, Maranas Costas D

机构信息

Department of Chemical Engineering, The Pennsylvania State University, University Park, Pennsylvania, PA 16802, USA.

出版信息

Metabolites. 2015 Sep 29;5(4):536-70. doi: 10.3390/metabo5040536.

Abstract

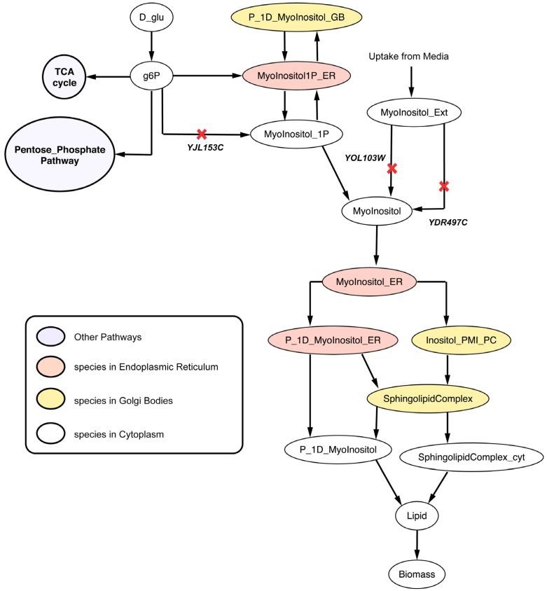
Essentiality (ES) and Synthetic Lethality (SL) information identify combination of genes whose deletion inhibits cell growth. This information is important for both identifying drug targets for tumor and pathogenic bacteria suppression and for flagging and avoiding gene deletions that are non-viable in biotechnology. In this study, we performed a comprehensive ES and SL analysis of two important eukaryotic models (S. cerevisiae and CHO cells) using a bilevel optimization approach introduced earlier. Information gleaned from this study is used to propose specific model changes to remedy inconsistent with data model predictions. Even for the highly curated Yeast 7.11 model we identified 50 changes (metabolic and GPR) leading to the correct prediction of an additional 28% of essential genes and 36% of synthetic lethals along with a 53% reduction in the erroneous identification of essential genes. Due to the paucity of mutant growth phenotype data only 12 changes were made for the CHO 1.2 model leading to an additional correctly predicted 11 essential and eight non-essential genes. Overall, we find that CHO 1.2 was 76% less accurate than the Yeast 7.11 metabolic model in predicting essential genes. Based on this analysis, 14 (single and double deletion) maximally informative experiments are suggested to improve the CHO cell model by using information from a mouse metabolic model. This analysis demonstrates the importance of single and multiple knockout phenotypes in assessing and improving model reconstructions. The advent of techniques such as CRISPR opens the door for the global assessment of eukaryotic models.

摘要

必需性(ES)和合成致死性(SL)信息可识别基因组合,这些基因的缺失会抑制细胞生长。该信息对于识别抑制肿瘤和病原菌的药物靶点以及标记和避免生物技术中不可行的基因缺失均具有重要意义。在本研究中,我们使用先前引入的双层优化方法,对两种重要的真核模型(酿酒酵母和中国仓鼠卵巢细胞)进行了全面的ES和SL分析。从本研究中收集的信息用于提出特定的模型更改,以纠正与数据模型预测不一致的情况。即使对于精心策划的酵母7.11模型,我们也确定了50处更改(代谢和基因-蛋白质关系),从而使另外28%的必需基因和36%的合成致死基因得到正确预测,同时必需基因的错误识别减少了53%。由于突变体生长表型数据匮乏,仅对中国仓鼠卵巢细胞1.2模型进行了12处更改,从而额外正确预测了11个必需基因和8个非必需基因。总体而言,我们发现中国仓鼠卵巢细胞1.2模型在预测必需基因方面的准确性比酵母7.11代谢模型低76%。基于此分析,建议进行14项(单基因和双基因缺失)信息量最大的实验,以利用小鼠代谢模型的信息来改进中国仓鼠卵巢细胞模型。该分析证明了单基因和多基因敲除表型在评估和改进模型重建中的重要性。CRISPR等技术的出现为真核模型的全面评估打开了大门。

https://cdn.ncbi.nlm.nih.gov/pmc/blobs/5009/4693185/c2a1f91ed843/metabolites-05-00536-g001.jpg

文献AI研究员

20分钟写一篇综述,助力文献阅读效率提升50倍。

立即体验

用中文搜PubMed

大模型驱动的PubMed中文搜索引擎

马上搜索

文档翻译

学术文献翻译模型,支持多种主流文档格式。

立即体验