Liu Ninning, Chistol Gheorghe, Bustamante Carlos
Jason L. Choy Laboratory of Single Molecule Biophysics, University of California, Berkeley, United States.
Department of Molecular and Cell Biology, University of California, Berkeley, United States.
Elife. 2015 Oct 9;4:e09224. doi: 10.7554/eLife.09224.
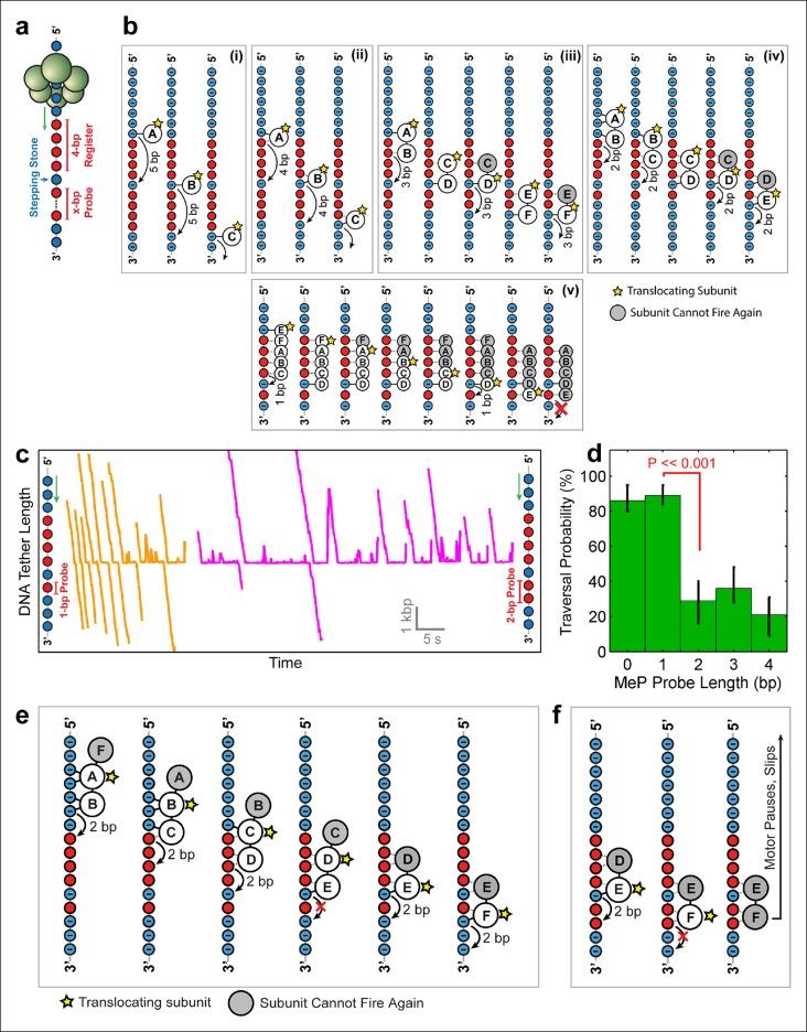
SpoIIIE is a homo-hexameric dsDNA translocase responsible for completing chromosome segregation in Bacillus subtilis. Here, we use a single-molecule approach to monitor SpoIIIE translocation when challenged with neutral-backbone DNA and non-hydrolyzable ATP analogs. We show that SpoIIIE makes multiple essential contacts with phosphates on the 5'→3' strand in the direction of translocation. Using DNA constructs with two neutral-backbone segments separated by a single charged base pair, we deduce that SpoIIIE's step size is 2 bp. Finally, experiments with non-hydrolyzable ATP analogs suggest that SpoIIIE can operate with non-consecutive inactive subunits. We propose a two-subunit escort translocation mechanism that is strict enough to enable SpoIIIE to track one DNA strand, yet sufficiently compliant to permit the motor to bypass inactive subunits without arrest. We speculate that such a flexible mechanism arose for motors that, like SpoIIIE, constitute functional bottlenecks where the inactivation of even a single motor can be lethal for the cell.
SpoIIIE是一种同源六聚体双链DNA转位酶,负责在枯草芽孢杆菌中完成染色体分离。在此,我们采用单分子方法来监测SpoIIIE在受到中性主链DNA和不可水解的ATP类似物挑战时的转位情况。我们发现,SpoIIIE在转位方向上与5'→3'链上的磷酸基团形成多个重要接触。使用由单个带电荷碱基对隔开的两个中性主链片段的DNA构建体,我们推断SpoIIIE的步长为2个碱基对。最后,使用不可水解的ATP类似物进行的实验表明,SpoIIIE可以与不连续的无活性亚基一起发挥作用。我们提出了一种双亚基护送转位机制,该机制足够严格,能够使SpoIIIE追踪一条DNA链,但又足够灵活,允许马达绕过无活性亚基而不停止。我们推测,对于像SpoIIIE这样构成功能瓶颈的马达来说,这样一种灵活的机制应运而生,因为即使单个马达失活对细胞来说也可能是致命的。