• 文献检索
  • 文档翻译
  • 深度研究
  • 学术资讯
  • Suppr Zotero 插件Zotero 插件
  • 邀请有礼
  • 套餐&价格
  • 历史记录
应用&插件
Suppr Zotero 插件Zotero 插件浏览器插件Mac 客户端Windows 客户端微信小程序
定价
高级版会员购买积分包购买API积分包
服务
文献检索文档翻译深度研究API 文档MCP 服务
关于我们
关于 Suppr公司介绍联系我们用户协议隐私条款
关注我们

Suppr 超能文献

核心技术专利:CN118964589B侵权必究
粤ICP备2023148730 号-1Suppr @ 2026

文献检索

告别复杂PubMed语法,用中文像聊天一样搜索,搜遍4000万医学文献。AI智能推荐,让科研检索更轻松。

立即免费搜索

文件翻译

保留排版,准确专业,支持PDF/Word/PPT等文件格式,支持 12+语言互译。

免费翻译文档

深度研究

AI帮你快速写综述,25分钟生成高质量综述,智能提取关键信息,辅助科研写作。

立即免费体验

RAL-1调控多囊泡体生物合成和外泌体分泌。

RAL-1 controls multivesicular body biogenesis and exosome secretion.

作者信息

Hyenne Vincent, Apaydin Ahmet, Rodriguez David, Spiegelhalter Coralie, Hoff-Yoessle Sarah, Diem Maxime, Tak Saurabh, Lefebvre Olivier, Schwab Yannick, Goetz Jacky G, Labouesse Michel

机构信息

Institut de Génétique et de Biologie Moléculaire et Cellulaire, Development and Stem Cells Program, Centre National de la Recherche Scientifique (UMR7104), Institut National de la Santé et de la Recherche Médicale (U964), Université de Strasbourg, 67400 Illkirch, France MN3T, Institut National de la Santé et de la Recherche Médicale (U1109), LabEx Medalis, Université de Strasbourg, 67200 Strasbourg, France Fédération de Médecine Translationnelle de Strasbourg, 67200 Strasbourg, France

Institut de Génétique et de Biologie Moléculaire et Cellulaire, Development and Stem Cells Program, Centre National de la Recherche Scientifique (UMR7104), Institut National de la Santé et de la Recherche Médicale (U964), Université de Strasbourg, 67400 Illkirch, France.

出版信息

J Cell Biol. 2015 Oct 12;211(1):27-37. doi: 10.1083/jcb.201504136.

DOI:10.1083/jcb.201504136
PMID:
26459596
原文链接:https://pmc.ncbi.nlm.nih.gov/articles/PMC4602040/
Abstract

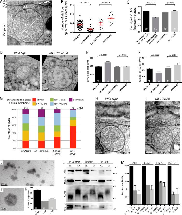
Exosomes are secreted vesicles arising from the fusion of multivesicular bodies (MVBs) with the plasma membrane. Despite their importance in various processes, the molecular mechanisms controlling their formation and release remain unclear. Using nematodes and mammary tumor cells, we show that Ral GTPases are involved in exosome biogenesis. In Caenorhabditis elegans, RAL-1 localizes at the surface of secretory MVBs. A quantitative electron microscopy analysis of RAL-1-deficient animals revealed that RAL-1 is involved in both MVB formation and their fusion with the plasma membrane. These functions do not involve the exocyst complex, a common Ral guanosine triphosphatase (GTPase) effector. Furthermore, we show that the target membrane SNARE protein SYX-5 colocalizes with a constitutively active form of RAL-1 at the plasma membrane, and MVBs accumulate under the plasma membrane when SYX-5 is absent. In mammals, RalA and RalB are both required for the secretion of exosome-like vesicles in cultured cells. Therefore, Ral GTPases represent new regulators of MVB formation and exosome release.

摘要

外泌体是由多泡体(MVBs)与质膜融合产生的分泌性囊泡。尽管它们在各种过程中都很重要,但控制其形成和释放的分子机制仍不清楚。利用线虫和乳腺肿瘤细胞,我们发现Ral GTP酶参与外泌体生物发生。在秀丽隐杆线虫中,RAL-1定位于分泌性MVBs的表面。对RAL-1缺陷动物的定量电子显微镜分析表明,RAL-1参与MVB的形成及其与质膜的融合。这些功能不涉及外被体复合物,一种常见的Ral鸟苷三磷酸酶(GTP酶)效应器。此外,我们发现靶膜SNARE蛋白SYX-5与组成型活性形式的RAL-1在质膜处共定位,并且当SYX-5缺失时,MVBs在质膜下积累。在哺乳动物中,RalA和RalB都是培养细胞中分泌外泌体样囊泡所必需的。因此,Ral GTP酶代表了MVB形成和外泌体释放的新调节因子。

https://cdn.ncbi.nlm.nih.gov/pmc/blobs/4888/4602040/e6216e484f96/JCB_201504136_Fig5.jpg
https://cdn.ncbi.nlm.nih.gov/pmc/blobs/4888/4602040/35b7d077f2d2/JCB_201504136_Fig1.jpg
https://cdn.ncbi.nlm.nih.gov/pmc/blobs/4888/4602040/c7999718ba17/JCB_201504136_Fig2.jpg
https://cdn.ncbi.nlm.nih.gov/pmc/blobs/4888/4602040/558e7f487882/JCB_201504136_Fig3.jpg
https://cdn.ncbi.nlm.nih.gov/pmc/blobs/4888/4602040/979e0620e368/JCB_201504136_Fig4.jpg
https://cdn.ncbi.nlm.nih.gov/pmc/blobs/4888/4602040/e6216e484f96/JCB_201504136_Fig5.jpg
https://cdn.ncbi.nlm.nih.gov/pmc/blobs/4888/4602040/35b7d077f2d2/JCB_201504136_Fig1.jpg
https://cdn.ncbi.nlm.nih.gov/pmc/blobs/4888/4602040/c7999718ba17/JCB_201504136_Fig2.jpg
https://cdn.ncbi.nlm.nih.gov/pmc/blobs/4888/4602040/558e7f487882/JCB_201504136_Fig3.jpg
https://cdn.ncbi.nlm.nih.gov/pmc/blobs/4888/4602040/979e0620e368/JCB_201504136_Fig4.jpg
https://cdn.ncbi.nlm.nih.gov/pmc/blobs/4888/4602040/e6216e484f96/JCB_201504136_Fig5.jpg

相似文献

1
RAL-1 controls multivesicular body biogenesis and exosome secretion.RAL-1调控多囊泡体生物合成和外泌体分泌。
J Cell Biol. 2015 Oct 12;211(1):27-37. doi: 10.1083/jcb.201504136.
2
The Small GTPase Ral orchestrates MVB biogenesis and exosome secretion.小GTP酶Ral调控多泡体生物发生和外泌体分泌。
Small GTPases. 2018 Nov 2;9(6):445-451. doi: 10.1080/21541248.2016.1251378. Epub 2016 Nov 22.
3
Identification of the SNARE complex that mediates the fusion of multivesicular bodies with the plasma membrane in exosome secretion.鉴定介导多泡体与质膜融合的 SNARE 复合物在 exosome 分泌中的作用。
J Extracell Vesicles. 2023 Sep;12(9):e12356. doi: 10.1002/jev2.12356.
4
Quantifying exosome secretion from single cells reveals a modulatory role for GPCR signaling.从单细胞中定量外泌体分泌揭示了 GPCR 信号的调节作用。
J Cell Biol. 2018 Mar 5;217(3):1129-1142. doi: 10.1083/jcb.201703206. Epub 2018 Jan 16.
5
Protein kinase D1/2 is involved in the maturation of multivesicular bodies and secretion of exosomes in T and B lymphocytes.蛋白激酶D1/2参与多泡体的成熟以及T和B淋巴细胞中外泌体的分泌。
Cell Death Differ. 2016 Jan;23(1):99-109. doi: 10.1038/cdd.2015.72. Epub 2015 Jun 5.
6
Analysis of ESCRT functions in exosome biogenesis, composition and secretion highlights the heterogeneity of extracellular vesicles.对ESCRT在外泌体生物发生、组成和分泌中的功能分析突出了细胞外囊泡的异质性。
J Cell Sci. 2013 Dec 15;126(Pt 24):5553-65. doi: 10.1242/jcs.128868. Epub 2013 Oct 8.
7
Current knowledge on exosome biogenesis and release.外泌体生物发生和释放的最新知识。
Cell Mol Life Sci. 2018 Jan;75(2):193-208. doi: 10.1007/s00018-017-2595-9. Epub 2017 Jul 21.
8
The ins-and-outs of exosome biogenesis, secretion, and internalization.外泌体的生物发生、分泌和内化的细节。
Trends Cell Biol. 2024 Feb;34(2):90-108. doi: 10.1016/j.tcb.2023.06.006. Epub 2023 Jul 26.
9
Live-Imaging Detection of Multivesicular Body-Plasma Membrane Fusion and Exosome Release in Cultured Primary Neurons.在原代培养神经元中活细胞成像检测多泡体-质膜融合和外泌体释放
Methods Mol Biol. 2023;2683:213-220. doi: 10.1007/978-1-0716-3287-1_17.
10
VAMP5 and distinct sets of cognate Q-SNAREs mediate exosome release.VAMP5 和不同的同源 Q-SNARE 介导 exosome 释放。
Cell Struct Funct. 2023 Oct 27;48(2):187-198. doi: 10.1247/csf.23067. Epub 2023 Sep 14.

引用本文的文献

1
The Ral small GTPase is an essential regulator of Exocyst complex function in secretion.Ral小GTP酶是分泌过程中Exocyst复合体功能的重要调节因子。
bioRxiv. 2025 Aug 31:2025.08.28.672893. doi: 10.1101/2025.08.28.672893.
2
The Roles of Exosomes in Anti-Cancer Drugs.外泌体在抗癌药物中的作用。
Cancer Med. 2025 May;14(9):e70897. doi: 10.1002/cam4.70897.
3
Intratumoral heterogeneity and drug resistance in cancer.肿瘤内异质性与癌症耐药性

本文引用的文献

1
Ral small GTPase signaling and oncogenesis: More than just 15minutes of fame.Ral小GTP酶信号传导与肿瘤发生:不止是昙花一现。
Biochim Biophys Acta. 2014 Dec;1843(12):2976-2988. doi: 10.1016/j.bbamcr.2014.09.004. Epub 2014 Sep 16.
2
Polarized exocyst-mediated vesicle fusion directs intracellular lumenogenesis within the C. elegans excretory cell.极化外排体介导的囊泡融合指导秀丽隐杆线虫排泄细胞内的管腔发生。
Dev Biol. 2014 Oct 1;394(1):110-21. doi: 10.1016/j.ydbio.2014.07.019. Epub 2014 Aug 4.
3
Variable cooperativity in SNARE-mediated membrane fusion.
Cancer Cell Int. 2025 Mar 18;25(1):103. doi: 10.1186/s12935-025-03734-w.
4
Extracellular Vesicles Derived From Regenerating Tissue Promote Stem Cell Proliferation in the Planarian .源自再生组织的细胞外囊泡促进涡虫体内干细胞增殖
J Extracell Biol. 2025 Mar 9;4(3):e70040. doi: 10.1002/jex2.70040. eCollection 2025 Mar.
5
Extracellular vesicles targeting non-parenchymal cells: the therapeutical effect on liver fibrosis.靶向非实质细胞的细胞外囊泡:对肝纤维化的治疗作用
eGastroenterology. 2024 Mar 19;2(1):e100040. doi: 10.1136/egastro-2023-100040. eCollection 2024 Jan.
6
Roles, Functions, and Pathological Implications of Exosomes in the Central Nervous System.外泌体在中枢神经系统中的作用、功能及病理意义
Int J Mol Sci. 2025 Feb 5;26(3):1345. doi: 10.3390/ijms26031345.
7
Exosome: an overview on enhanced biogenesis by small molecules.外泌体:小分子增强生物发生的概述
Naunyn Schmiedebergs Arch Pharmacol. 2025 Jan 25. doi: 10.1007/s00210-024-03762-9.
8
Exosomes, their sources, and possible uses in cancer therapy in the era of personalized medicine.外泌体、其来源以及在个性化医疗时代癌症治疗中的潜在用途。
J Cancer Res Clin Oncol. 2024 Dec 26;151(1):16. doi: 10.1007/s00432-024-06066-w.
9
Extracellular Vesicles in Viral Liver Diseases.细胞外囊泡在病毒性肝病中的作用。
Viruses. 2024 Nov 17;16(11):1785. doi: 10.3390/v16111785.
10
Innovative Strategies for Liver Transplantation: The Role of Mesenchymal Stem Cells and Their Cell-Free Derivatives.创新的肝移植策略:间充质干细胞及其无细胞衍生物的作用。
Cells. 2024 Sep 25;13(19):1604. doi: 10.3390/cells13191604.
SNARE 介导的膜融合中的变协同性。
Proc Natl Acad Sci U S A. 2014 Aug 19;111(33):12037-42. doi: 10.1073/pnas.1407435111. Epub 2014 Aug 4.
4
Expansion of the fusion stalk and its implication for biological membrane fusion.融合柄的扩展及其对生物膜融合的意义。
Proc Natl Acad Sci U S A. 2014 Jul 29;111(30):11043-8. doi: 10.1073/pnas.1323221111. Epub 2014 Jul 14.
5
Biogenesis and secretion of exosomes.外泌体的生物发生和分泌。
Curr Opin Cell Biol. 2014 Aug;29:116-25. doi: 10.1016/j.ceb.2014.05.004. Epub 2014 Jun 22.
6
The complex ultrastructure of the endolysosomal system.内溶酶体系统的复杂超微结构。
Cold Spring Harb Perspect Biol. 2014 May 22;6(10):a016857. doi: 10.1101/cshperspect.a016857.
7
Syntenin-ALIX exosome biogenesis and budding into multivesicular bodies are controlled by ARF6 and PLD2.Syntenin-ALIX 外体生物发生和出芽到多泡体是由 ARF6 和 PLD2 控制的。
Nat Commun. 2014 Mar 18;5:3477. doi: 10.1038/ncomms4477.
8
Exosome secretion is enhanced by invadopodia and drives invasive behavior.侵袭性伪足可增强外泌体分泌,并驱动侵袭行为。
Cell Rep. 2013 Dec 12;5(5):1159-68. doi: 10.1016/j.celrep.2013.10.050. Epub 2013 Nov 27.
9
Hijacking multivesicular bodies enables long-term and exosome-mediated long-distance action of anthrax toxin.劫持多泡体使炭疽毒素能够进行长期的、通过外泌体介导的远距离作用。
Cell Rep. 2013 Nov 27;5(4):986-96. doi: 10.1016/j.celrep.2013.10.019. Epub 2013 Nov 14.
10
Tethering the assembly of SNARE complexes.连接 SNARE 复合物的组装。
Trends Cell Biol. 2014 Jan;24(1):35-43. doi: 10.1016/j.tcb.2013.09.006. Epub 2013 Oct 9.