Suppr超能文献

转录延伸调节因子1(TCERG1)介导的Bcl-x和Fas/CD95可变剪接对细胞凋亡的功能影响

Functional Consequences for Apoptosis by Transcription Elongation Regulator 1 (TCERG1)-Mediated Bcl-x and Fas/CD95 Alternative Splicing.

作者信息

Montes Marta, Coiras Mayte, Becerra Soraya, Moreno-Castro Cristina, Mateos Elena, Majuelos Jara, Oliver F Javier, Hernández-Munain Cristina, Alcamí José, Suñé Carlos

机构信息

Department of Molecular Biology, Instituto de Parasitología y Biomedicina "López Neyra", Consejo Superior de Investigaciones Científicas (IPBLN-CSIC), PTS, Granada, Spain.

AIDS Immunopathology Unit, Centro Nacional de Microbiología, Instituto de Salud Carlos III, Majadahonda, Madrid, Spain.

出版信息

PLoS One. 2015 Oct 13;10(10):e0139812. doi: 10.1371/journal.pone.0139812. eCollection 2015.

Abstract

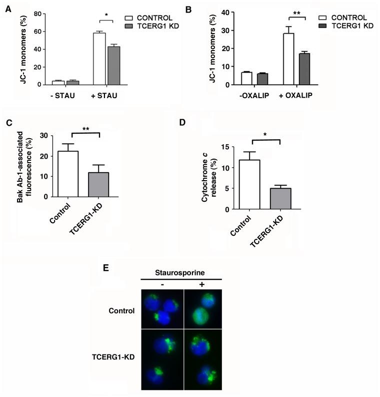
Here, we present evidence for a specific role of the splicing-related factor TCERG1 in regulating apoptosis in live cells by modulating the alternative splicing of the apoptotic genes Bcl-x and Fas. We show that TCERG1 modulates Bcl-x alternative splicing during apoptosis and its activity in Bcl-x alternative splicing correlates with the induction of apoptosis, as determined by assessing dead cells, sub-G1-phase cells, annexin-V binding, cell viability, and cleavage of caspase-3 and PARP-1. Furthermore, the effect of TCERG1 on apoptosis involved changes in mitochondrial membrane permeabilization. We also found that depletion of TCERG1 reduces the expression of the activated form of the pro-apoptotic mitochondrial membrane protein Bak, which remains inactive by heterodimerizing with Bcl-xL, preventing the initial step of cytochrome c release in Bak-mediated mitochondrial apoptosis. In addition, we provide evidence that TCERG1 also participates in the death receptor-mediated apoptosis pathway. Interestingly, TCERG1 also modulates Fas/CD95 alternative splicing. We propose that TCERG1 sensitizes a cell to apoptotic agents, thus promoting apoptosis by regulating the alternative splicing of both the Bcl-x and Fas/CD95 genes. Our findings may provide a new link between the control of alternative splicing and the molecular events leading to apoptosis.

摘要

在此,我们提供证据表明,剪接相关因子TCERG1通过调节凋亡基因Bcl-x和Fas的可变剪接,在活细胞中调控凋亡发挥特定作用。我们发现,在凋亡过程中TCERG1调节Bcl-x的可变剪接,且其在Bcl-x可变剪接中的活性与凋亡诱导相关,这是通过评估死细胞、亚G1期细胞、膜联蛋白-V结合、细胞活力以及半胱天冬酶-3和PARP-1的切割来确定的。此外,TCERG1对凋亡的影响涉及线粒体膜通透性的变化。我们还发现,敲低TCERG1会降低促凋亡线粒体膜蛋白Bak活化形式的表达,Bak通过与Bcl-xL异二聚化而保持无活性,从而阻止Bak介导的线粒体凋亡中细胞色素c释放的起始步骤。另外,我们提供证据表明TCERG1也参与死亡受体介导的凋亡途径。有趣的是,TCERG1还调节Fas/CD95的可变剪接。我们提出,TCERG1使细胞对凋亡剂敏感,从而通过调节Bcl-x和Fas/CD95基因的可变剪接促进凋亡。我们的发现可能为可变剪接的调控与导致凋亡的分子事件之间提供新的联系。

https://cdn.ncbi.nlm.nih.gov/pmc/blobs/2ae2/4604205/148104fc628a/pone.0139812.g001.jpg

文献AI研究员

20分钟写一篇综述,助力文献阅读效率提升50倍。

立即体验

用中文搜PubMed

大模型驱动的PubMed中文搜索引擎

马上搜索

文档翻译

学术文献翻译模型,支持多种主流文档格式。

立即体验