Suppr超能文献

抗肿瘤药物沙利霉素对线粒体功能的早期影响。

Early effects of the antineoplastic agent salinomycin on mitochondrial function.

作者信息

Managò A, Leanza L, Carraretto L, Sassi N, Grancara S, Quintana-Cabrera R, Trimarco V, Toninello A, Scorrano L, Trentin L, Semenzato G, Gulbins E, Zoratti M, Szabò I

机构信息

Department of Biology, University of Padua, Padua, Italy.

Department of Biomedical Sciences, University of Padua, Padua, Italy.

出版信息

Cell Death Dis. 2015 Oct 22;6(10):e1930. doi: 10.1038/cddis.2015.263.

Abstract

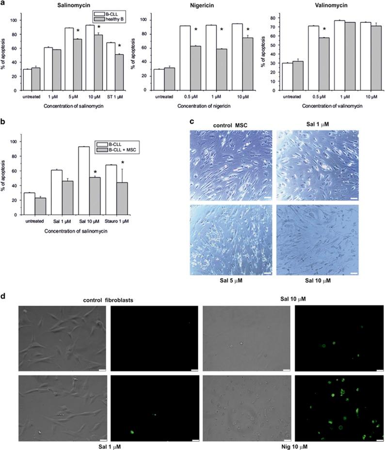
Salinomycin, isolated from Streptomyces albus, displays antimicrobial activity. Recently, a large-scale screening approach identified salinomycin and nigericin as selective apoptosis inducers of cancer stem cells. Growing evidence suggests that salinomycin is able to kill different types of non-stem tumor cells that usually display resistance to common therapeutic approaches, but the mechanism of action of this molecule is still poorly understood. Since salinomycin has been suggested to act as a K(+) ionophore, we explored its impact on mitochondrial bioenergetic performance at an early time point following drug application. In contrast to the K(+) ionophore valinomycin, salinomycin induced a rapid hyperpolarization. In addition, mitochondrial matrix acidification and a significant decrease of respiration were observed in intact mouse embryonic fibroblasts (MEFs) and in cancer stem cell-like HMLE cells within tens of minutes, while increased production of reactive oxygen species was not detected. By comparing the chemical structures and cellular effects of this drug with those of valinomycin (K(+) ionophore) and nigericin (K(+)/H(+) exchanger), we conclude that salinomycin mediates K(+)/H(+) exchange across the inner mitochondrial membrane. Compatible with its direct modulation of mitochondrial function, salinomycin was able to induce cell death also in Bax/Bak-less double-knockout MEF cells. Since at the concentration range used in most studies (around 10 μM) salinomycin exerts its effect at the level of mitochondria and alters bioenergetic performance, the specificity of its action on pathologic B cells isolated from patients with chronic lymphocytic leukemia (CLL) versus B cells from healthy subjects was investigated. Mesenchymal stromal cells (MSCs), proposed to mimic the tumor environment, attenuated the apoptotic effect of salinomycin on B-CLL cells. Apoptosis occurred to a significant extent in healthy B cells as well as in MSCs and human primary fibroblasts. The results indicate that salinomycin, when used above μM concentrations, exerts direct, mitochondrial effects, thus compromising cell survival.

摘要

从白色链霉菌中分离出的盐霉素具有抗菌活性。最近,一种大规模筛选方法确定盐霉素和尼日利亚菌素为癌症干细胞的选择性凋亡诱导剂。越来越多的证据表明,盐霉素能够杀死通常对常见治疗方法具有抗性的不同类型的非干细胞肿瘤细胞,但该分子的作用机制仍知之甚少。由于有人提出盐霉素可作为一种钾离子载体,我们在药物应用后的早期时间点探究了其对线粒体生物能量性能的影响。与钾离子载体缬氨霉素不同,盐霉素诱导了快速的超极化。此外,在完整的小鼠胚胎成纤维细胞(MEF)和癌症干细胞样HMLE细胞中,数十分钟内就观察到线粒体基质酸化和呼吸显著降低,而未检测到活性氧的产生增加。通过比较该药物与缬氨霉素(钾离子载体)和尼日利亚菌素(钾离子/氢离子交换剂)的化学结构和细胞效应,我们得出结论,盐霉素介导线粒体内膜的钾离子/氢离子交换。与其对线粒体功能的直接调节相一致,盐霉素在Bax/Bak基因双敲除的MEF细胞中也能够诱导细胞死亡。由于在大多数研究中使用的浓度范围(约10μM)内,盐霉素在线粒体水平发挥作用并改变生物能量性能,因此研究了其对从慢性淋巴细胞白血病(CLL)患者分离出的病理性B细胞与健康受试者B细胞作用的特异性。间充质基质细胞(MSC)被认为可模拟肿瘤环境,它减弱了盐霉素对B-CLL细胞的凋亡作用。健康B细胞以及MSC和人原代成纤维细胞中均发生了显著凋亡。结果表明,当盐霉素以高于μM的浓度使用时,会产生直接的线粒体效应,从而损害细胞存活。

https://cdn.ncbi.nlm.nih.gov/pmc/blobs/3ced/4632293/e9f70cee3b3e/cddis2015263f1.jpg

文献AI研究员

20分钟写一篇综述,助力文献阅读效率提升50倍。

立即体验

用中文搜PubMed

大模型驱动的PubMed中文搜索引擎

马上搜索

文档翻译

学术文献翻译模型,支持多种主流文档格式。

立即体验