Yelina Nataliya E, Lambing Christophe, Hardcastle Thomas J, Zhao Xiaohui, Santos Bruno, Henderson Ian R
Department of Plant Sciences, University of Cambridge, Cambridge CB2 3EA, United Kingdom.
Genes Dev. 2015 Oct 15;29(20):2183-202. doi: 10.1101/gad.270876.115.
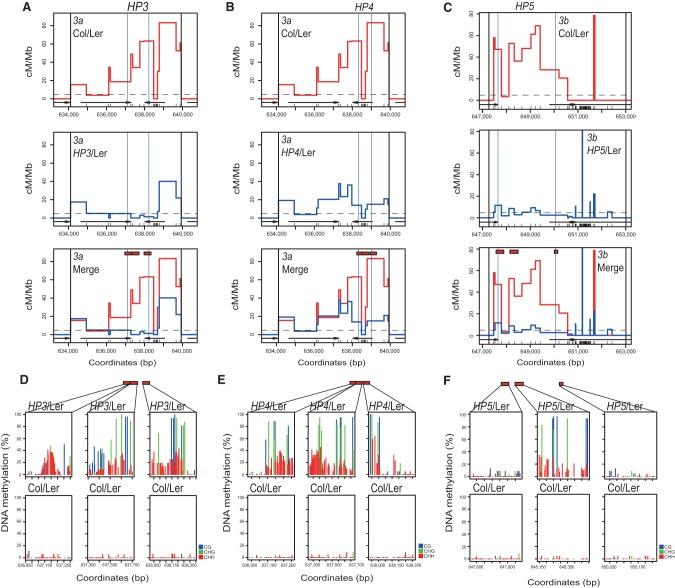
During meiosis, homologous chromosomes undergo crossover recombination, which is typically concentrated in narrow hot spots that are controlled by genetic and epigenetic information. Arabidopsis chromosomes are highly DNA methylated in the repetitive centromeres, which are also crossover-suppressed. Here we demonstrate that RNA-directed DNA methylation is sufficient to locally silence Arabidopsis euchromatic crossover hot spots and is associated with increased nucleosome density and H3K9me2. However, loss of CG DNA methylation maintenance in met1 triggers epigenetic crossover remodeling at the chromosome scale, with pericentromeric decreases and euchromatic increases in recombination. We used recombination mutants that alter interfering and noninterfering crossover repair pathways (fancm and zip4) to demonstrate that remodeling primarily involves redistribution of interfering crossovers. Using whole-genome bisulfite sequencing, we show that crossover remodeling is driven by loss of CG methylation within the centromeric regions. Using cytogenetics, we profiled meiotic DNA double-strand break (DSB) foci in met1 and found them unchanged relative to wild type. We propose that met1 chromosome structure is altered, causing centromere-proximal DSBs to be inhibited from maturation into interfering crossovers. These data demonstrate that DNA methylation is sufficient to silence crossover hot spots and plays a key role in establishing domains of meiotic recombination along chromosomes.
在减数分裂过程中,同源染色体发生交叉重组,这种重组通常集中在由遗传和表观遗传信息控制的狭窄热点区域。拟南芥染色体在重复的着丝粒中高度甲基化,而着丝粒也是交叉抑制的区域。在这里,我们证明RNA介导的DNA甲基化足以局部沉默拟南芥常染色质交叉热点,并与核小体密度增加和H3K9me2相关。然而,met1中CG DNA甲基化维持的丧失会在染色体尺度上引发表观遗传交叉重塑,着丝粒周围区域的重组减少,常染色质区域的重组增加。我们使用了改变干涉和非干涉交叉修复途径的重组突变体(fancm和zip4)来证明重塑主要涉及干涉交叉的重新分布。通过全基因组亚硫酸氢盐测序,我们表明交叉重塑是由着丝粒区域内CG甲基化的丧失驱动的。利用细胞遗传学方法,我们分析了met1减数分裂DNA双链断裂(DSB)位点,发现它们与野生型相比没有变化。我们提出,met1的染色体结构发生了改变,导致着丝粒近端的DSB无法成熟为干涉交叉。这些数据表明,DNA甲基化足以沉默交叉热点,并在沿染色体建立减数分裂重组区域中起关键作用。