Suppr超能文献

过量的活性氧是椎间盘退变的治疗靶点。

Excessive reactive oxygen species are therapeutic targets for intervertebral disc degeneration.

作者信息

Suzuki Satoshi, Fujita Nobuyuki, Hosogane Naobumi, Watanabe Kota, Ishii Ken, Toyama Yoshiaki, Takubo Keiyo, Horiuchi Keisuke, Miyamoto Takeshi, Nakamura Masaya, Matsumoto Morio

机构信息

Department of Orthopaedic Surgery, Keio University School of Medicine, 35 Shinanomachi, Shinjyuku-ku, Tokyo, 160-8582, Japan.

Department of Orthopaedic Surgery, National Defense Medical College, 3-2 Namiki, Tokorozawa, Saitama, 359-8513, Japan.

出版信息

Arthritis Res Ther. 2015 Nov 5;17:316. doi: 10.1186/s13075-015-0834-8.

Abstract

INTRODUCTION

Oxidative stress has been reported to be involved in numerous human diseases, including musculoskeletal disorders such as osteoarthritis. However, the interaction between intervertebral disc (IVD) degeneration and oxidative stress is not well understood. The purpose of the present study was to elucidate the contribution of oxidative stress to IVD degeneration and the efficacy of antioxidant treatment for degenerative discs.

METHODS

The expression level of an oxidative stress marker, nitrotyrosine, was assessed by immunohistochemistry and Western blotting. For evaluating intracellular reactive oxygen species (ROS) levels and oxidative stress in rat annulus fibrosus (AF) cells, flow cytometry and luciferase assay with an OKD48 construct were performed. The grade of IVD degeneration was assessed by magnetic resonance imaging and histological analysis.

RESULTS

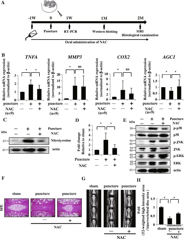
A high frequency of nitrotyrosine-positive cells was observed in rat and human degenerative discs. mRNA expression of catabolic factors such as tumor necrosis factor-alpha (TNF-alpha), matrix metalloprotease-3 (MMP-3), and cyclooxygenase-2 (COX-2) was significantly induced by treatment with H2O2 or buthionine sulfoximine, whereas that of aggrecan, an important chondrogenic proteoglycan, was reduced in a dose-dependent manner. Treatment with mitogen-activated protein kinase (MAPK) inhibitors blocked the inductive effect of excessive ROS on COX-2 mRNA expression. Western blotting confirmed the phosphorylation of MAPKs in H2O2 and BSO-treated AF cells. Conversely, we showed that TNF-α induced oxidative stress with increased intracellular ROS levels in AF cells. Treatment with the antioxidant N-acetyl cysteine (NAC) abrogated the catabolic effect of excessive ROS and TNF-alpha in vitro. Finally, we showed that oral administration of NAC prevented IVD degeneration in rat degenerative model.

CONCLUSIONS

A positive feedback loop was formed between excessive ROS and TNF-alpha in AF cells. Thus, oxidative stress contributes to the progression of IVD degeneration and NAC can be a therapeutic option for IVD degeneration.

摘要

引言

据报道,氧化应激与多种人类疾病有关,包括骨关节炎等肌肉骨骼疾病。然而,椎间盘(IVD)退变与氧化应激之间的相互作用尚未完全明确。本研究的目的是阐明氧化应激对IVD退变的作用以及抗氧化治疗对退变椎间盘的疗效。

方法

通过免疫组织化学和蛋白质印迹法评估氧化应激标志物硝基酪氨酸的表达水平。为了评估大鼠纤维环(AF)细胞内活性氧(ROS)水平和氧化应激,进行了流式细胞术和使用OKD48构建体的荧光素酶测定。通过磁共振成像和组织学分析评估IVD退变程度。

结果

在大鼠和人类退变椎间盘中观察到高频率的硝基酪氨酸阳性细胞。用H2O2或丁硫氨酸亚砜胺处理可显著诱导分解代谢因子如肿瘤坏死因子-α(TNF-α)、基质金属蛋白酶-3(MMP-3)和环氧化酶-2(COX-2)的mRNA表达,而重要的软骨蛋白聚糖聚集蛋白聚糖的表达则呈剂量依赖性降低。用丝裂原活化蛋白激酶(MAPK)抑制剂处理可阻断过量ROS对COX-2 mRNA表达的诱导作用。蛋白质印迹证实了H2O2和BSO处理的AF细胞中MAPKs的磷酸化。相反,我们发现TNF-α可诱导AF细胞内ROS水平升高从而导致氧化应激。用抗氧化剂N-乙酰半胱氨酸(NAC)处理可消除体外过量ROS和TNF-α的分解代谢作用。最后,我们发现口服NAC可预防大鼠退变模型中的IVD退变。

结论

AF细胞中过量ROS与TNF-α之间形成了正反馈环。因此,氧化应激促进了IVD退变的进展,NAC可作为IVD退变的一种治疗选择。

https://cdn.ncbi.nlm.nih.gov/pmc/blobs/bd16/4635526/de16fa516eed/13075_2015_834_Fig1_HTML.jpg

文献AI研究员

20分钟写一篇综述,助力文献阅读效率提升50倍。

立即体验

用中文搜PubMed

大模型驱动的PubMed中文搜索引擎

马上搜索

文档翻译

学术文献翻译模型,支持多种主流文档格式。

立即体验