Suppr超能文献

双转录组测序揭示了TLR4配体激活的骨髓来源巨噬细胞对BET抑制剂JQ1介导的炎症具有抗性。

Dual transcriptome sequencing reveals resistance of TLR4 ligand-activated bone marrow-derived macrophages to inflammation mediated by the BET inhibitor JQ1.

作者信息

Das Amitabh, Chai Jin Choul, Yang Chul-Su, Lee Young Seek, Das Nando Dulal, Jung Kyoung Hwa, Chai Young Gyu

机构信息

Department of Bionanotechnology, Hanyang University, Seoul, 133-791, Republic of Korea.

Department of Molecular &Life Sciences, Hanyang University, Ansan, 426-791, Republic of Korea.

出版信息

Sci Rep. 2015 Nov 19;5:16932. doi: 10.1038/srep16932.

Abstract

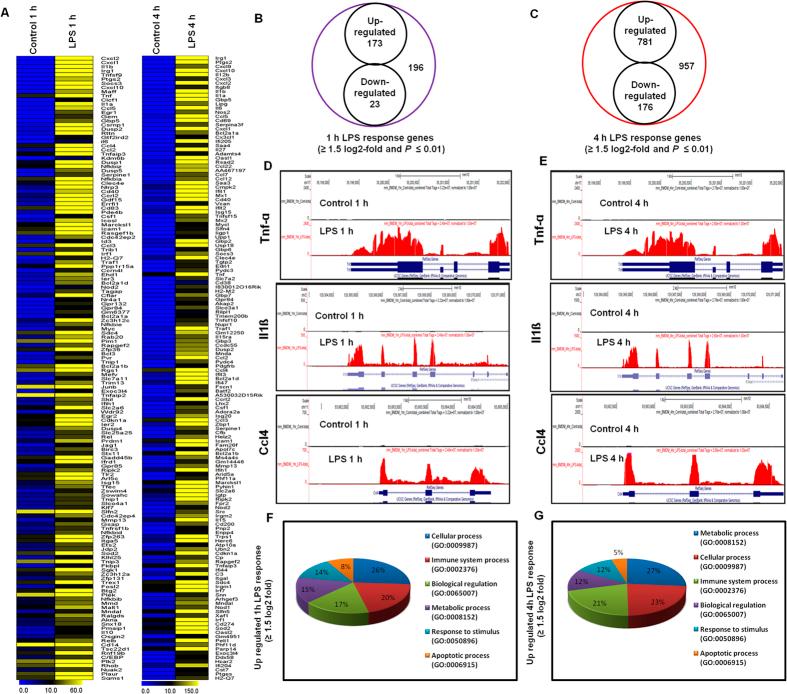
Persistent macrophage activation is associated with the expression of various pro-inflammatory genes, cytokines and chemokines, which may initiate or amplify inflammatory disorders. A novel synthetic BET inhibitor, JQ1, was proven to exert immunosuppressive activities in macrophages. However, a genome-wide search for JQ1 molecular targets has not been undertaken. The present study aimed at evaluating the anti-inflammatory function and underlying genes that are targeted by JQ1 in LPS-stimulated primary bone marrow-derived macrophages (BMDMs) using global transcriptomic RNA sequencing and quantitative real-time PCR. Among the annotated genes, transcriptional sequencing of BMDMs that were treated with JQ1 revealed a selective effect on LPS-induced gene expression in which the induction of cytokines/chemokines, interferon-stimulated genes, and prominent (transcription factors) TFs was suppressed. Additionally, we found that JQ1 reduced the expression of previously unidentified genes that are important in inflammation. Importantly, these inflammatory genes were not affected by JQ1 treatment alone. Furthermore, we confirmed that JQ1 reduced cytokines/chemokines in the supernatants of LPS treated BMDMs. Moreover, the biological pathways and gene ontology of the differentially expressed genes were determined in the JQ1 treatment of BMDMs. These unprecedented results suggest that the BET inhibitor JQ1 is a candidate for the prevention or therapeutic treatment of inflammatory disorders.

摘要

持续性巨噬细胞激活与多种促炎基因、细胞因子和趋化因子的表达相关,这些基因、因子可能引发或加剧炎症性疾病。一种新型合成的溴结构域和超末端结构域(BET)抑制剂JQ1,已被证明在巨噬细胞中具有免疫抑制活性。然而,尚未对JQ1的分子靶点进行全基因组搜索。本研究旨在利用全基因组转录组RNA测序和定量实时PCR,评估JQ1在脂多糖(LPS)刺激的原代骨髓来源巨噬细胞(BMDMs)中的抗炎功能及潜在靶点基因。在注释基因中,对用JQ1处理的BMDMs进行转录测序,发现其对LPS诱导的基因表达有选择性影响,其中细胞因子/趋化因子、干扰素刺激基因和重要转录因子(TFs)的诱导受到抑制。此外,我们发现JQ1降低了先前未鉴定出的在炎症中起重要作用的基因的表达。重要的是,这些炎症基因单独受JQ1处理影响不大。此外,我们证实JQ1降低了LPS处理的BMDMs上清液中的细胞因子/趋化因子水平。此外,还确定了JQ1处理BMDMs时差异表达基因的生物学途径和基因本体论。这些前所未有的结果表明,BET抑制剂JQ1是预防或治疗炎症性疾病的候选药物。

https://cdn.ncbi.nlm.nih.gov/pmc/blobs/f618/4652239/01563d1051a3/srep16932-f1.jpg

文献AI研究员

20分钟写一篇综述,助力文献阅读效率提升50倍。

立即体验

用中文搜PubMed

大模型驱动的PubMed中文搜索引擎

马上搜索

文档翻译

学术文献翻译模型,支持多种主流文档格式。

立即体验