Suppr超能文献

ERK8是一种新型的HuR激酶,它通过一种miR-21依赖机制调节肿瘤抑制因子PDCD4。

ERK8 is a novel HuR kinase that regulates tumour suppressor PDCD4 through a miR-21 dependent mechanism.

作者信息

Liwak-Muir Urszula, Dobson Christine C, Naing Thet, Wylie Quinlan, Chehade Lucia, Baird Stephen D, Chakraborty Pranesh K, Holcik Martin

机构信息

Molecular Biomedicine Program, Children's Hospital of Eastern Ontario Research Institute, Ottawa, ON, Canada.

Department of Pediatrics, University of Ottawa, Ottawa, ON, Canada.

出版信息

Oncotarget. 2016 Jan 12;7(2):1439-50. doi: 10.18632/oncotarget.6363.

Abstract

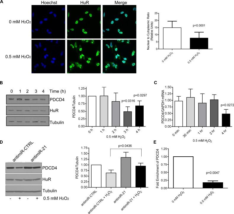
Programmed cell death 4 (PDCD4) is a tumour suppressor implicated in cancer development and progression and was recently identified as a repressor of cap-independent translation of specific genes involved in the regulation of apoptosis. We show that the RNA-binding protein HuR binds to the PDCD4 3'UTR to protect it from miR-21-induced silencing. However, following H2O2 treatment, PDCD4 mRNA is degraded via miR-21 binding. Importantly, we identify HuR as a novel substrate of the ERK8 kinase pathway in response to H2O2 treatment. We show that phosphorylation of HuR by ERK8 prevents it from binding to PDCD4 mRNA and allows miR-21-mediated degradation of PDCD4.

摘要

程序性细胞死亡4(PDCD4)是一种与癌症发生和发展相关的肿瘤抑制因子,最近被确定为参与细胞凋亡调控的特定基因的非帽依赖性翻译的抑制因子。我们发现RNA结合蛋白HuR与PDCD4的3'非翻译区(3'UTR)结合,保护其免受miR-21诱导的沉默。然而,在过氧化氢(H2O2)处理后,PDCD4 mRNA通过与miR-21结合而降解。重要的是,我们确定HuR是H2O2处理后ERK8激酶途径的一种新底物。我们表明,ERK8介导的HuR磷酸化阻止其与PDCD4 mRNA结合,并允许miR-21介导的PDCD4降解。

https://cdn.ncbi.nlm.nih.gov/pmc/blobs/4100/4811471/18aec428f8c7/oncotarget-07-1439-g001.jpg

文献AI研究员

20分钟写一篇综述,助力文献阅读效率提升50倍。

立即体验

用中文搜PubMed

大模型驱动的PubMed中文搜索引擎

马上搜索

文档翻译

学术文献翻译模型,支持多种主流文档格式。

立即体验