Suppr超能文献

灯盏花素调节成年大鼠脑缺血中微胶质细胞介导的TNC1星形胶质细胞反应和星形胶质细胞增生。

Scutellarin regulates microglia-mediated TNC1 astrocytic reaction and astrogliosis in cerebral ischemia in the adult rats.

作者信息

Fang Ming, Yuan Yun, Rangarajan Parakalan, Lu Jia, Wu Yajun, Wang Huadong, Wu Chunyun, Ling Eng-Ang

机构信息

Department of Emergency and Critical Care, Guangdong General Hospital, Guangdong Academy of Medical Sciences, Guangzhou, 510080, China.

Department of Anatomy, Yong Loo Lin School of Medicine, National University of Singapore, 4 Medical Drive, MD10, Singapore, 117594, Singapore.

出版信息

BMC Neurosci. 2015 Nov 25;16:84. doi: 10.1186/s12868-015-0219-6.

Abstract

BACKGROUND

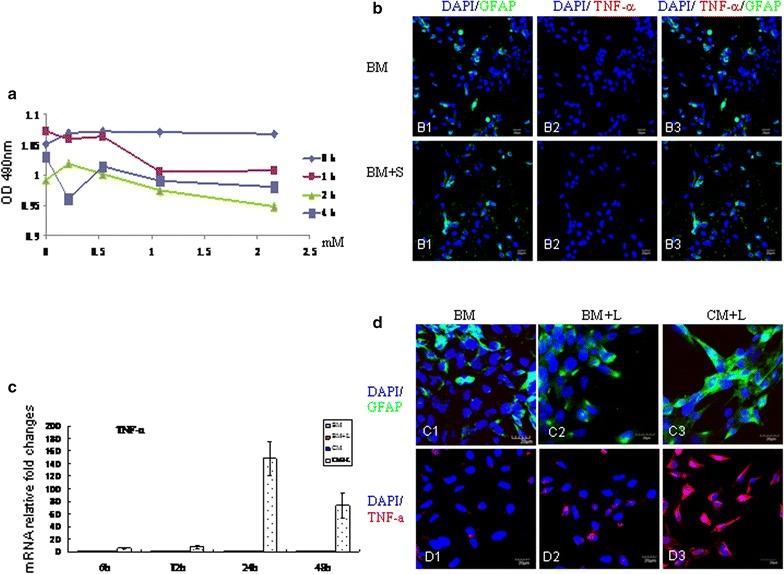
Scutellarin, an anti-inflammatory agent, effectively suppressed microglia activation in rats with middle cerebral artery occlusion (MCAO). Robust microglia activation, acute in onset, was followed by astrogliosis. This study was aimed to determine if scutellarin would also affect the reactive astrocytes that play an important role in tissue repair. Expression of GFAP and Notch-1 and its members: Notch receptor intracellular domain (NICD), and transcription factor hairy and enhancer of split-1 (HES-1), together with nestin and proinflammatory mediators was assessed by immunofluorescence staining in TNC1 astrocytes treated, respectively, with BV-2 conditioned medium (CM) and CM + lipopolysaccharide (LPS) (CM + L) serving as the controls, and conditioned medium derived from LPS-activated BV-2 cells pretreated with scutellarin (CM + SL). Study of the above biomarkers was then extended to reactive astrocytes in scutellarin injected MCAO rats.

RESULTS

TNC1 astrocytes remained relatively unreactive in terms of expression of different biomarkers to direct scutellarin treatment when compared with the control cells. In comparison to cells in the control medium (CM, CM + L), they responded vigorously to CM + SL as evidenced by the enhanced protein expression of GFAP, Notch-1, NICD and HES-1 coupled with that of nestin, TNF-α, IL-1β, and iNOS by Western and immunofluorescence analysis. Electron microscopy showed marked hypertrophy and cell expansion of TNC1 astrocytes bearing many filamentous processes indicative of enhanced astrocyte reaction when treated with CM + SL. In MCAO rats, scutellarin also augmented the expression of the above markers in reactive astrocytes; moreover, astrocytes were evidently hypertrophic.

CONCLUSIONS

The results suggest that scutellarin regulates astrogliosis; more importantly, it is microglia-mediated as demonstrated in vitro. Increased expression of Notch signaling in synchrony with nestin may be linked to proliferation and "de-differentiation" of reactive astrocytes; the significance of enhanced TNF-α, IL-1β and iNOS expression in reactive astrocytes by scutellarin may be neuroprotective but this remains speculative.

摘要

背景

灯盏花素作为一种抗炎剂,可有效抑制大脑中动脉闭塞(MCAO)大鼠的小胶质细胞激活。小胶质细胞的强烈激活起病急骤,随后会发生星形胶质细胞增生。本研究旨在确定灯盏花素是否也会影响在组织修复中起重要作用的反应性星形胶质细胞。通过免疫荧光染色分别评估在以BV-2条件培养基(CM)和CM +脂多糖(LPS)(CM + L)作为对照以及用灯盏花素预处理的LPS激活的BV-2细胞衍生的条件培养基(CM + SL)处理的TNC1星形胶质细胞中胶质纤维酸性蛋白(GFAP)、Notch-1及其成员Notch受体胞内结构域(NICD)、转录因子毛状分裂增强子1(HES-1)以及巢蛋白和促炎介质的表达。随后将上述生物标志物的研究扩展至灯盏花素注射的MCAO大鼠中的反应性星形胶质细胞。

结果

与对照细胞相比,TNC1星形胶质细胞对直接的灯盏花素处理在不同生物标志物的表达方面反应相对不明显。与对照培养基(CM、CM + L)中的细胞相比,它们对CM + SL反应强烈,蛋白质印迹和免疫荧光分析显示GFAP、Notch-1、NICD和HES-1以及巢蛋白、肿瘤坏死因子-α(TNF-α)、白细胞介素-1β(IL-1β)和诱导型一氧化氮合酶(iNOS)的表达增强。电子显微镜显示,用CM + SL处理时,TNC1星形胶质细胞出现明显肥大和细胞扩张,有许多丝状突起,表明星形胶质细胞反应增强。在MCAO大鼠中,灯盏花素也增加了反应性星形胶质细胞中上述标志物的表达;此外,星形胶质细胞明显肥大。

结论

结果表明灯盏花素可调节星形胶质细胞增生;更重要的是,如体外实验所示,其作用是由小胶质细胞介导的。Notch信号与巢蛋白同步增加的表达可能与反应性星形胶质细胞的增殖和“去分化”有关;灯盏花素使反应性星形胶质细胞中TNF-α、IL-1β和iNOS表达增强的意义可能具有神经保护作用,但这仍属推测。

https://cdn.ncbi.nlm.nih.gov/pmc/blobs/770f/4660684/d5db53f229e5/12868_2015_219_Fig1_HTML.jpg

文献AI研究员

20分钟写一篇综述,助力文献阅读效率提升50倍。

立即体验

用中文搜PubMed

大模型驱动的PubMed中文搜索引擎

马上搜索

文档翻译

学术文献翻译模型,支持多种主流文档格式。

立即体验