• 文献检索
  • 文档翻译
  • 深度研究
  • 学术资讯
  • Suppr Zotero 插件Zotero 插件
  • 邀请有礼
  • 套餐&价格
  • 历史记录
应用&插件
Suppr Zotero 插件Zotero 插件浏览器插件Mac 客户端Windows 客户端微信小程序
定价
高级版会员购买积分包购买API积分包
服务
文献检索文档翻译深度研究API 文档MCP 服务
关于我们
关于 Suppr公司介绍联系我们用户协议隐私条款
关注我们

Suppr 超能文献

核心技术专利:CN118964589B侵权必究
粤ICP备2023148730 号-1Suppr @ 2026

文献检索

告别复杂PubMed语法,用中文像聊天一样搜索,搜遍4000万医学文献。AI智能推荐,让科研检索更轻松。

立即免费搜索

文件翻译

保留排版,准确专业,支持PDF/Word/PPT等文件格式,支持 12+语言互译。

免费翻译文档

深度研究

AI帮你快速写综述,25分钟生成高质量综述,智能提取关键信息,辅助科研写作。

立即免费体验

源自患者的胶质母细胞瘤细胞对凋亡抑制蛋白拮抗剂比瑞那潘的治疗反应显示出显著的异质性。

Patient-derived glioblastoma cells show significant heterogeneity in treatment responses to the inhibitor-of-apoptosis-protein antagonist birinapant.

作者信息

Zakaria Z, Tivnan A, Flanagan L, Murray D W, Salvucci M, Stringer B W, Day B W, Boyd A W, Kögel D, Rehm M, O'Brien D F, Byrne A T, Prehn J H M

机构信息

Centre for Systems Medicine, Department of Physiology and Medical Physics, Royal College of Surgeons in Ireland, Dublin 2, Ireland.

National Centre for Neurosurgery, Beaumont Hospital, Dublin 9, Ireland.

出版信息

Br J Cancer. 2016 Jan 19;114(2):188-98. doi: 10.1038/bjc.2015.420. Epub 2015 Dec 10.

DOI:10.1038/bjc.2015.420
PMID:26657652
原文链接:https://pmc.ncbi.nlm.nih.gov/articles/PMC4815807/
Abstract

BACKGROUND

Resistance to temozolomide (TMZ) greatly limits chemotherapeutic effectiveness in glioblastoma (GBM). Here we analysed the ability of the Inhibitor-of-apoptosis-protein (IAP) antagonist birinapant to enhance treatment responses to TMZ in both commercially available and patient-derived GBM cells.

METHODS

Responses to TMZ and birinapant were analysed in a panel of commercial and patient-derived GBM cell lines using colorimetric viability assays, flow cytometry, morphological analysis and protein expression profiling of pro- and antiapoptotic proteins. Responses in vivo were analysed in an orthotopic xenograft GBM model.

RESULTS

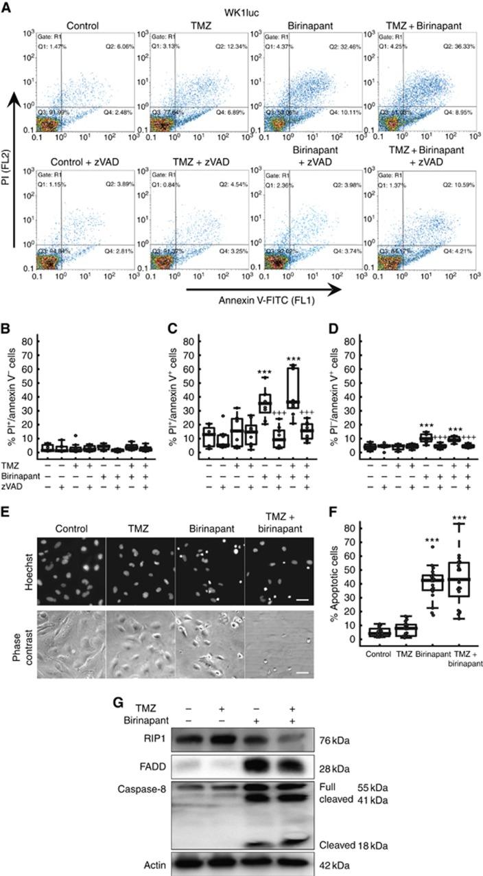
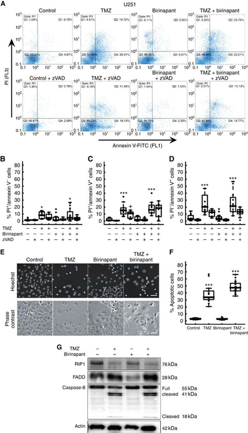
Single-agent treatment experiments categorised GBM cells into TMZ-sensitive cells, birinapant-sensitive cells, and cells that were insensitive to either treatment. Combination treatment allowed sensitisation to therapy in only a subset of resistant GBM cells. Cell death analysis identified three principal response patterns: Type A cells that readily activated caspase-8 and cell death in response to TMZ while addition of birinapant further sensitised the cells to TMZ-induced cell death; Type B cells that readily activated caspase-8 and cell death in response to birinapant but did not show further sensitisation with TMZ; and Type C cells that showed no significant cell death or moderately enhanced cell death in the combined treatment paradigm. Furthermore, in vivo, a Type C patient-derived cell line that was TMZ-insensitive in vitro and showed a strong sensitivity to TMZ and TMZ plus birinapant treatments.

CONCLUSIONS

Our results demonstrate remarkable differences in responses of patient-derived GBM cells to birinapant single and combination treatments, and suggest that therapeutic responses in vivo may be greatly affected by the tumour microenvironment.

摘要

背景

对替莫唑胺(TMZ)的耐药性极大地限制了胶质母细胞瘤(GBM)化疗的有效性。在此,我们分析了凋亡抑制蛋白(IAP)拮抗剂比瑞那潘增强市售及患者来源的GBM细胞对TMZ治疗反应的能力。

方法

使用比色法细胞活力测定、流式细胞术、形态学分析以及促凋亡和抗凋亡蛋白的蛋白质表达谱分析,在一组市售及患者来源的GBM细胞系中分析对TMZ和比瑞那潘(birinapant)的反应。在原位异种移植GBM模型中分析体内反应。

结果

单药治疗实验将GBM细胞分为TMZ敏感细胞、比瑞那潘敏感细胞以及对两种治疗均不敏感的细胞。联合治疗仅使一部分耐药GBM细胞对治疗敏感。细胞死亡分析确定了三种主要反应模式:A型细胞在对TMZ反应时容易激活半胱天冬酶 - 8并导致细胞死亡,而添加比瑞那潘进一步使细胞对TMZ诱导的细胞死亡敏感;B型细胞在对比瑞那潘反应时容易激活半胱天冬酶 - 8并导致细胞死亡,但对TMZ未表现出进一步的敏感性;C型细胞在联合治疗模式下未显示明显的细胞死亡或细胞死亡适度增强。此外,在体内,一种C型患者来源的细胞系在体外对TMZ不敏感,但对TMZ和TMZ加比瑞那潘治疗表现出强烈的敏感性。

结论

我们的结果表明患者来源的GBM细胞对比瑞那潘单药和联合治疗的反应存在显著差异,并表明体内治疗反应可能受到肿瘤微环境的极大影响。

https://cdn.ncbi.nlm.nih.gov/pmc/blobs/8019/4815807/b8742df006e4/bjc2015420f6.jpg
https://cdn.ncbi.nlm.nih.gov/pmc/blobs/8019/4815807/14bbfd0b0584/bjc2015420f1.jpg
https://cdn.ncbi.nlm.nih.gov/pmc/blobs/8019/4815807/b598c0a8a012/bjc2015420f2.jpg
https://cdn.ncbi.nlm.nih.gov/pmc/blobs/8019/4815807/26d0ed7faa05/bjc2015420f3.jpg
https://cdn.ncbi.nlm.nih.gov/pmc/blobs/8019/4815807/3f1641614b16/bjc2015420f4.jpg
https://cdn.ncbi.nlm.nih.gov/pmc/blobs/8019/4815807/671590b9b9da/bjc2015420f5.jpg
https://cdn.ncbi.nlm.nih.gov/pmc/blobs/8019/4815807/b8742df006e4/bjc2015420f6.jpg
https://cdn.ncbi.nlm.nih.gov/pmc/blobs/8019/4815807/14bbfd0b0584/bjc2015420f1.jpg
https://cdn.ncbi.nlm.nih.gov/pmc/blobs/8019/4815807/b598c0a8a012/bjc2015420f2.jpg
https://cdn.ncbi.nlm.nih.gov/pmc/blobs/8019/4815807/26d0ed7faa05/bjc2015420f3.jpg
https://cdn.ncbi.nlm.nih.gov/pmc/blobs/8019/4815807/3f1641614b16/bjc2015420f4.jpg
https://cdn.ncbi.nlm.nih.gov/pmc/blobs/8019/4815807/671590b9b9da/bjc2015420f5.jpg
https://cdn.ncbi.nlm.nih.gov/pmc/blobs/8019/4815807/b8742df006e4/bjc2015420f6.jpg

相似文献

1
Patient-derived glioblastoma cells show significant heterogeneity in treatment responses to the inhibitor-of-apoptosis-protein antagonist birinapant.源自患者的胶质母细胞瘤细胞对凋亡抑制蛋白拮抗剂比瑞那潘的治疗反应显示出显著的异质性。
Br J Cancer. 2016 Jan 19;114(2):188-98. doi: 10.1038/bjc.2015.420. Epub 2015 Dec 10.
2
NVP-BEZ235, a novel dual PI3K-mTOR inhibitor displays anti-glioma activity and reduces chemoresistance to temozolomide in human glioma cells.NVP-BEZ235,一种新型的双重 PI3K-mTOR 抑制剂,在人神经胶质瘤细胞中显示出抗神经胶质瘤活性,并降低替莫唑胺的化疗耐药性。
Cancer Lett. 2015 Oct 10;367(1):58-68. doi: 10.1016/j.canlet.2015.07.007. Epub 2015 Jul 15.
3
Inhibition of GSH synthesis potentiates temozolomide-induced bystander effect in glioblastoma.抑制 GSH 合成可增强替莫唑胺诱导的脑胶质瘤旁观者效应。
Cancer Lett. 2013 Apr 30;331(1):68-75. doi: 10.1016/j.canlet.2012.12.005. Epub 2012 Dec 12.
4
Smac mimetic Birinapant induces apoptosis and enhances TRAIL potency in inflammatory breast cancer cells in an IAP-dependent and TNF-α-independent mechanism.模拟 Smac 的 Birinapant 通过一种依赖 IAP 和不依赖 TNF-α的机制诱导炎症性乳腺癌细胞凋亡并增强 TRAIL 的效力。
Breast Cancer Res Treat. 2013 Jan;137(2):359-71. doi: 10.1007/s10549-012-2352-6. Epub 2012 Dec 7.
5
Rutin increases the cytotoxicity of temozolomide in glioblastoma via autophagy inhibition.芦丁通过抑制自噬增加替莫唑胺对胶质母细胞瘤的细胞毒性。
J Neurooncol. 2017 May;132(3):393-400. doi: 10.1007/s11060-017-2387-y. Epub 2017 Mar 14.
6
Connexin 43 Inhibition Sensitizes Chemoresistant Glioblastoma Cells to Temozolomide.连接蛋白43抑制使化疗耐药的胶质母细胞瘤细胞对替莫唑胺敏感。
Cancer Res. 2016 Jan 1;76(1):139-49. doi: 10.1158/0008-5472.CAN-15-1286. Epub 2015 Nov 5.
7
Sensitization of glioblastoma cells to TRAIL-induced apoptosis by IAP- and Bcl-2 antagonism.通过 IAP 和 Bcl-2 拮抗作用使胶质母细胞瘤细胞对 TRAIL 诱导的细胞凋亡敏感。
Cell Death Dis. 2018 Nov 1;9(11):1112. doi: 10.1038/s41419-018-1160-2.
8
Erastin sensitizes glioblastoma cells to temozolomide by restraining xCT and cystathionine-γ-lyase function.艾拉斯汀通过抑制xCT和胱硫醚-γ-裂解酶的功能,使胶质母细胞瘤细胞对替莫唑胺敏感。
Oncol Rep. 2015 Mar;33(3):1465-74. doi: 10.3892/or.2015.3712. Epub 2015 Jan 13.
9
Smac mimetic sensitizes glioblastoma cells to Temozolomide-induced apoptosis in a RIP1- and NF-κB-dependent manner.模拟物 Smac 以依赖于 RIP1 和 NF-κB 的方式使胶质母细胞瘤细胞对替莫唑胺诱导的细胞凋亡敏感。
Oncogene. 2013 Feb 21;32(8):988-97. doi: 10.1038/onc.2012.108. Epub 2012 Apr 2.
10
Dual mTORC1/2 blockade inhibits glioblastoma brain tumor initiating cells in vitro and in vivo and synergizes with temozolomide to increase orthotopic xenograft survival.双重 mTORC1/2 阻断在体外和体内抑制胶质母细胞瘤起始细胞,并与替莫唑胺协同作用,增加原位异种移植的存活。
Clin Cancer Res. 2014 Nov 15;20(22):5756-67. doi: 10.1158/1078-0432.CCR-13-3389. Epub 2014 Oct 14.

引用本文的文献

1
Opportunities and challenges for patient-derived models of brain tumors in functional precision medicine.功能性精准医学中脑肿瘤患者衍生模型的机遇与挑战
NPJ Precis Oncol. 2025 Feb 14;9(1):47. doi: 10.1038/s41698-025-00832-w.
2
The role of E3 ubiquitin ligases in the development and progression of glioblastoma.E3 泛素连接酶在胶质母细胞瘤发生发展中的作用。
Cell Death Differ. 2021 Feb;28(2):522-537. doi: 10.1038/s41418-020-00696-6. Epub 2021 Jan 11.
3
Data-driven prioritization and preclinical evaluation of therapeutic targets in glioblastoma.

本文引用的文献

1
PEITC induces apoptosis of Human Brain Glioblastoma GBM8401 Cells through the extrinsic- and intrinsic -signaling pathways.萝卜硫素通过外源性和内源性信号通路诱导人脑胶质母细胞瘤GBM8401细胞凋亡。
Neurochem Int. 2015 Feb;81:32-40. doi: 10.1016/j.neuint.2015.01.001. Epub 2015 Jan 9.
2
Combination effects of SMAC mimetic birinapant with TNFα, TRAIL, and docetaxel in preclinical models of HNSCC.SMAC模拟物比瑞那潘与TNFα、TRAIL和多西他赛在头颈部鳞状细胞癌临床前模型中的联合效应
Laryngoscope. 2015 Mar;125(3):E118-24. doi: 10.1002/lary.25056. Epub 2014 Nov 28.
3
Small-molecule SMAC mimetics as new cancer therapeutics.
胶质母细胞瘤中治疗靶点的数据驱动优先级排序和临床前评估
Neurooncol Adv. 2020 Nov 5;2(1):vdaa151. doi: 10.1093/noajnl/vdaa151. eCollection 2020 Jan-Dec.
4
Molecular subtype-specific responses of colon cancer cells to the SMAC mimetic Birinapant.结肠癌细胞对 SMAC 模拟物 Birinapant 的分子亚型特异性反应。
Cell Death Dis. 2020 Nov 30;11(11):1020. doi: 10.1038/s41419-020-03232-z.
5
Voltage-gated ion channels mediate the electrotaxis of glioblastoma cells in a hybrid PMMA/PDMS microdevice.电压门控离子通道介导胶质母细胞瘤细胞在聚甲基丙烯酸甲酯/聚二甲基硅氧烷混合微器件中的电趋性。
APL Bioeng. 2020 Jul 1;4(3):036102. doi: 10.1063/5.0004893. eCollection 2020 Sep.
6
Convergence of pathway analysis and pattern recognition predicts sensitization to latest generation TRAIL therapeutics by IAP antagonism.通路分析与模式识别的融合预测了 IAP 拮抗作用对最新一代 TRAIL 治疗药物的敏感性。
Cell Death Differ. 2020 Aug;27(8):2417-2432. doi: 10.1038/s41418-020-0512-5. Epub 2020 Feb 21.
7
System-based approaches as prognostic tools for glioblastoma.基于系统的方法作为胶质母细胞瘤的预后工具。
BMC Cancer. 2019 Nov 12;19(1):1092. doi: 10.1186/s12885-019-6280-2.
8
A reference collection of patient-derived cell line and xenograft models of proneural, classical and mesenchymal glioblastoma.成神经管细胞瘤、经典型和间充质神经胶质瘤患者来源细胞系和异种移植模型参考集。
Sci Rep. 2019 Mar 20;9(1):4902. doi: 10.1038/s41598-019-41277-z.
9
Sensitization of glioblastoma cells to TRAIL-induced apoptosis by IAP- and Bcl-2 antagonism.通过 IAP 和 Bcl-2 拮抗作用使胶质母细胞瘤细胞对 TRAIL 诱导的细胞凋亡敏感。
Cell Death Dis. 2018 Nov 1;9(11):1112. doi: 10.1038/s41419-018-1160-2.
10
Cell death-based treatment of glioblastoma.基于细胞死亡的脑胶质瘤治疗方法。
Cell Death Dis. 2018 Jan 25;9(2):121. doi: 10.1038/s41419-017-0021-8.
小分子SMAC模拟物作为新型癌症治疗药物。
Pharmacol Ther. 2014 Oct;144(1):82-95. doi: 10.1016/j.pharmthera.2014.05.007. Epub 2014 May 16.
4
Micro-environment causes reversible changes in DNA methylation and mRNA expression profiles in patient-derived glioma stem cells.微环境导致患者来源的神经胶质瘤干细胞中的 DNA 甲基化和 mRNA 表达谱发生可逆变化。
PLoS One. 2014 Apr 11;9(4):e94045. doi: 10.1371/journal.pone.0094045. eCollection 2014.
5
Birinapant, a smac-mimetic with improved tolerability for the treatment of solid tumors and hematological malignancies.比拉帕尼,一种模拟 SMAC 的药物,具有更好的耐受性,可用于治疗实体瘤和血液系统恶性肿瘤。
J Med Chem. 2014 May 8;57(9):3666-77. doi: 10.1021/jm500176w. Epub 2014 Apr 15.
6
Birinapant (TL32711), a bivalent SMAC mimetic, targets TRAF2-associated cIAPs, abrogates TNF-induced NF-κB activation, and is active in patient-derived xenograft models.比瑞那潘(TL32711),一种双价的SMAC模拟物,作用于与TRAF2相关的细胞凋亡抑制蛋白,消除肿瘤坏死因子诱导的核因子κB激活,并且在患者来源的异种移植模型中具有活性。
Mol Cancer Ther. 2014 Apr;13(4):867-79. doi: 10.1158/1535-7163.MCT-13-0798. Epub 2014 Feb 21.
7
Fas, FasL, and cleaved caspases 8 and 3 in glioblastomas: a tissue microarray-based study.胶质母细胞瘤中Fas、FasL以及裂解的半胱天冬酶8和3:一项基于组织芯片的研究
Pathol Res Pract. 2014 May;210(5):267-73. doi: 10.1016/j.prp.2013.12.012. Epub 2014 Jan 30.
8
Synergistic targeting of AML stem/progenitor cells with IAP antagonist birinapant and demethylating agents.联合应用 IAP 拮抗剂 birinapant 和去甲基化剂靶向治疗 AML 干细胞/祖细胞。
J Natl Cancer Inst. 2014 Feb;106(2):djt440. doi: 10.1093/jnci/djt440.
9
Molecular pathways: targeting inhibitor of apoptosis proteins in cancer--from molecular mechanism to therapeutic application.分子通路:靶向肿瘤细胞中的凋亡抑制蛋白——从分子机制到治疗应用。
Clin Cancer Res. 2014 Jan 15;20(2):289-95. doi: 10.1158/1078-0432.CCR-13-0227. Epub 2013 Nov 22.
10
The tumor suppressor microRNA, miR-124a, is regulated by epigenetic silencing and by the transcriptional factor, REST in glioblastoma.肿瘤抑制性微小RNA,即miR-124a,在胶质母细胞瘤中受表观遗传沉默以及转录因子REST的调控。
Tumour Biol. 2014 Feb;35(2):1459-65. doi: 10.1007/s13277-013-1200-6. Epub 2013 Sep 26.