Suppr超能文献

MICAL2是一种新型人类癌症基因,可控制间充质向上皮转化,参与癌症生长和侵袭。

MICAL2 is a novel human cancer gene controlling mesenchymal to epithelial transition involved in cancer growth and invasion.

作者信息

Mariotti Sara, Barravecchia Ivana, Vindigni Carla, Pucci Angela, Balsamo Michele, Libro Rosaliana, Senchenko Vera, Dmitriev Alexey, Jacchetti Emanuela, Cecchini Marco, Roviello Franco, Lai Michele, Broccoli Vania, Andreazzoli Massimiliano, Mazzanti Chiara M, Angeloni Debora

机构信息

Institute of Life Sciences, Scuola Superiore Sant'Anna, 56124 Pisa, Italy.

U.O.C. Anatomia Patologica, Azienda Ospedaliera Universitaria Senese, Policlinico Le Scotte, 53100 Siena, Italy.

出版信息

Oncotarget. 2016 Jan 12;7(2):1808-25. doi: 10.18632/oncotarget.6577.

Abstract

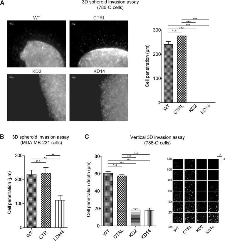
The MICAL (Molecules Interacting with CasL) proteins catalyze actin oxidation-reduction reactions destabilizing F-actin in cytoskeletal dynamics. Here we show for the first time that MICAL2 mRNA is significantly over-expressed in aggressive, poorly differentiated/undifferentiated, primary human epithelial cancers (gastric and renal). Immunohistochemistry showed MICAL2-positive cells on the cancer invasive front and in metastasizing cancer cells inside emboli, but not at sites of metastasis, suggesting MICAL2 expression was 'on' in a subpopulation of primary cancer cells seemingly detaching from the tissue of origin, enter emboli and travel to distant sites, and was turned 'off' upon homing at metastatic sites. In vitro, MICAL2 knock-down resulted in mesenchymal to epithelial transition, reduction of viability, and loss of motility and invasion properties of human cancer cells. Moreover, expression of MICAL2 cDNA in MICAL2-depleted cells induced epithelial to mesenchymal transition. Altogether our data indicate that MICAL2 over-expression is associated with cancer progression and metastatic disease. MICAL2 might be an important regulator of epithelial to mesenchymal transition and therefore a promising target for anti-metastatic therapy.

摘要

MICAL(与CasL相互作用的分子)蛋白催化肌动蛋白氧化还原反应,在细胞骨架动力学中使F-肌动蛋白不稳定。在此,我们首次表明,MICAL2 mRNA在侵袭性、低分化/未分化的原发性人类上皮癌(胃癌和肾癌)中显著过表达。免疫组织化学显示,在癌侵袭前沿以及栓子内转移癌细胞中存在MICAL2阳性细胞,但在转移部位未见,这表明MICAL2在原发性癌细胞亚群中表达,这些细胞似乎脱离原发组织,进入栓子并转移至远处部位,而在归巢至转移部位时表达被“关闭”。在体外,敲低MICAL2导致人癌细胞发生间充质向上皮转化、活力降低以及运动和侵袭特性丧失。此外,在MICAL2缺失的细胞中表达MICAL2 cDNA可诱导上皮向间充质转化。我们的数据总体表明,MICAL2过表达与癌症进展和转移疾病相关。MICAL2可能是上皮向间充质转化的重要调节因子,因此是抗转移治疗的一个有前景的靶点。

https://cdn.ncbi.nlm.nih.gov/pmc/blobs/2f05/4811499/6dd49ca32668/oncotarget-07-1808-g001.jpg

相似文献

2
MICAL2 is a novel nucleocytoplasmic shuttling protein promoting cancer invasion and growth of lung adenocarcinoma.
Cancer Lett. 2020 Jul 28;483:75-86. doi: 10.1016/j.canlet.2020.04.019. Epub 2020 Apr 28.
4
MICAL2 is expressed in cancer associated neo-angiogenic capillary endothelia and it is required for endothelial cell viability, motility and VEGF response.
Biochim Biophys Acta Mol Basis Dis. 2019 Sep 1;1865(9):2111-2124. doi: 10.1016/j.bbadis.2019.04.008. Epub 2019 Apr 18.
5
5-Lipoxygenase promotes epithelial-mesenchymal transition through the ERK signaling pathway in gastric cancer.
J Gastroenterol Hepatol. 2021 Feb;36(2):455-466. doi: 10.1111/jgh.15184. Epub 2020 Aug 17.
6
Silencing of MICAL-L2 suppresses malignancy of ovarian cancer by inducing mesenchymal-epithelial transition.
Cancer Lett. 2015 Jul 10;363(1):71-82. doi: 10.1016/j.canlet.2015.04.002. Epub 2015 Apr 9.
7
8
A novel oncogenic seRNA promotes nasopharyngeal carcinoma metastasis.
Cell Death Dis. 2022 Apr 23;13(4):401. doi: 10.1038/s41419-022-04846-1.
9
MICAL2 Contributes to Gastric Cancer Cell Proliferation by Promoting YAP Dephosphorylation and Nuclear Translocation.
Oxid Med Cell Longev. 2021 Oct 5;2021:9955717. doi: 10.1155/2021/9955717. eCollection 2021.
10
A research of STEAP1 regulated gastric cancer cell proliferation, migration and invasion in vitro and in vivos.
J Cell Mol Med. 2020 Dec;24(24):14217-14230. doi: 10.1111/jcmm.16038. Epub 2020 Oct 30.

引用本文的文献

3
Structural insights into the roles of PARP4 and NAD binding in the human vault cage.
Nat Commun. 2025 Jul 21;16(1):6724. doi: 10.1038/s41467-025-61981-x.
4
Redox and actin, a fascinating story.
Redox Biol. 2025 Jun;83:103630. doi: 10.1016/j.redox.2025.103630. Epub 2025 Apr 12.
5
Molecular pathological approach to cancer epigenomics and its clinical application.
Pathol Int. 2024 Apr;74(4):167-186. doi: 10.1111/pin.13418. Epub 2024 Mar 14.
7
Gas6-Axl Signaling Induces SRF/MRTF-A Gene Transcription via MICAL2.
Genes (Basel). 2023 Dec 18;14(12):2231. doi: 10.3390/genes14122231.
8
MICAL-mediated oxidation of actin and its effects on cytoskeletal and cellular dynamics.
Front Cell Dev Biol. 2023 Feb 17;11:1124202. doi: 10.3389/fcell.2023.1124202. eCollection 2023.

本文引用的文献

1
The Ciliopathy Protein CC2D2A Associates with NINL and Functions in RAB8-MICAL3-Regulated Vesicle Trafficking.
PLoS Genet. 2015 Oct 20;11(10):e1005575. doi: 10.1371/journal.pgen.1005575. eCollection 2015 Oct.
2
Silencing of MICAL-L2 suppresses malignancy of ovarian cancer by inducing mesenchymal-epithelial transition.
Cancer Lett. 2015 Jul 10;363(1):71-82. doi: 10.1016/j.canlet.2015.04.002. Epub 2015 Apr 9.
3
Dihydropyrimidine accumulation is required for the epithelial-mesenchymal transition.
Cell. 2014 Aug 28;158(5):1094-1109. doi: 10.1016/j.cell.2014.07.032.
4
Regulation of Src trafficking and activation by the endocytic regulatory proteins MICAL-L1 and EHD1.
J Cell Sci. 2014 Apr 15;127(Pt 8):1684-98. doi: 10.1242/jcs.133892. Epub 2014 Jan 30.
5
Redox modification of nuclear actin by MICAL-2 regulates SRF signaling.
Cell. 2014 Jan 30;156(3):563-76. doi: 10.1016/j.cell.2013.12.035. Epub 2014 Jan 16.
6
Actin dynamics, architecture, and mechanics in cell motility.
Physiol Rev. 2014 Jan;94(1):235-63. doi: 10.1152/physrev.00018.2013.
8
Spatiotemporal regulation of epithelial-mesenchymal transition is essential for squamous cell carcinoma metastasis.
Cancer Cell. 2012 Dec 11;22(6):725-36. doi: 10.1016/j.ccr.2012.09.022. Epub 2012 Nov 29.
9
Metastatic colonization requires the repression of the epithelial-mesenchymal transition inducer Prrx1.
Cancer Cell. 2012 Dec 11;22(6):709-24. doi: 10.1016/j.ccr.2012.10.012. Epub 2012 Nov 29.
10
Classifying collective cancer cell invasion.
Nat Cell Biol. 2012 Aug;14(8):777-83. doi: 10.1038/ncb2548.

文献AI研究员

20分钟写一篇综述,助力文献阅读效率提升50倍。

立即体验

用中文搜PubMed

大模型驱动的PubMed中文搜索引擎

马上搜索

文档翻译

学术文献翻译模型,支持多种主流文档格式。

立即体验