Suppr超能文献

REST/NRSF基因敲低改变人类胚胎干细胞的存活、谱系分化和信号传导

REST/NRSF Knockdown Alters Survival, Lineage Differentiation and Signaling in Human Embryonic Stem Cells.

作者信息

Thakore-Shah Kaushali, Koleilat Tasneem, Jan Majib, John Alan, Pyle April D

机构信息

Molecular Biology Institute, University of California Los Angeles, Los Angeles, CA, 90095, United States of America.

California State University, Northridge, CA, 91325, United States of America.

出版信息

PLoS One. 2015 Dec 21;10(12):e0145280. doi: 10.1371/journal.pone.0145280. eCollection 2015.

Abstract

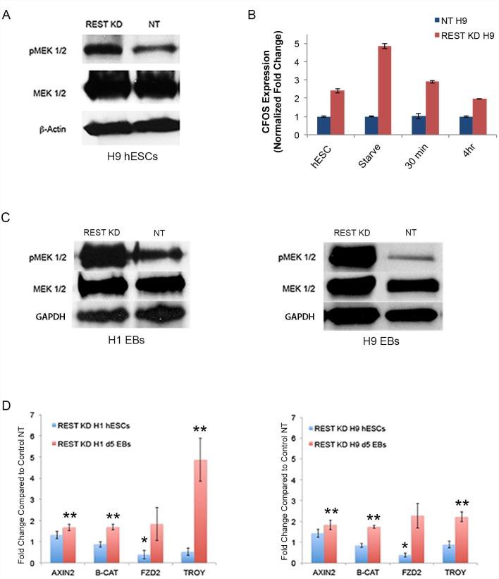
REST (RE1 silencing transcription factor), also known as NRSF (neuron-restrictive silencer factor), is a well-known transcriptional repressor of neural genes in non-neural tissues and stem cells. Dysregulation of REST activity is thought to play a role in diverse diseases including epilepsy, cancer, Down's syndrome and Huntington's disease. The role of REST/NRSF in control of human embryonic stem cell (hESC) fate has never been examined. To evaluate the role of REST in hESCs we developed an inducible REST knockdown system and examined both growth and differentiation over short and long term culture. Interestingly, we have found that altering REST levels in multiple hESC lines does not result in loss of self-renewal but instead leads to increased survival. During differentiation, REST knockdown resulted in increased MAPK/ERK and WNT signaling and increased expression of mesendoderm differentiation markers. Therefore we have uncovered a new role for REST in regulation of growth and early differentiation decisions in human embryonic stem cells.

摘要

REST(RE1沉默转录因子),也被称为NRSF(神经元限制性沉默因子),是一种在非神经组织和干细胞中广为人知的神经基因转录抑制因子。REST活性失调被认为在多种疾病中起作用,包括癫痫、癌症、唐氏综合征和亨廷顿舞蹈症。REST/NRSF在控制人类胚胎干细胞(hESC)命运中的作用从未被研究过。为了评估REST在hESC中的作用,我们开发了一种可诱导的REST敲低系统,并在短期和长期培养中研究了其生长和分化情况。有趣的是,我们发现改变多个hESC系中的REST水平不会导致自我更新能力丧失,反而会提高细胞存活率。在分化过程中,REST敲低导致MAPK/ERK和WNT信号增强以及中胚层分化标志物的表达增加。因此,我们发现了REST在调节人类胚胎干细胞生长和早期分化决定中的新作用。

https://cdn.ncbi.nlm.nih.gov/pmc/blobs/780a/4699193/34cdff71f515/pone.0145280.g001.jpg

相似文献

1
REST/NRSF Knockdown Alters Survival, Lineage Differentiation and Signaling in Human Embryonic Stem Cells.
PLoS One. 2015 Dec 21;10(12):e0145280. doi: 10.1371/journal.pone.0145280. eCollection 2015.
2
Brain REST/NRSF Is Not Only a Silent Repressor but Also an Active Protector.
Mol Neurobiol. 2017 Jan;54(1):541-550. doi: 10.1007/s12035-015-9658-4. Epub 2016 Jan 7.
3
Corepressor for element-1-silencing transcription factor preferentially mediates gene networks underlying neural stem cell fate decisions.
Proc Natl Acad Sci U S A. 2010 Sep 21;107(38):16685-90. doi: 10.1073/pnas.0906917107. Epub 2010 Sep 7.
4
NRSF downregulation induces neuronal differentiation in mouse embryonic stem cells.
Differentiation. 2009 Jan;77(1):19-28. doi: 10.1016/j.diff.2008.09.001. Epub 2008 Oct 31.
6
Genome-wide identification of target genes repressed by the zinc finger transcription factor REST/NRSF in the HEK 293 cell line.
Acta Biochim Biophys Sin (Shanghai). 2009 Dec;41(12):1008-17. doi: 10.1093/abbs/gmp095.
7
REST-VP16 activates multiple neuronal differentiation genes in human NT2 cells.
Nucleic Acids Res. 2000 Sep 1;28(17):3403-10. doi: 10.1093/nar/28.17.3403.
9
Regulation of human tyrosine hydroxylase gene by neuron-restrictive silencer factor.
Biochem Biophys Res Commun. 2006 Jul 28;346(2):426-35. doi: 10.1016/j.bbrc.2006.05.142. Epub 2006 Jun 2.

引用本文的文献

2
REST Is Not Resting: REST/NRSF in Health and Disease.
Biomolecules. 2023 Oct 2;13(10):1477. doi: 10.3390/biom13101477.
3
Clinics and genetic background of hereditary gingival fibromatosis.
Orphanet J Rare Dis. 2021 Nov 24;16(1):492. doi: 10.1186/s13023-021-02104-9.
4
Towards a Quantitative Understanding of Cell Identity.
Trends Cell Biol. 2018 Dec;28(12):1030-1048. doi: 10.1016/j.tcb.2018.09.002. Epub 2018 Oct 8.
6
By up-regulating μ- and δ-opioid receptors, neuron-restrictive silencer factor knockdown promotes neurological recovery after ischemia.
Oncotarget. 2017 May 23;8(60):101012-101025. doi: 10.18632/oncotarget.18195. eCollection 2017 Nov 24.
7
REST Final-Exon-Truncating Mutations Cause Hereditary Gingival Fibromatosis.
Am J Hum Genet. 2017 Jul 6;101(1):149-156. doi: 10.1016/j.ajhg.2017.06.006.
9
Goldmine integrates information placing genomic ranges into meaningful biological contexts.
Nucleic Acids Res. 2016 Jul 8;44(12):5550-6. doi: 10.1093/nar/gkw477. Epub 2016 Jun 1.

本文引用的文献

1
REST and stress resistance in ageing and Alzheimer's disease.
Nature. 2014 Mar 27;507(7493):448-54. doi: 10.1038/nature13163. Epub 2014 Mar 19.
2
ChIP-Seq Data Mining: Remarkable Differences in NRSF/REST Target Genes between Human ESC and ESC-Derived Neurons.
Bioinform Biol Insights. 2013 Dec 1;7:357-68. doi: 10.4137/BBI.S13279. eCollection 2013.
6
Pdgfrα and Flk1 are direct target genes of Mixl1 in differentiating embryonic stem cells.
Stem Cell Res. 2012 Mar;8(2):165-79. doi: 10.1016/j.scr.2011.09.007. Epub 2011 Oct 8.
7
Genetic ablation of Rest leads to in vitro-specific derepression of neuronal genes during neurogenesis.
Development. 2012 Feb;139(4):667-77. doi: 10.1242/dev.072272. Epub 2012 Jan 12.
8
FGF signalling inhibits neural induction in human embryonic stem cells.
EMBO J. 2011 Nov 15;30(24):4874-84. doi: 10.1038/emboj.2011.407.
10
Altered patterns of differentiation in karyotypically abnormal human embryonic stem cells.
Int J Dev Biol. 2011;55(2):175-80. doi: 10.1387/ijdb.103177af.

文献AI研究员

20分钟写一篇综述,助力文献阅读效率提升50倍。

立即体验

用中文搜PubMed

大模型驱动的PubMed中文搜索引擎

马上搜索

文档翻译

学术文献翻译模型,支持多种主流文档格式。

立即体验