Suppr超能文献

转谷氨酰胺酶2与丙酮酸激酶同工酶M2在自噬调节中的相互作用。

The transglutaminase type 2 and pyruvate kinase isoenzyme M2 interplay in autophagy regulation.

作者信息

Altuntas Sara, Rossin Federica, Marsella Claudia, D'Eletto Manuela, Diaz-Hidalgo Laura, Farrace Maria Grazia, Campanella Michelangelo, Antonioli Manuela, Fimia Gian Maria, Piacentini Mauro

机构信息

Department of Biology, University of Rome "Tor Vergata", Rome, Italy.

Department of Comparative Biomedical Sciences, The Royal Veterinary College London and UCL Consortium for Mitochondrial Research, London, UK.

出版信息

Oncotarget. 2015 Dec 29;6(42):44941-54. doi: 10.18632/oncotarget.6759.

Abstract

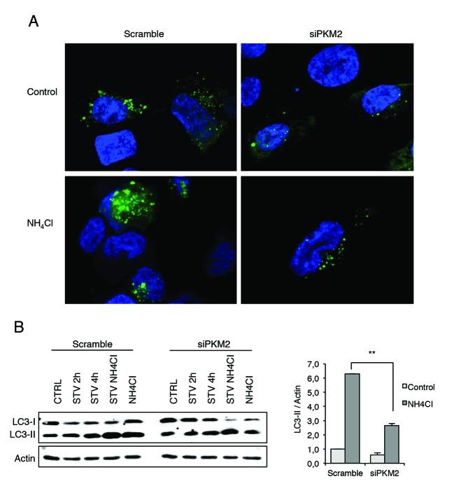
Autophagy is a self-degradative physiological process by which the cell removes worn-out or damaged components. Constant at basal level it may become highly active in response to cellular stress. The type 2 transglutaminase (TG2), which accumulates under stressful cell conditions, plays an important role in the regulation of autophagy and cells lacking this enzyme display impaired autophagy/mitophagy and a consequent shift their metabolism to glycolysis. To further define the molecular partners of TG2 involved in these cellular processes, we analysed the TG2 interactome under normal and starved conditions discovering that TG2 interacts with various proteins belonging to different functional categories. Herein we show that TG2 interacts with pyruvate kinase M2 (PKM2), a rate limiting enzyme of glycolysis which is responsible for maintaining a glycolytic phenotype in malignant cells and displays non metabolic functions, including transcriptional co-activation and protein kinase activity. Interestingly, the ablation of PKM2 led to the decrease of intracellular TG2's transamidating activity paralleled by an increase of its tyrosine phosphorylation. Along with this, a significant decrease of ULK1 and Beclin1 was also recorded, thus suggesting a block in the upstream regulation of autophagosome formation. These data suggest that the PKM2/TG2 interplay plays an important role in the regulation of autophagy in particular under cellular stressful conditions such as those displayed by cancer cells.

摘要

自噬是一种自我降解的生理过程,通过该过程细胞可清除陈旧或受损的成分。自噬在基础水平保持恒定,但在细胞应激时可能会变得高度活跃。2型转谷氨酰胺酶(TG2)在应激细胞条件下会积累,在自噬调节中起重要作用,缺乏这种酶的细胞表现出自噬/线粒体自噬受损,其代谢因而转向糖酵解。为了进一步确定参与这些细胞过程的TG2分子伴侣,我们分析了正常和饥饿条件下的TG2相互作用组,发现TG2与属于不同功能类别的各种蛋白质相互作用。在此我们表明,TG2与丙酮酸激酶M2(PKM2)相互作用,PKM2是糖酵解的限速酶,负责维持恶性细胞中的糖酵解表型,并具有非代谢功能,包括转录共激活和蛋白激酶活性。有趣的是,PKM2的缺失导致细胞内TG2转酰胺活性降低,同时其酪氨酸磷酸化增加。与此同时,ULK1和Beclin1也显著减少,因此表明自噬体形成的上游调节受阻。这些数据表明,PKM2/TG2相互作用在自噬调节中起重要作用,特别是在癌细胞所表现出的细胞应激条件下。

https://cdn.ncbi.nlm.nih.gov/pmc/blobs/1fae/4792602/26f0d0f12268/oncotarget-06-44941-g001.jpg

文献AI研究员

20分钟写一篇综述,助力文献阅读效率提升50倍。

立即体验

用中文搜PubMed

大模型驱动的PubMed中文搜索引擎

马上搜索

文档翻译

学术文献翻译模型,支持多种主流文档格式。

立即体验