Suppr超能文献

内源性二氧化硫通过抑制血管平滑肌细胞中的TGF-β/Smad信号通路减轻胶原重塑。

Endogenous sulfur dioxide alleviates collagen remodeling via inhibiting TGF-β/Smad pathway in vascular smooth muscle cells.

作者信息

Huang Yaqian, Shen Zhizhou, Chen Qinghua, Huang Pan, Zhang Heng, Du Shuxu, Geng Bin, Zhang Chunyu, Li Kun, Tang Chaoshu, Du Junbao, Jin Hongfang

机构信息

Department of Pediatrics, Peking University First Hospital, Beijing 100034, P. R. China.

Department of Endocrinology, Beijing Chao-Yang Hospital, Capital Medical University, Beijing 100020, P. R. China.

出版信息

Sci Rep. 2016 Jan 14;6:19503. doi: 10.1038/srep19503.

Abstract

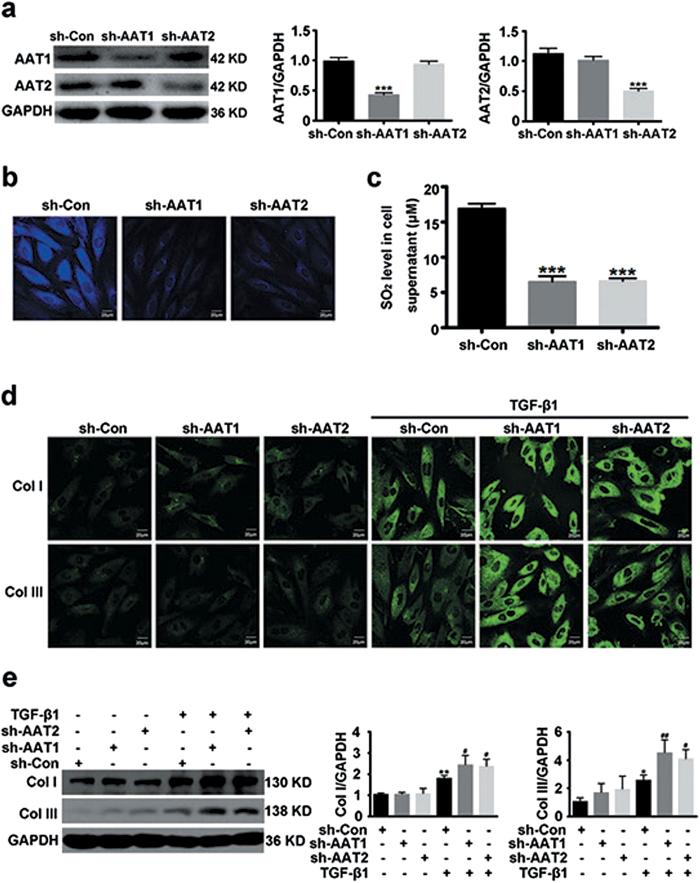
The study was designed to investigate the role of endogenous sulfur dioxide (SO2) in collagen remodeling and its mechanisms in vascular smooth muscle cells (VSMCs). Overexpression of endogenous SO2 synthase aspartate aminotransferase (AAT) 1 or 2 increased SO2 levels and inhibited collagen I and III expressions induced by transforming growth factor (TGF)-β1 in VSMCs. In contrast, AAT1 or AAT2 knockdown induced a severe collagen deposition in TGF-β1-treated VSMCs. Furthermore, AAT1 or AAT2 overexpression suppressed procollagen I and III mRNA, upregulated matrix metalloproteinase (MMP)-13 expression, downregulated tissue inhibitors of MMP-1 level, and vice versa. Mechanistically, AAT1 or AAT2 overexpression inhibited phosphorylation of type I TGF-β receptor (TβRI) and Smad2/3 in TGF-β1-stimulated VSMCs. Whereas SB431542, an inhibitor of TGF-β1/Smad signaling pathway, attenuated excessive collagen deposition induced by AAT knockdown. Most importantly, ectopically expressing AAT or exogenous addition of 100 μM SO2 blocked AAT deficiency-aggravated collagen accumulation in TGF-β1-stimulatd VSMCs, while no inhibition was observed at 100 μM ethyl pyruvate. These findings indicated that endogenous SO2 alleviated collagen remodeling by controlling TGF-β1/TβRI/Smad2/3-mediated modulation of collagen synthesis and degradation.

摘要

本研究旨在探讨内源性二氧化硫(SO2)在血管平滑肌细胞(VSMC)胶原重塑中的作用及其机制。内源性SO2合成酶天冬氨酸转氨酶(AAT)1或2的过表达增加了SO2水平,并抑制了转化生长因子(TGF)-β1诱导的VSMC中I型和III型胶原的表达。相反,AAT1或AAT2基因敲低在TGF-β1处理的VSMC中诱导了严重的胶原沉积。此外,AAT1或AAT2过表达抑制了前胶原I和III mRNA,上调了基质金属蛋白酶(MMP)-13的表达,下调了MMP组织抑制剂-1的水平,反之亦然。机制上,AAT1或AAT2过表达抑制了TGF-β1刺激的VSMC中I型TGF-β受体(TβRI)和Smad2/3的磷酸化。而TGF-β1/Smad信号通路抑制剂SB431542减轻了AAT基因敲低诱导的过度胶原沉积。最重要的是,异位表达AAT或外源性添加100μM SO2可阻断AAT缺乏加剧的TGF-β1刺激的VSMC中的胶原积累,而在100μM丙酮酸乙酯时未观察到抑制作用。这些发现表明,内源性SO2通过控制TGF-β1/TβRI/Smad2/3介导的胶原合成和降解调节来减轻胶原重塑。

https://cdn.ncbi.nlm.nih.gov/pmc/blobs/0622/4725894/b85b773e7887/srep19503-f1.jpg

文献AI研究员

20分钟写一篇综述,助力文献阅读效率提升50倍。

立即体验

用中文搜PubMed

大模型驱动的PubMed中文搜索引擎

马上搜索

文档翻译

学术文献翻译模型,支持多种主流文档格式。

立即体验