Suppr超能文献

Augmin塑造后期纺锤体,以实现有效的胞质分裂沟内陷和脱离。

Augmin shapes the anaphase spindle for efficient cytokinetic furrow ingression and abscission.

作者信息

Uehara Ryota, Kamasaki Tomoko, Hiruma Shota, Poser Ina, Yoda Kinya, Yajima Junichiro, Gerlich Daniel W, Goshima Gohta

机构信息

Creative Research Institution, Hokkaido University, Sapporo 001-0021, Japan Department of Life Sciences, School of Arts and Sciences, University of Tokyo, Tokyo 153-8902, Japan Division of Biological Science, Graduate School of Science, Nagoya University, Nagoya 464-8602, Japan

Division of Biological Science, Graduate School of Science, Nagoya University, Nagoya 464-8602, Japan.

出版信息

Mol Biol Cell. 2016 Mar 1;27(5):812-27. doi: 10.1091/mbc.E15-02-0101. Epub 2016 Jan 13.

Abstract

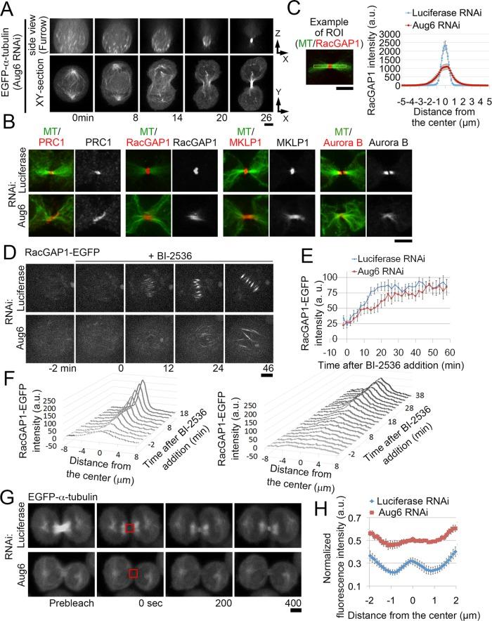
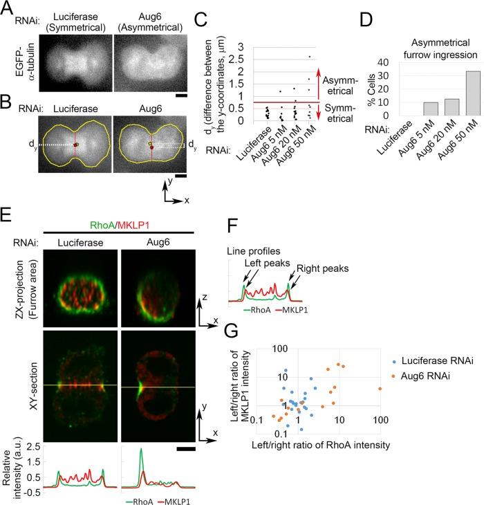
During anaphase, distinct populations of microtubules (MTs) form by either centrosome-dependent or augmin-dependent nucleation. It remains largely unknown whether these different MT populations contribute distinct functions to cytokinesis. Here we show that augmin-dependent MTs are required for the progression of both furrow ingression and abscission. Augmin depletion reduced the accumulation of anillin, a contractile ring regulator at the cell equator, yet centrosomal MTs were sufficient to mediate RhoA activation at the furrow. This defect in contractile ring organization, combined with incomplete spindle pole separation during anaphase, led to impaired furrow ingression. During the late stages of cytokinesis, astral MTs formed bundles in the intercellular bridge, but these failed to assemble a focused midbody structure and did not establish tight linkage to the plasma membrane, resulting in furrow regression. Thus augmin-dependent acentrosomal MTs and centrosomal MTs contribute to nonredundant targeting mechanisms of different cytokinesis factors, which are required for the formation of a functional contractile ring and midbody.

摘要

在后期,微管(MTs)通过中心体依赖或augmin依赖的成核作用形成不同的群体。这些不同的MT群体是否对胞质分裂发挥不同的功能在很大程度上仍然未知。在这里,我们表明,依赖augmin的MTs对于沟的侵入和脱离过程都是必需的。去除augmin会减少anillin(一种位于细胞赤道的收缩环调节因子)的积累,然而中心体MTs足以在沟处介导RhoA激活。收缩环组织的这种缺陷,加上后期纺锤极分离不完全,导致沟的侵入受损。在胞质分裂后期,星体微管在细胞间桥中形成束状,但这些微管未能组装成一个集中的中间体结构,也未与质膜建立紧密连接,导致沟退缩。因此,依赖augmin的无中心体MTs和中心体MTs有助于不同胞质分裂因子的非冗余靶向机制,而这些机制是形成功能性收缩环和中间体所必需的。

https://cdn.ncbi.nlm.nih.gov/pmc/blobs/807e/4803307/1e7a08b72997/812fig1.jpg

文献AI研究员

20分钟写一篇综述,助力文献阅读效率提升50倍。

立即体验

用中文搜PubMed

大模型驱动的PubMed中文搜索引擎

马上搜索

文档翻译

学术文献翻译模型,支持多种主流文档格式。

立即体验