Suppr超能文献

破骨细胞生成过程中lncRNA、mRNA、circRNA和miRNA表达谱的变化

Changing expression profiles of lncRNAs, mRNAs, circRNAs and miRNAs during osteoclastogenesis.

作者信息

Dou Ce, Cao Zhen, Yang Bo, Ding Ning, Hou Tianyong, Luo Fei, Kang Fei, Li Jianmei, Yang Xiaochao, Jiang Hong, Xiang Junyu, Quan Hongyu, Xu Jianzhong, Dong Shiwu

机构信息

Department of Orthopedics, Southwest Hospital, Third Military Medical University, Chongqing, China.

Department of Biomedical Materials Science, School of Biomedical Engineering, Third Military Medical University, Chongqing, China.

出版信息

Sci Rep. 2016 Feb 9;6:21499. doi: 10.1038/srep21499.

Abstract

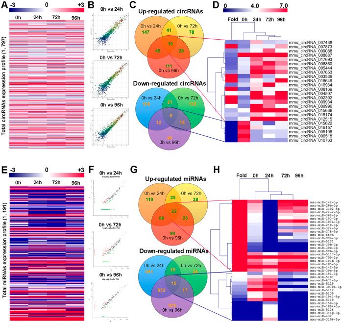
Bone is a dynamic organ continuously undergoing shaping, repairing and remodeling. The homeostasis of bone is maintained by the balance between osteoblastic bone formation and osteoclastic bone resorption. Osteoclasts (OCs) are specialized multinucleated cells derived from hematopoietic stem cells (HSCs) or monocytes/macrophage progenitor cells. There are different stages during osteoclastogenesis, and one of the most important steps to form functional osteoclasts is realized by cell-cell fusion. In our study, microarray was performed to detect the expression profiles of lncRNA, mRNA, circRNA and miRNA at different stages during osteoclastogenesis of RAW264.7 cells. Often changed RNAs were selected and clustered among the four groups with Venn analysis. The results revealed that expressions of 518 lncRNAs, 207 mRNAs, 24 circRNAs and 37 miRNAs were often altered at each stage during OC differentiation. Gene ontology (GO) and Kyoto Encyclopedia of Genes and Genomes (KEGG) biological pathway analysis were performed to predict the functions of differentially expressed lncRNAs and co-expressed potential targeting genes. Co-expression networks of lncRNA-mRNA and circRNA-miRNA were constructed based on the correlation analysis between the differentially expressed RNAs. The present study provided a systematic perspective on the potential function of non-coding RNAs (ncRNAs) during osteoclastogenesis.

摘要

骨骼是一个不断进行塑形、修复和重塑的动态器官。骨稳态通过成骨细胞骨形成与破骨细胞骨吸收之间的平衡来维持。破骨细胞(OCs)是源自造血干细胞(HSCs)或单核细胞/巨噬细胞祖细胞的特化多核细胞。破骨细胞生成过程中有不同阶段,而形成功能性破骨细胞的最重要步骤之一是通过细胞 - 细胞融合实现的。在我们的研究中,进行了微阵列分析以检测RAW264.7细胞破骨细胞生成不同阶段lncRNA、mRNA、circRNA和miRNA的表达谱。选择经常变化的RNA并通过韦恩分析在四组中进行聚类。结果显示,在OC分化过程中的每个阶段,518个lncRNA、207个mRNA、24个circRNA和37个miRNA的表达经常发生改变。进行基因本体(GO)和京都基因与基因组百科全书(KEGG)生物途径分析以预测差异表达lncRNA和共表达潜在靶向基因的功能。基于差异表达RNA之间的相关性分析构建lncRNA - mRNA和circRNA - miRNA的共表达网络。本研究为破骨细胞生成过程中非编码RNA(ncRNAs)的潜在功能提供了系统的视角。

https://cdn.ncbi.nlm.nih.gov/pmc/blobs/f096/4746671/83baa8504a8d/srep21499-f1.jpg

文献AI研究员

20分钟写一篇综述,助力文献阅读效率提升50倍。

立即体验

用中文搜PubMed

大模型驱动的PubMed中文搜索引擎

马上搜索

文档翻译

学术文献翻译模型,支持多种主流文档格式。

立即体验