Dubash Adi D, Kam Chen Y, Aguado Brian A, Patel Dipal M, Delmar Mario, Shea Lonnie D, Green Kathleen J
Department of Pathology, Northwestern University Feinberg School of Medicine, Chicago, IL 60611 Department of Biology, Furman University, Greenville SC 29613.
Department of Pathology, Northwestern University Feinberg School of Medicine, Chicago, IL 60611.
J Cell Biol. 2016 Feb 15;212(4):425-38. doi: 10.1083/jcb.201507018. Epub 2016 Feb 8.
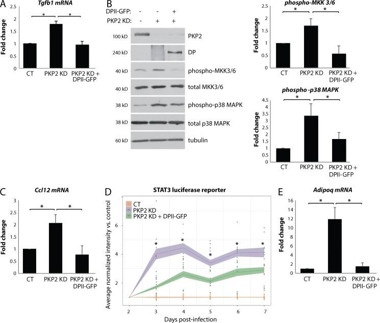
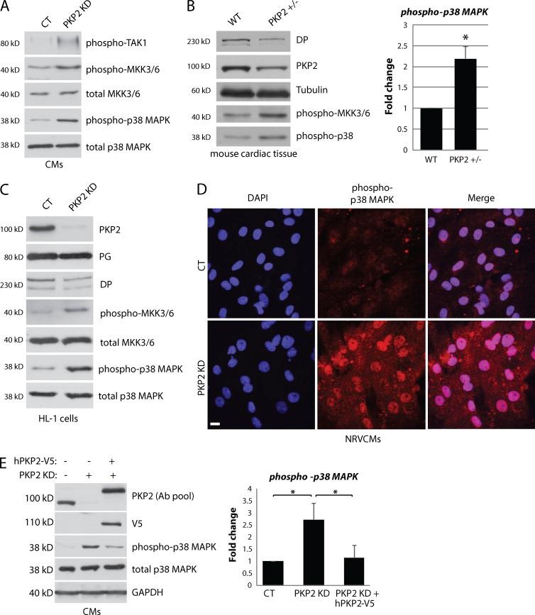
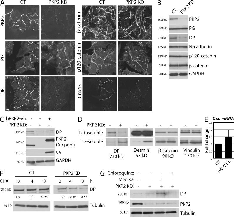
Members of the desmosome protein family are integral components of the cardiac area composita, a mixed junctional complex responsible for electromechanical coupling between cardiomyocytes. In this study, we provide evidence that loss of the desmosomal armadillo protein Plakophilin-2 (PKP2) in cardiomyocytes elevates transforming growth factor β1 (TGF-β1) and p38 mitogen-activated protein kinase (MAPK) signaling, which together coordinate a transcriptional program that results in increased expression of profibrotic genes. Importantly, we demonstrate that expression of Desmoplakin (DP) is lost upon PKP2 knockdown and that restoration of DP expression rescues the activation of this TGF-β1/p38 MAPK transcriptional cascade. Tissues from PKP2 heterozygous and DP conditional knockout mouse models also exhibit elevated TGF-β1/p38 MAPK signaling and induction of fibrotic gene expression in vivo. These data therefore identify PKP2 and DP as central players in coordination of desmosome-dependent TGF-β1/p38 MAPK signaling in cardiomyocytes, pathways known to play a role in different types of cardiac disease, such as arrhythmogenic or hypertrophic cardiomyopathy.
桥粒蛋白家族成员是心脏复合区域的重要组成部分,心脏复合区域是一种混合连接复合体,负责心肌细胞之间的机电耦合。在本研究中,我们提供的证据表明,心肌细胞中桥粒犰狳蛋白桥粒斑菲素蛋白-2(PKP2)的缺失会增强转化生长因子β1(TGF-β1)和p38丝裂原活化蛋白激酶(MAPK)信号传导,二者共同协调一个转录程序,导致促纤维化基因表达增加。重要的是,我们证明,敲低PKP2后桥粒斑蛋白(DP)的表达丧失,而恢复DP表达可挽救该TGF-β1/p38 MAPK转录级联反应的激活。来自PKP2杂合子和DP条件性敲除小鼠模型的组织在体内也表现出TGF-β1/p38 MAPK信号增强和纤维化基因表达诱导。因此,这些数据确定PKP2和DP是协调心肌细胞中依赖桥粒的TGF-β1/p38 MAPK信号传导的核心因子,这些信号通路在不同类型的心脏病(如致心律失常性或肥厚性心肌病)中发挥作用。