Suppr超能文献

通过激活p38/丝裂原活化蛋白激酶信号通路,桥粒芯蛋白2的过表达减轻重症急性胰腺炎中的毛细血管渗漏综合征。

Overexpression of Plakophilin2 Mitigates Capillary Leak Syndrome in Severe Acute Pancreatitis by Activating the p38/MAPK Signaling Pathway.

作者信息

Liu Hui, Xu Xuan, Li Ji, Liu Zheyu, Xiong Yuwen, Yue Mengli, Liu Pi

机构信息

Department of Gastroenterology, The First Affiliated Hospital, Jiangxi Medical College, Nanchang University, Nanchang, People's Republic of China.

Gastroenterology Institute of Jiangxi Province, Nanchang, People's Republic of China.

出版信息

J Inflamm Res. 2024 Jun 26;17:4129-4149. doi: 10.2147/JIR.S459449. eCollection 2024.

Abstract

PURPOSE

Capillary leak syndrome (CLS) is an intermediary phase between severe acute pancreatitis (SAP) and multiple organ failure. As a result, CLS is of clinical importance for enhancing the prognosis of SAP. Plakophilin2 (PKP2), an essential constituent of desmosomes, plays a critical role in promoting connections between epithelial cells. However, the function and mechanism of PKP2 in CLS in SAP are not clear at present.

METHODS

We detected the expression of PKP2 in mice pancreatic tissue by transcriptome sequencing and bioinformatics analysis. PKP2 was overexpressed and knocked down to assess its influence on cell permeability, the cytoskeleton, tight junction molecules, cell adhesion junction molecules, and associated pathways.

RESULTS

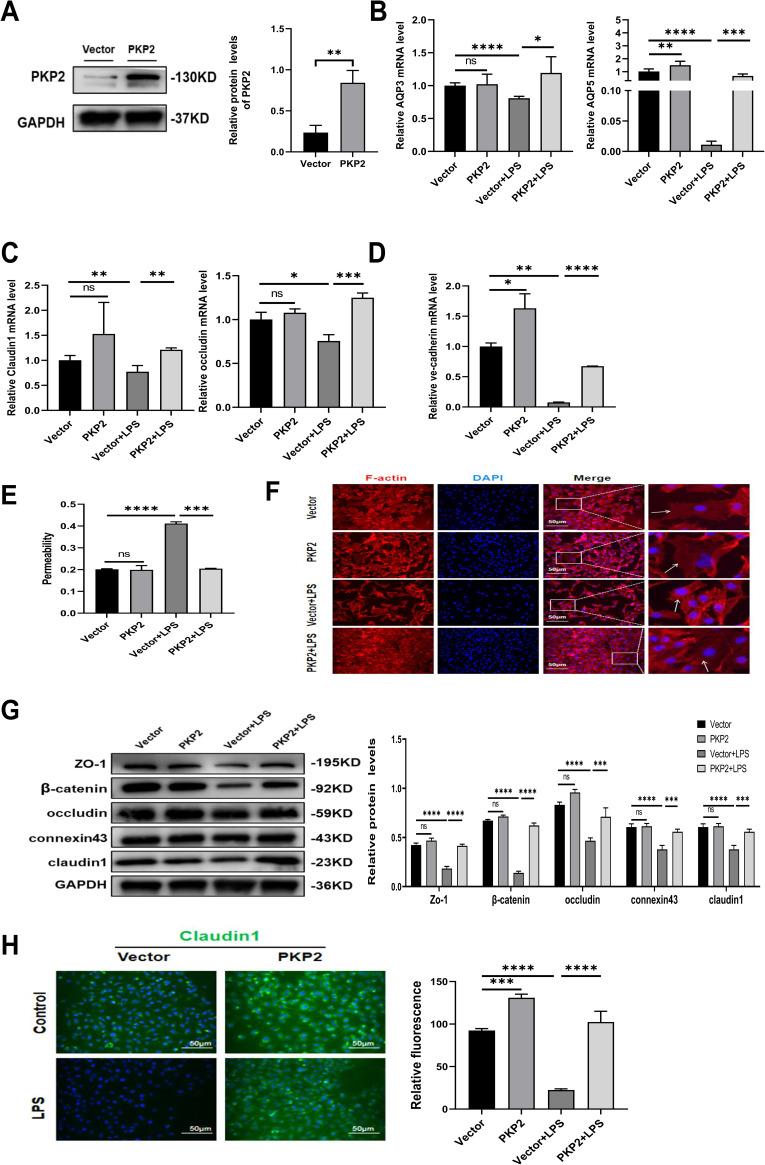
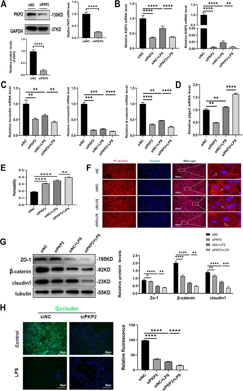
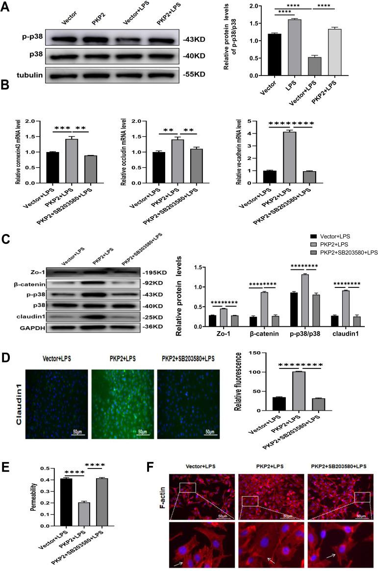
PKP2 expression was increased in the pancreatic tissues of SAP mice and human umbilical vein endothelial cells (HUVECs) after lipopolysaccharide (LPS) stimulation. PKP2 overexpression not only reduced endothelial cell permeability but also improved cytoskeleton relaxation in response to acute inflammatory stimulation. PKP2 overexpression increased levels of ZO-1, occludin, claudin1, β-catenin, and connexin43. The overexpression of PKP2 in LPS-induced HUVECs counteracted the inhibitory effect of SB203580 (a p38/MAPK signaling pathway inhibitor) on the p38/MAPK signaling pathway, thereby restoring the levels of ZO-1, β-catenin, and claudin1. Additionally, PKP2 suppression eliminated the enhanced levels of ZO-1, β-catenin, occludin, and claudin1 induced by dehydrocorydaline. We predicted that the upstream transcription factor PPARγregulates PKP2 expression, and our findings demonstrate that the PPARγactivator rosiglitazone significantly upregulates PKP2, whereas its antagonist GW9662 down-regulates PKP2. Administration of rosiglitazone significantly reduced the increase in HUVECs permeability stimulated by LPS. Conversely, PKP2 overexpression counteracted the GW9662-induced reduction in ZO-1, phosphorylated p38/p38, and claudin1.

CONCLUSION

The activation of the p38/MAPK signaling pathway by PKP2 mitigates CLS in SAP. PPARγactivator rosiglitazone can up-regulate PKP2. Overall, directing efforts toward PKP2 could prove to be a feasible treatment approach for effectively managing CLS in SAP.

摘要

目的

毛细血管渗漏综合征(CLS)是重症急性胰腺炎(SAP)与多器官功能衰竭之间的一个中间阶段。因此,CLS对于改善SAP的预后具有临床重要性。桥粒芯蛋白2(PKP2)是桥粒的重要组成部分,在促进上皮细胞间连接方面发挥关键作用。然而,目前PKP2在SAP的CLS中的功能及机制尚不清楚。

方法

我们通过转录组测序和生物信息学分析检测小鼠胰腺组织中PKP2的表达。对PKP2进行过表达和敲低,以评估其对细胞通透性、细胞骨架、紧密连接分子、细胞黏附连接分子及相关通路的影响。

结果

脂多糖(LPS)刺激后,SAP小鼠胰腺组织及人脐静脉内皮细胞(HUVECs)中PKP2表达增加。PKP2过表达不仅降低了内皮细胞通透性,还改善了急性炎症刺激下的细胞骨架松弛。PKP2过表达增加了紧密连接蛋白1(ZO-1)、闭合蛋白、Claudin1、β-连环蛋白和连接蛋白43的水平。在LPS诱导的HUVECs中过表达PKP2可抵消SB203580(一种p38/丝裂原活化蛋白激酶信号通路抑制剂)对p38/丝裂原活化蛋白激酶信号通路的抑制作用,从而恢复ZO-1、β-连环蛋白和Claudin1的水平。此外,抑制PKP2可消除脱氢紫堇碱诱导的ZO-1、β-连环蛋白、闭合蛋白和Claudin1水平的升高。我们预测上游转录因子过氧化物酶体增殖物激活受体γ(PPARγ)调节PKP-2表达,我们的研究结果表明PPARγ激动剂罗格列酮显著上调PKP2,而其拮抗剂GW9662下调PKP2。给予罗格列酮可显著降低LPS刺激引起的HUVECs通透性增加。相反,PKP2过表达可抵消GW9662诱导的ZO-1、磷酸化p38/p38和Claudin1的降低。

结论

PKP2激活p38/丝裂原活化蛋白激酶信号通路可减轻SAP中的CLS。PPARγ激动剂罗格列酮可上调PKP2。总体而言,针对PKP2的研究可能是有效治疗SAP中CLS的一种可行治疗方法。

https://cdn.ncbi.nlm.nih.gov/pmc/blobs/9eff/11215460/6e8b5160476e/JIR-17-4129-g0001.jpg

文献AI研究员

20分钟写一篇综述,助力文献阅读效率提升50倍。

立即体验

用中文搜PubMed

大模型驱动的PubMed中文搜索引擎

马上搜索

文档翻译

学术文献翻译模型,支持多种主流文档格式。

立即体验